Suppr超能文献

纳米颗粒作为高效递送CRISPR/Cas9的非病毒载体的研究进展。

Advances in Nanoparticles as Non-Viral Vectors for Efficient Delivery of CRISPR/Cas9.

作者信息

Kim Minse, Hwang Youngwoo, Lim Seongyu, Jang Hyeon-Ki, Kim Hyun-Ouk

机构信息

Division of Chemical Engineering and Bioengineering, College of Art, Culture and Engineering, Kangwon National University, Chuncheon 24341, Republic of Korea.

Department of Smart Health Science and Technology, Kangwon National University, Chuncheon 24341, Republic of Korea.

出版信息

Pharmaceutics. 2024 Sep 11;16(9):1197. doi: 10.3390/pharmaceutics16091197.

Abstract

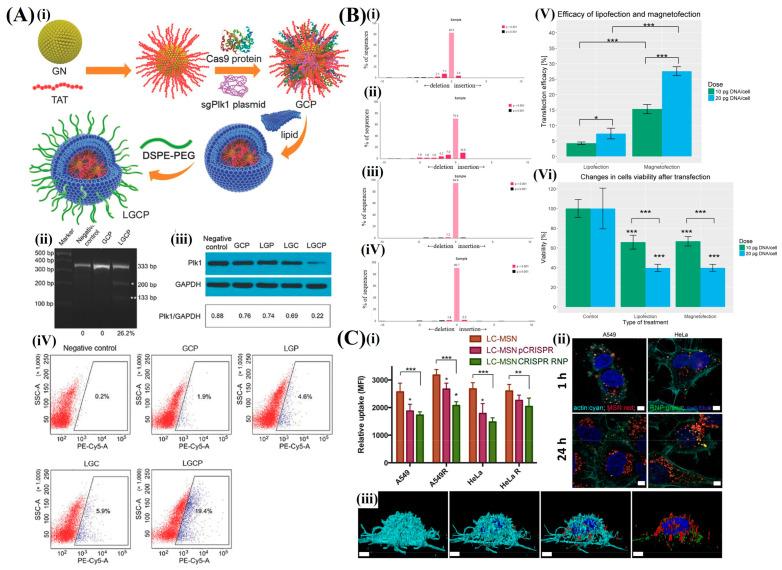
The clustered regularly interspaced short palindromic repeat (CRISPR)/Cas9 system is a gene-editing technology. Nanoparticle delivery systems have attracted attention because of the limitations of conventional viral vectors. In this review, we assess the efficiency of various nanoparticles, including lipid-based, polymer-based, inorganic, and extracellular vesicle-based systems, as non-viral vectors for CRISPR/Cas9 delivery. We discuss their advantages, limitations, and current challenges. By summarizing recent advancements and highlighting key strategies, this review aims to provide a comprehensive overview of the role of non-viral delivery systems in advancing CRISPR/Cas9 technology for clinical applications and gene therapy.

摘要

成簇规律间隔短回文重复序列(CRISPR)/Cas9系统是一种基因编辑技术。由于传统病毒载体存在局限性,纳米颗粒递送系统已引起关注。在本综述中,我们评估了各种纳米颗粒作为CRISPR/Cas9递送的非病毒载体的效率,包括基于脂质、基于聚合物、无机和基于细胞外囊泡的系统。我们讨论了它们的优点、局限性和当前面临的挑战。通过总结近期进展并突出关键策略,本综述旨在全面概述非病毒递送系统在推进CRISPR/Cas9技术用于临床应用和基因治疗方面的作用。

https://cdn.ncbi.nlm.nih.gov/pmc/blobs/0477/11434874/43326cd28cd6/pharmaceutics-16-01197-g005.jpg

文献AI研究员

20分钟写一篇综述,助力文献阅读效率提升50倍。

立即体验

用中文搜PubMed

大模型驱动的PubMed中文搜索引擎

马上搜索

文档翻译

学术文献翻译模型,支持多种主流文档格式。

立即体验