Suppr超能文献

基于化学计量学和分子对接技术的 XOD 和 TAOZHI 总多酚的光谱关系。

Spectroscopic Relationship between XOD and TAOZHI Total Polyphenols Based on Chemometrics and Molecular Docking Techniques.

机构信息

School of Pharmacy, Guizhou University of Traditional Chinese Medicine, Guiyang 550025, China.

Guizhou Key Laboratory for Raw Material of Traditional Chinese Medicine, Guizhou University of Traditional Chinese Medicine, Guiyang 550025, China.

出版信息

Molecules. 2024 Sep 10;29(18):4288. doi: 10.3390/molecules29184288.

Abstract

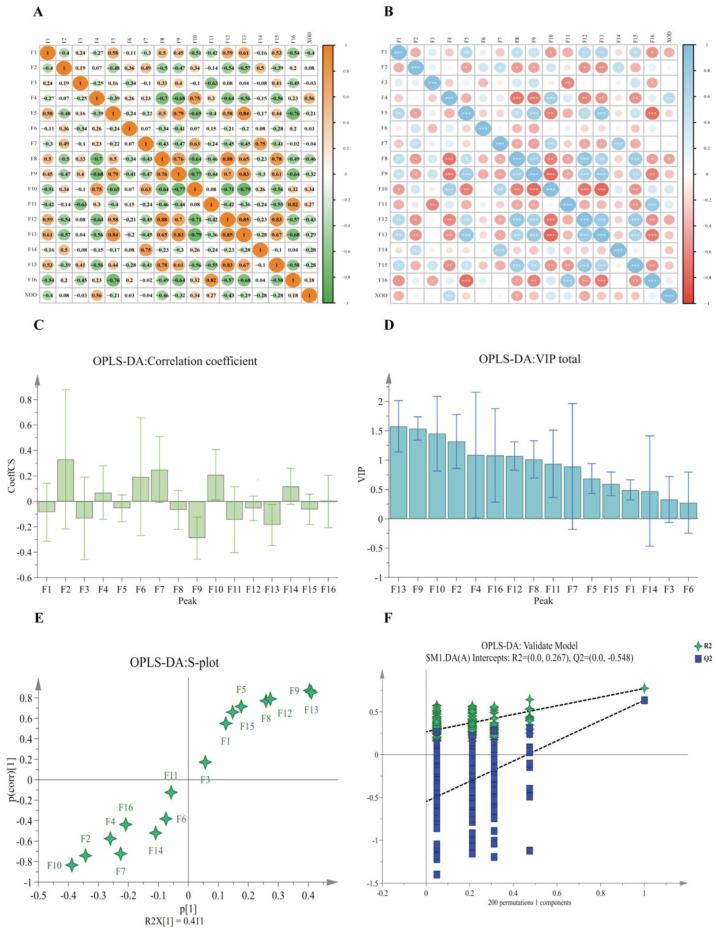
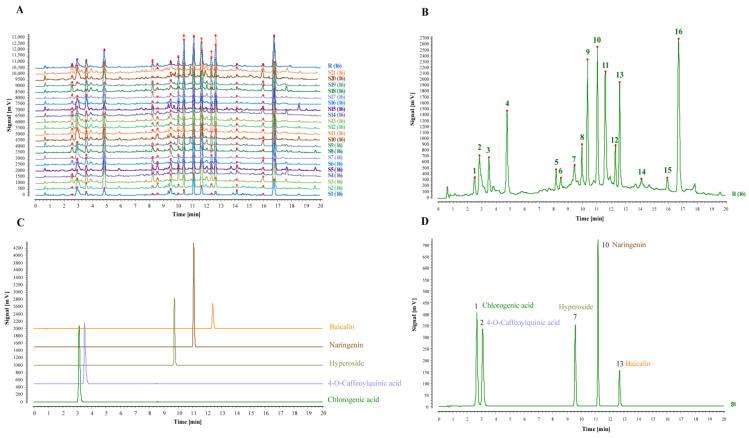
Xanthine oxidase (XOD) is a key enzyme that promotes the oxidation of xanthine/hypoxanthine to form uric acid, and the accumulation of uric acid leads to hyperuricaemia. The prevalence of gout caused by hyperuricaemia is increasing year by year. TAOZHI (TZ) can be used for the treatment of rheumatic arthralgia due to qi stagnation and blood stasis and contains a large number of polyphenolic components. The aim of this study was to investigate the relationship between chromatograms and XOD inhibition of 21 batches of TZ total polyphenol extract samples. Chemometric methods such as grey correlation analysis, bivariate correlation analysis, and partial least squares regression were used to identify the active ingredient groups in the total polyphenol extracts of TZ, which were validated using molecular docking techniques. The total polyphenol content contained in the 21 batches did not differ significantly, and all batches showed inhibitory effects on XOD. Spectroeffect correlation analysis showed that the inhibitory effect of TZ on XOD activity was the result of the synergistic effect of multiple components, and the active component groups screened to inhibit XOD were F2 (4-O-Caffeoylquinic acid), F4, and F10 (naringenin). The molecular docking results showed that the binding energies of all nine dockings were lower than -7.5 kcal/mol, and the binding modes included hydrogen bonding, hydrophobic forces, salt bridges, and π-staking, and the small molecules might exert their pharmacological effects by binding to XOD through the residue sites of the amino acids, such as threonine, arginine, and leucine. This study provides some theoretical basis for the development and utilisation of TZ total polyphenols.

摘要

黄嘌呤氧化酶(XOD)是一种关键酶,可促进黄嘌呤/次黄嘌呤氧化形成尿酸,尿酸的积累导致高尿酸血症。由高尿酸血症引起的痛风患病率逐年增加。桃芝(TZ)可用于治疗气滞血瘀型风湿痹痛,含有大量多酚类成分。本研究旨在探讨 21 批 TZ 总多酚提取物样品的色谱图与 XOD 抑制之间的关系。采用灰色关联分析、双变量相关分析和偏最小二乘回归等化学计量学方法,结合分子对接技术,鉴定 TZ 总多酚提取物中的活性成分组。21 批样品的总多酚含量无显著差异,均对 XOD 表现出抑制作用。光谱效应相关分析表明,TZ 对 XOD 活性的抑制作用是多种成分协同作用的结果,筛选出的抑制 XOD 的活性成分组为 F2(4-O-咖啡酰奎宁酸)、F4 和 F10(柚皮素)。分子对接结果表明,所有 9 个对接的结合能均低于-7.5 kcal/mol,结合模式包括氢键、疏水相互作用、盐桥和π堆积,小分子可能通过与 XOD 氨基酸残基(如苏氨酸、精氨酸和亮氨酸)结合来发挥其药理作用。本研究为 TZ 总多酚的开发利用提供了一定的理论依据。

https://cdn.ncbi.nlm.nih.gov/pmc/blobs/603b/11433701/96eddbcc0129/molecules-29-04288-g001.jpg

文献AI研究员

20分钟写一篇综述,助力文献阅读效率提升50倍。

立即体验

用中文搜PubMed

大模型驱动的PubMed中文搜索引擎

马上搜索

文档翻译

学术文献翻译模型,支持多种主流文档格式。

立即体验