Suppr超能文献

抗代谢化疗会增加表达 LAG-3 的肿瘤浸润淋巴细胞,这些细胞可以通过联合免疫检查点阻断来靶向治疗。

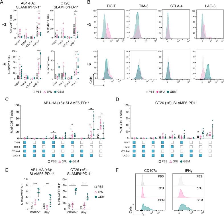
Anti-metabolite chemotherapy increases LAG-3 expressing tumor-infiltrating lymphocytes which can be targeted by combination immune checkpoint blockade.

机构信息

Institute for Respiratory Health, National Centre for Asbestos Related Diseases, The University of Western Australia, Perth, Western Australia, Australia.

School of Biomedical Sciences, The University of Western Australia, Perth, Western Australia, Australia.

出版信息

J Immunother Cancer. 2024 Sep 28;12(9):e008568. doi: 10.1136/jitc-2023-008568.

Abstract

BACKGROUND

Antibodies that target immune checkpoints such as cytotoxic T lymphocyte antigen 4 (CTLA-4), programmed cell death protein/ligand 1 (PD-1/PD-L1) are approved for treatment of multiple cancer types. Chemotherapy is often administered with immune checkpoint blockade (ICB) therapies that target CTLA-4 and/or PD-(L)1. ICB targeting other immune checkpoints such as lymphocyte activating gene-3 (LAG-3) has the potential to improve antitumor responses when combined with chemotherapy. Response to anti-PD-1 ICB is dependent on progenitor exhausted CD8 T cells (T) in the tumor, but it is unclear how chemotherapy alters T proportions and phenotype.

METHODS

Here we investigated whether sequential chemotherapy altered T frequency and immune checkpoint expression in multiple murine tumor models.

RESULTS

Two doses of two different anti-metabolite chemotherapies increased tumor infiltrating CD4, and CD8 T expressing LAG-3 in multiple mouse models, which was not restricted to tumor antigen specific CD8 T cells. To determine if LAG-3tumor infiltrating lymphocytes (TILs) could be targeted to improve tumor control, we administered anti-LAG-3 and anti-PD-1 ICB after two doses of chemotherapy and found combination therapy generated robust antitumor responses compared with each agent alone. Both anti-LAG-3 and anti-PD-1 ICB with chemotherapy were required for the complete tumor regression observed.

CONCLUSIONS

Changes in immune checkpoint expression on TILs during chemotherapy administration informs selection of ICB therapies to combine with.

摘要

背景

针对免疫检查点的抗体,如细胞毒性 T 淋巴细胞抗原 4(CTLA-4)、程序性细胞死亡蛋白/配体 1(PD-1/PD-L1),已被批准用于多种癌症的治疗。化疗常与针对 CTLA-4 和/或 PD-(L)1 的免疫检查点阻断(ICB)疗法联合使用。针对其他免疫检查点的 ICB,如淋巴细胞激活基因-3(LAG-3),与化疗联合使用时有可能提高抗肿瘤反应。抗 PD-1 ICB 的反应依赖于肿瘤中的祖细胞耗竭 CD8 T 细胞(T),但尚不清楚化疗如何改变 T 细胞的比例和表型。

方法

在这里,我们研究了序贯化疗是否会改变多种小鼠肿瘤模型中 T 细胞的频率和免疫检查点表达。

结果

两种不同的抗代谢化疗药物的两剂治疗增加了多种小鼠模型中肿瘤浸润的 CD4 和 CD8 T 细胞表达 LAG-3,这不仅限于肿瘤抗原特异性 CD8 T 细胞。为了确定是否可以针对 LAG-3 肿瘤浸润淋巴细胞(TIL)进行靶向治疗以改善肿瘤控制,我们在两剂化疗后给予抗 LAG-3 和抗 PD-1 ICB,发现与单独使用每种药物相比,联合治疗产生了强大的抗肿瘤反应。观察到的完全肿瘤消退既需要化疗时的抗 LAG-3 和抗 PD-1 ICB,也需要化疗。

结论

化疗过程中 TIL 上免疫检查点表达的变化为选择联合使用的 ICB 治疗提供了信息。

https://cdn.ncbi.nlm.nih.gov/pmc/blobs/056b/11440230/43f7b71f8593/jitc-12-9-g001.jpg

文献AI研究员

20分钟写一篇综述,助力文献阅读效率提升50倍。

立即体验

用中文搜PubMed

大模型驱动的PubMed中文搜索引擎

马上搜索

文档翻译

学术文献翻译模型,支持多种主流文档格式。

立即体验