Suppr超能文献

微管破坏会根据潜在化学信号改变细胞结构和力学性能。

Microtubules Disruption Alters the Cellular Structures and Mechanics Depending on Underlying Chemical Cues.

作者信息

Abdellatef Shimaa A, Wang Hongxin, Nakanishi Jun

机构信息

Research Center for Macromolecules and Biomaterials, National Institute for Materials Science (NIMS), 1-1 Namiki, Tsukuba, 305-0044, Japan.

Graduate School of Advanced Engineering, Tokyo University of Science, 6-3-1, Niijuku, Katsushika-ku, Tokyo, 125-8585, Japan.

出版信息

Small. 2025 Apr;21(13):e2312282. doi: 10.1002/smll.202312282. Epub 2024 Sep 29.

Abstract

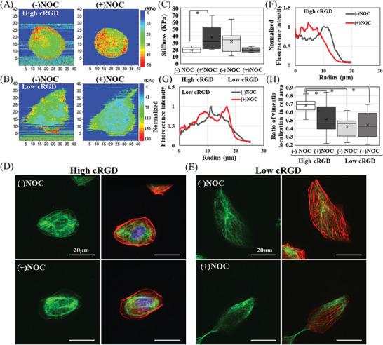
The extracellular matrix determines cell morphology and stiffness by manipulating the cytoskeleton. The impacts of extracellular matrix cues, including the mechanical and topographical cues on microtubules and their role in biological behaviors, are previously studied. However, there is a lack of understanding about how microtubules (MTs) are affected by environmental chemical cues, such as extracellular matrix density. Specifically, it is crucial to understand the connection between cellular morphology and mechanics induced by chemical cues and the role of microtubules in these cellular responses. To address this, surfaces with high and low cRGD (cyclic Arginine-Glycine-Aspartic acid) peptide ligand densities are used. The cRGD is diluted with a bioinert ligand to prevent surface native cellular remodeling. The cellular morphology, actin, and microtubules differ on these surfaces. Confocal fluorescence microscopes and atomic force microscopy (AFM) are used to determine the structural and mechanical cellular responses with and without microtubules. Microtubules are vital as an intracellular scaffold in elongated morphology correlated with low cRGD compared to rounded morphology in high cRGD substrates. The contributions of MTs to nucleus morphology and cellular mechanics are based on the underlying cRGD densities. Finally, this study reveals a significant correlation between MTs, actin networks, and vimentin in response to the underlying densities of cRGD.

摘要

细胞外基质通过操纵细胞骨架来决定细胞形态和硬度。此前已经研究了细胞外基质线索的影响,包括机械和拓扑线索对微管的影响及其在生物学行为中的作用。然而,对于微管如何受到环境化学线索(如细胞外基质密度)的影响,人们还缺乏了解。具体而言,了解化学线索诱导的细胞形态与力学之间的联系以及微管在这些细胞反应中的作用至关重要。为了解决这个问题,使用了具有高和低cRGD(环精氨酸-甘氨酸-天冬氨酸)肽配体密度的表面。cRGD用生物惰性配体稀释以防止表面天然细胞重塑。细胞形态、肌动蛋白和微管在这些表面上有所不同。共聚焦荧光显微镜和原子力显微镜(AFM)用于确定有无微管时的结构和力学细胞反应。与高cRGD底物中的圆形形态相比,微管作为细胞内支架对于与低cRGD相关的细长形态至关重要。微管对细胞核形态和细胞力学的贡献基于潜在的cRGD密度。最后,这项研究揭示了微管、肌动蛋白网络和波形蛋白之间在响应cRGD潜在密度方面存在显著相关性。

https://cdn.ncbi.nlm.nih.gov/pmc/blobs/503c/11962689/11c930578e52/SMLL-21-2312282-g004.jpg

文献AI研究员

20分钟写一篇综述,助力文献阅读效率提升50倍。

立即体验

用中文搜PubMed

大模型驱动的PubMed中文搜索引擎

马上搜索

文档翻译

学术文献翻译模型,支持多种主流文档格式。

立即体验