Suppr超能文献

SARS-CoV-2 ORF3a 通过 HMGB1 介导体细胞因子产生诱导 COVID-19 相关肾损伤。

SARS-CoV-2 ORF3a induces COVID-19-associated kidney injury through HMGB1-mediated cytokine production.

机构信息

Department of Pathology, University of Maryland School of Medicine, Baltimore, Maryland, USA.

Department of Neurosurgery, University of Maryland School of Medicine, Baltimore, Maryland, USA.

出版信息

mBio. 2024 Nov 13;15(11):e0230824. doi: 10.1128/mbio.02308-24. Epub 2024 Sep 30.

Abstract

UNLABELLED

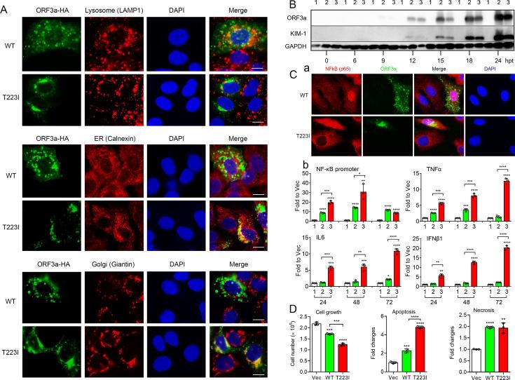
The primary challenge posed by severe acute respiratory syndrome coronavirus 2 (SARS-CoV-2) infection is COVID-19-related mortality, often exacerbated by additional medical complications, such as COVID-19-associated kidney injuries (CAKIs). Up to half of COVID-19 patients experience kidney complications, with those facing acute respiratory failure and kidney injury having the worst overall prognosis. Despite the significant impact of CAKI on COVID-19-related mortality and its enduring effects in long COVID, the underlying causes and molecular mechanisms of CAKI remain elusive. In this study, we identified a functional relationship between the expression of the SARS-CoV-2 ORF3a protein and inflammation-driven apoptotic death of renal tubular epithelial cells in patients with CAKI. We demonstrate that ORF3a independently induces renal cell-specific apoptotic cell death, as evidenced by the elevation of kidney injury molecule-1 (KIM-1) and the activation of NF-kB-mediated proinflammatory cytokine (TNFα and IL-6) production. By examining kidney tissues of SARS-CoV-2-infected K18-ACE2 transgenic mice, we observed a similar correlation between ORF3a-induced cytopathic changes and kidney injury. This correlation was further validated through reconstitution of the ORF3a effects via direct adenoviral injection into mouse kidneys. Through medicinal analysis, we identified a natural compound, glycyrrhizin (GL4419), which not only blocks viral replication in renal cells, but also mitigates ORF3a-induced renal cell death by inhibiting activation of a high mobility group box 1 (HMGB1) protein, leading to a reduction of KIM-1. Moreover, ORF3a interacts with HMGB1. Overproduction or downregulation of expression results in correlative changes in renal cellular KIM-1 response and respective cytokine production, implicating a crucial role of HMGB1 in ORF3a-inflicted kidney injuries. Our data suggest a direct functional link between ORF3a and kidney injury, highlighting ORF3a as a unique therapeutic target contributing to CAKI.

IMPORTANCE

The major challenge of severe acute respiratory syndrome coronavirus 2 (SARS-CoV-2) infection during the pandemic is COVID-19-related mortality, which has tragically claimed millions of lives. COVID-19-associated morbidity and mortality are often exacerbated by pre-existing medical conditions, such as chronic kidney diseases (CKDs), or the development of acute kidney injury (AKI) due to COVID-19, collectively known as COVID-19-associated kidney injuries (CAKIs). Patients who experience acute respiratory failure with CAKI have the poorest clinical outcomes, including increased mortality. Despite these alarming clinical findings, there is a critical gap in our understanding of the underlying causes of CAKI. Our study establishes a direct correlation between the expression of the SARS-CoV-2 viral ORF3a protein and kidney injury induced by ORF3a linking to CAKI. This functional relationship was initially observed in our clinical studies of COVID-19 patients with AKI and was further validated through animal and cellular studies, either by expressing ORF3a alone or in the context of viral infection. By elucidating this functional relationship and its underlying mechanistic pathways, our research deepens the understanding of COVID-19-associated kidney diseases and presents potential therapeutic avenues to address the healthcare challenges faced by individuals with underlying conditions.

摘要

目的

严重急性呼吸综合征冠状病毒 2 (SARS-CoV-2) 感染在大流行期间面临的主要挑战是与 COVID-19 相关的死亡率,这已导致数百万人丧生。COVID-19 相关的发病率和死亡率往往因先前存在的医疗条件(如慢性肾脏病 (CKD))或因 COVID-19 而发生的急性肾损伤 (AKI) 而恶化,统称为 COVID-19 相关的肾损伤 (CAKI)。患有急性呼吸衰竭合并 CAKI 的患者临床结局最差,包括死亡率增加。尽管存在这些令人震惊的临床发现,但我们对 CAKI 根本原因的理解仍存在关键空白。我们的研究建立了 SARS-CoV-2 病毒 ORF3a 蛋白表达与由 ORF3a 引起的肾脏损伤之间的直接相关性,这与 CAKI 有关。这种功能关系最初是在我们对 COVID-19 合并 AKI 患者的临床研究中观察到的,并通过动物和细胞研究进一步验证,无论是单独表达 ORF3a 还是在病毒感染的情况下表达。通过阐明这种功能关系及其潜在的机制途径,我们的研究加深了对 COVID-19 相关肾脏疾病的理解,并为解决有基础疾病的个体所面临的医疗保健挑战提供了潜在的治疗途径。

https://cdn.ncbi.nlm.nih.gov/pmc/blobs/5982/11559048/4d4b498f1807/mbio.02308-24.f001.jpg

文献AI研究员

20分钟写一篇综述,助力文献阅读效率提升50倍。

立即体验

用中文搜PubMed

大模型驱动的PubMed中文搜索引擎

马上搜索

文档翻译

学术文献翻译模型,支持多种主流文档格式。

立即体验