Suppr超能文献

癌细胞亚型通过外泌体进行的通讯促进了鼻咽癌转移和不良预后。

Communication between cancer cell subtypes by exosomes contributes to nasopharyngeal carcinoma metastasis and poor prognosis.

作者信息

Xie Hao-Jun, Jiang Ming-Jie, Jiang Ke, Tang Lin-Quan, Chen Qiu-Yan, Yang An-Kui, Mai Hai-Qiang

机构信息

Department of Head and Neck, Sun Yat-sen University Cancer Center, Guangzhou 510060, China.

State Key Laboratory of Oncology in South China, Guangdong Key Laboratory of Nasopharyngeal Carcinoma Diagnosis and Therapy, Guangdong Provincial Clinical Research Center for Cancer, Sun Yat-sen University Cancer Center, Guangzhou 510060, China.

出版信息

Precis Clin Med. 2024 Sep 23;7(3):pbae018. doi: 10.1093/pcmedi/pbae018. eCollection 2024 Sep.

Abstract

BACKGROUND

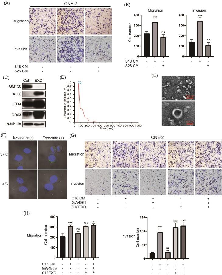
Intratumor heterogeneity is common in cancers, with different cell subtypes supporting each other to become more malignant. Nasopharyngeal carcinoma (NPC), a highly metastatic cancer, shows significant heterogeneity among its cells. This study investigates how NPC cell subtypes with varying metastatic potentials influence each other through exosome-transmitted molecules.

METHODS

Exosomes were purified and characterized. MicroRNA expression was analyzed via sequencing and qRT-PCR. The effects of miR-30a-5p on migration, invasion, and metastasis were evaluated in vitro and in vivo. Its impact on desmoglein glycoprotein (DSG2) was assessed using dual-luciferase assays and Western blotting. Immunohistochemistry (IHC) and statistical models linked miR-30a-5p/DSG2 levels to patient prognosis.

RESULTS

Different NPC cell subtypes transmit metastatic potential via exosomes. High-metastatic cells enhance the migration, invasion, and metastasis of low-metastatic cells through exosome-transmitted miR-30a-5p. Plasma levels of exosomal miR-30a-5p are reliable indicators of NPC prognosis. miR-30a-5p may promote metastasis by targeting DSG2 and modulating Wnt signaling. Plasma exosomal miR-30a-5p inversely correlates with DSG2 levels, predicting patient outcomes.

CONCLUSION

High-metastatic NPC cells can increase the metastatic potential of low-metastatic cells through exosome-transmitted miR-30a-5p, which is a valuable prognostic marker assessable via liquid biopsy.

摘要

背景

肿瘤内异质性在癌症中很常见,不同的细胞亚群相互支持,变得更具恶性。鼻咽癌(NPC)是一种高转移性癌症,其细胞之间存在显著的异质性。本研究调查了具有不同转移潜能的NPC细胞亚群如何通过外泌体传递的分子相互影响。

方法

纯化并鉴定外泌体。通过测序和qRT-PCR分析微小RNA表达。在体外和体内评估miR-30a-5p对迁移、侵袭和转移的影响。使用双荧光素酶测定和蛋白质印迹评估其对桥粒芯糖蛋白(DSG2)的影响。免疫组织化学(IHC)和统计模型将miR-30a-5p/DSG2水平与患者预后相关联。

结果

不同的NPC细胞亚群通过外泌体传递转移潜能。高转移细胞通过外泌体传递的miR-30a-5p增强低转移细胞的迁移、侵袭和转移。外泌体miR-30a-5p的血浆水平是NPC预后的可靠指标。miR-30a-5p可能通过靶向DSG2和调节Wnt信号通路促进转移。血浆外泌体miR-30a-5p与DSG2水平呈负相关,可预测患者预后。

结论

高转移的NPC细胞可以通过外泌体传递的miR-30a-5p增加低转移细胞的转移潜能,miR-30a-5p是一种可通过液体活检评估的有价值的预后标志物。

https://cdn.ncbi.nlm.nih.gov/pmc/blobs/0cea/11427951/b2ca3e0ceed7/pbae018fig1g.jpg

文献AI研究员

20分钟写一篇综述,助力文献阅读效率提升50倍。

立即体验

用中文搜PubMed

大模型驱动的PubMed中文搜索引擎

马上搜索

文档翻译

学术文献翻译模型,支持多种主流文档格式。

立即体验