Suppr超能文献

翻译起始或延伸抑制在病原体感染期间对存活产生相反的影响。

Translation initiation or elongation inhibition triggers contrasting effects on survival during pathogen infection.

机构信息

Department of Biological Sciences, Indian Institute of Science Education and Research, Mohali, Punjab, India.

出版信息

mBio. 2024 Nov 13;15(11):e0248524. doi: 10.1128/mbio.02485-24. Epub 2024 Sep 30.

Abstract

UNLABELLED

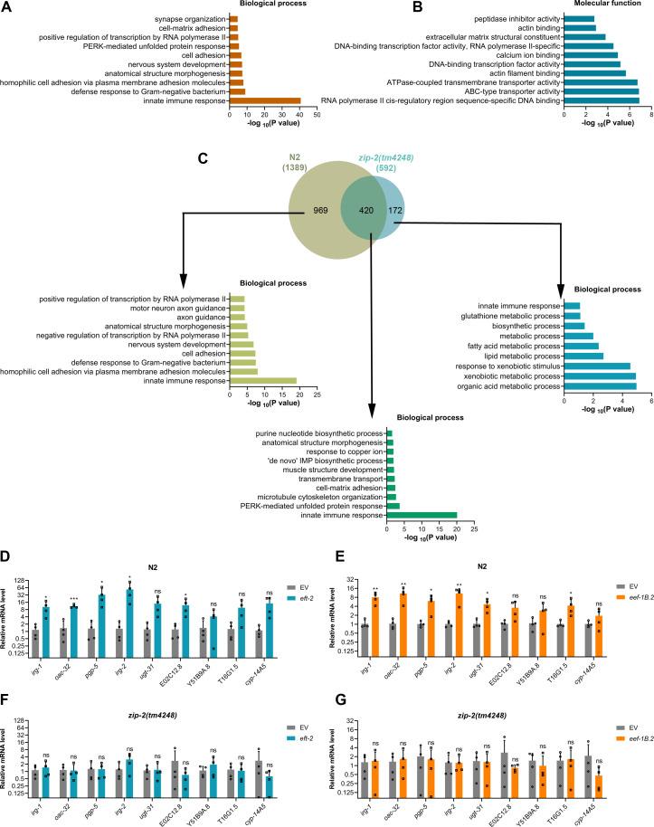
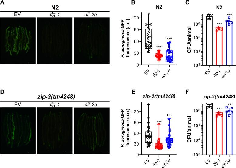
Diverse microbial pathogens are known to attenuate host protein synthesis. Consequently, the host mounts a defense response against protein translation inhibition, leading to increased transcript levels of immune genes. The seemingly paradoxical upregulation of immune gene transcripts in response to blocked protein synthesis suggests that the defense mechanism against translation inhibition may not universally benefit host survival. However, a comprehensive assessment of host survival on pathogens upon blockage of different stages of protein synthesis is currently lacking. Here, we investigate the impact of knockdown of various translation initiation and elongation factors on the survival of exposed to . Intriguingly, we observe opposing effects on survival depending on whether translation initiation or elongation is inhibited. While translation initiation inhibition enhances survival, elongation inhibition decreases it. Transcriptomic studies reveal that translation initiation inhibition activates a bZIP transcription factor ZIP-2-dependent innate immune response that protects from infection. In contrast, inhibiting translation elongation triggers both ZIP-2-dependent and ZIP-2-independent immune responses that, while effective in clearing the infection, are detrimental to the host. Thus, our findings reveal the opposing roles of translation initiation and elongation inhibition in survival during infection, highlighting distinct transcriptional reprogramming that may underlie these differences.

IMPORTANCE

Several microbial pathogens target host protein synthesis machinery, potentially limiting the innate immune responses of the host. In response, hosts trigger a defensive response, elevating immune gene transcripts. This counterintuitive response can have either beneficial or harmful effects on host survival. In this study, we conduct a comprehensive analysis of the impact of knocking down various translation initiation and elongation factors on the survival of exposed to . Intriguingly, inhibiting initiation and elongation factors has contrasting effects on survival. Inhibiting translation initiation activates immune responses that protect the host from bacterial infection, while inhibiting translation elongation induces aberrant immune responses that, although clear the infection, are detrimental to the host. Our study reveals divergent roles of translation initiation and elongation inhibition in survival during infection and identifies differential transcriptional reprogramming that could underlie these differences.

摘要

未加标签

已知多种微生物病原体可减弱宿主蛋白质合成。因此,宿主会对蛋白质翻译抑制产生防御反应,导致免疫基因的转录本水平升高。在蛋白质合成受阻的情况下,免疫基因转录本的上调似乎与矛盾,这表明针对翻译抑制的防御机制并不普遍有益于宿主的存活。然而,目前缺乏对不同蛋白质合成阶段受阻时宿主对病原体存活的全面评估。在这里,我们研究了敲低各种翻译起始和延伸因子对 暴露于 的影响。有趣的是,我们观察到,无论翻译起始还是延伸受到抑制,对 的存活都会产生相反的影响。虽然翻译起始抑制增强了存活,但延伸抑制却降低了它。转录组研究表明,翻译起始抑制会激活一个 bZIP 转录因子 ZIP-2 依赖性的固有免疫反应,从而保护 免受 感染。相比之下,抑制翻译延伸会触发 ZIP-2 依赖性和 ZIP-2 非依赖性免疫反应,虽然这些反应在清除感染方面是有效的,但对宿主是有害的。因此,我们的研究结果揭示了翻译起始和延伸抑制在 感染期间 存活的相反作用,强调了可能导致这些差异的不同转录重编程。

意义

几种微生物病原体靶向宿主蛋白质合成机制,可能限制宿主的固有免疫反应。作为回应,宿主会触发防御反应,提高免疫基因转录本的水平。这种与直觉相反的反应对宿主的存活可能有有益的或有害的影响。在这项研究中,我们对敲低各种翻译起始和延伸因子对 暴露于 的影响进行了全面分析。有趣的是,抑制起始和延伸因子对 存活有相反的影响。抑制翻译起始会激活免疫反应,保护宿主免受细菌感染,而抑制翻译延伸会诱导异常的免疫反应,虽然能清除感染,但对宿主有害。我们的研究揭示了翻译起始和延伸抑制在 感染期间 存活的不同作用,并确定了可能导致这些差异的不同转录重编程。

https://cdn.ncbi.nlm.nih.gov/pmc/blobs/d4d7/11559039/3d7d4be21765/mbio.02485-24.f001.jpg

文献AI研究员

20分钟写一篇综述,助力文献阅读效率提升50倍。

立即体验

用中文搜PubMed

大模型驱动的PubMed中文搜索引擎

马上搜索

文档翻译

学术文献翻译模型,支持多种主流文档格式。

立即体验