Suppr超能文献

基于 IFN-γ 和 TNF-α 协同诱导高表达 CXCL10,构建了自我驾驶的抗-αFR CAR 工程化 NK 细胞。

Construction of self-driving anti-αFR CAR-engineered NK cells based on IFN-γ and TNF-α synergistically induced high expression of CXCL10.

机构信息

Department of Obstetrics and Gynecology, The Third Affiliated Hospital of Chongqing Medical University, Chongqing, China; Department of Gynecology and Obstetrics, The 958th Hospital, Southwest Hospital, Army Medical University, Chongqing, China.

Department of Stem Cell & Regenerative Medicine, State Key Laboratory of Trauma, Burn and Combined Injury, Daping Hospital, Army Medical University, Chongqing, China; Department of orthopedics, 953 Hospital of PLA Army, Shigatse Branch of Xinqiao Hospital, Army Medical University, Shigatse, China.

出版信息

Neoplasia. 2024 Dec;58:101065. doi: 10.1016/j.neo.2024.101065. Epub 2024 Oct 3.

Abstract

INTRODUCTION

Ovarian cancer is the most malignant gynecological tumor. Previous studies have demonstrated that chimeric antigen receptor (CAR)-engineered NK-92 cells targeting folate receptor α (αFR) (NK-92-αFR-CAR) can specifically kill αFR-positive ovarian cancer cells. However, the migration barrier restricts antitumor effects of CAR-engineered cells.

OBJECTIVES

To elucidate the mechanism by which NK-92-αFR-CAR cells induce the secretion of chemokine CXCL10 during killing ovarian cancer cells. It is speculated that NK-92-αFR-CAR-CXCR3A can target αFR and have chemotaxis of CXCL10, and they may have stronger killing effect of ovarian cancer.

METHODS

Study the mechanism of CXCL10 expression strongly induced by TNF-α and IFN-γ combined stimulation in ovarian cancer cells. Construct the fourth generation of NK-92-αFR-CAR-CXCR3A cells, which were co-expressed CXCR3A and αFR-CAR. Evaluate the killing and migration effects of NK-92-αFR-CAR-CXCR3A in vitro and in vivo.

RESULTS

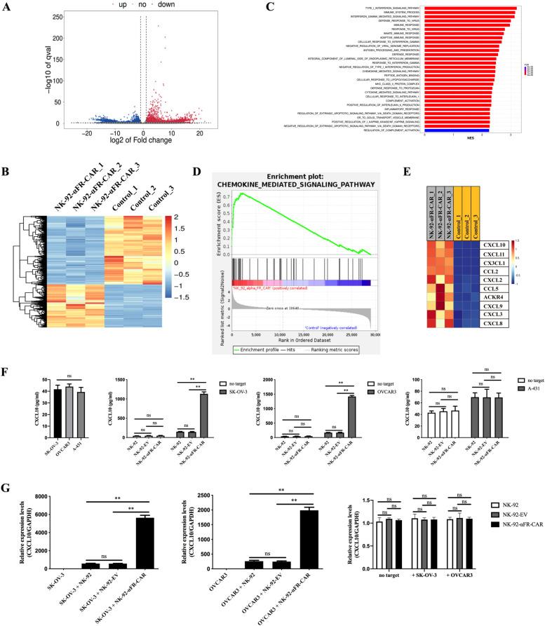
RNA sequencing (RNA-seq) first revealed that the expression level of the chemokine CXCL10 was most significantly increased in ovarian cancer cells co-cultured with NK-92-αFR-CAR. Secondly, cytokine stimulation experiments confirmed that IFN-γ and TNF-α secreted by NK-92-αFR-CAR synergistically induced high CXCL10 expression in ovarian cancer cells. Further signaling pathway experiments showed that IFN-γ and TNF-α enhanced the activation level of the IFN-γ-IFNGR-JAK1/2-STAT1-CXCL10 signaling axis. Cytotoxicity experiments showed that NK-92-αFR-CAR-CXCR3A cells could not only efficiently kill αFR-positive ovarian cancer cells in vitro but also secrete IFN-γ and TNF-α. Higher migration than that of NK-92-αFR-CAR was detected in NK-92-αFR-CAR-CXCR3A using transwell assay. NK-92-αFR-CAR-CXCR3A effectively killed tumor cells in different mouse xenograft models of ovarian cancer and increased infiltration into tumor tissue.

CONCLUSION

This study confirmed that IFN-γ and TNF-α secreted by αFR-CAR-engineered NK cells can synergistically induce high expression of CXCL10 in ovarian cancer cells and constructed self-driving αFR-CAR-engineered NK cells that can break through migration barriers based on CXCL10, which may provide a new therapeutic weapon for ovarian cancer.

摘要

简介

卵巢癌是最恶性的妇科肿瘤。先前的研究表明,靶向叶酸受体α(αFR)的嵌合抗原受体(CAR)修饰的 NK-92 细胞(NK-92-αFR-CAR)可以特异性杀伤αFR 阳性卵巢癌细胞。然而,迁移障碍限制了 CAR 修饰细胞的抗肿瘤作用。

目的

阐明 NK-92-αFR-CAR 细胞在杀伤卵巢癌细胞过程中诱导趋化因子 CXCL10 分泌的机制。推测 NK-92-αFR-CAR-CXCR3A 可以靶向 αFR 并具有 CXCL10 的趋化性,它们可能对卵巢癌具有更强的杀伤作用。

方法

研究 TNF-α和 IFN-γ联合刺激诱导卵巢癌细胞强烈表达 CXCL10 的机制。构建共表达 CXCR3A 和 αFR-CAR 的第四代 NK-92-αFR-CAR-CXCR3A 细胞。评估 NK-92-αFR-CAR-CXCR3A 在体外和体内的杀伤和迁移作用。

结果

RNA 测序(RNA-seq)首先揭示了在与 NK-92-αFR-CAR 共培养的卵巢癌细胞中,趋化因子 CXCL10 的表达水平显著增加。其次,细胞因子刺激实验证实 NK-92-αFR-CAR 分泌的 IFN-γ和 TNF-α协同诱导卵巢癌细胞高表达 CXCL10。进一步的信号通路实验表明,IFN-γ和 TNF-α增强了 IFN-γ-IFNGR-JAK1/2-STAT1-CXCL10 信号轴的激活水平。细胞毒性实验表明,NK-92-αFR-CAR-CXCR3A 细胞不仅能有效杀伤体外 αFR 阳性卵巢癌细胞,还能分泌 IFN-γ和 TNF-α。与 NK-92-αFR-CAR 相比,NK-92-αFR-CAR-CXCR3A 在 Transwell 测定中检测到更高的迁移率。NK-92-αFR-CAR-CXCR3A 在不同卵巢癌小鼠异种移植模型中有效杀伤肿瘤细胞,并增加向肿瘤组织的浸润。

结论

本研究证实,αFR-CAR 修饰 NK 细胞分泌的 IFN-γ和 TNF-α可以协同诱导卵巢癌细胞高表达 CXCL10,并构建了基于 CXCL10 突破迁移障碍的自驱动 αFR-CAR 修饰 NK 细胞,这可能为卵巢癌提供一种新的治疗武器。

https://cdn.ncbi.nlm.nih.gov/pmc/blobs/5df7/11489333/f8ed7e5a154e/ga1.jpg

文献AI研究员

20分钟写一篇综述,助力文献阅读效率提升50倍。

立即体验

用中文搜PubMed

大模型驱动的PubMed中文搜索引擎

马上搜索

文档翻译

学术文献翻译模型,支持多种主流文档格式。

立即体验