Suppr超能文献

YAP/TAZ 通过计算驱动 Notch 和血管生成的机械调节。

YAP/TAZ drives Notch and angiogenesis mechanoregulation in silico.

机构信息

Department of Biomedical Engineering, Eindhoven University of Technology, Eindhoven, the Netherlands.

Institute for Complex Molecular Systems (ICMS), Eindhoven University of Technology, Eindhoven, the Netherlands.

出版信息

NPJ Syst Biol Appl. 2024 Oct 5;10(1):116. doi: 10.1038/s41540-024-00444-3.

Abstract

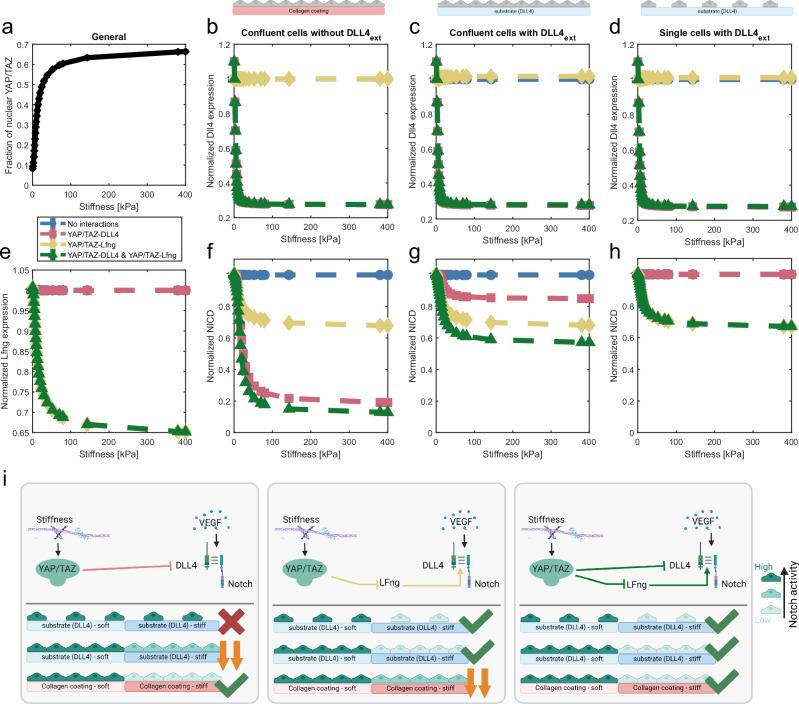
Endothelial cells are key players in the cardiovascular system. Among other things, they are responsible for sprouting angiogenesis, the process of new blood vessel formation essential for both health and disease. Endothelial cells are strongly regulated by the juxtacrine signaling pathway Notch. Recent studies have shown that both Notch and angiogenesis are influenced by extracellular matrix stiffness; however, the underlying mechanisms are poorly understood. Here, we addressed this challenge by combining computational models of Notch signaling and YAP/TAZ, stiffness- and cytoskeleton-regulated mechanotransducers whose activity inhibits both Dll4 (Notch ligand) and LFng (Notch-Dll4 binding modulator). Our simulations successfully mimicked previous experiments, indicating that this YAP/TAZ-Notch crosstalk elucidates the Notch and angiogenesis mechanoresponse to stiffness. Additional simulations also identified possible strategies to control Notch activity and sprouting angiogenesis via cytoskeletal manipulations or spatial patterns of alternating stiffnesses. Our study thus inspires new experimental avenues and provides a promising modeling framework for further investigations into the role of Notch, YAP/TAZ, and mechanics in determining endothelial cell behavior during angiogenesis and similar processes.

摘要

内皮细胞是心血管系统的关键参与者。它们除其他功能外,还负责血管生成,即新血管形成的过程,这对健康和疾病都至关重要。内皮细胞受到旁分泌信号通路 Notch 的强烈调控。最近的研究表明,Notch 和血管生成都受到细胞外基质硬度的影响;然而,其潜在机制尚不清楚。在这里,我们通过整合 Notch 信号和 YAP/TAZ 的计算模型来解决这一挑战,YAP/TAZ 是受硬度和细胞骨架调节的机械转导物,其活性抑制 Dll4(Notch 配体)和 LFng(Notch-Dll4 结合调节剂)。我们的模拟成功地模拟了以前的实验,表明这种 YAP/TAZ-Notch 串扰阐明了 Notch 和血管生成对硬度的机械反应。额外的模拟还确定了通过细胞骨架操作或交替硬度的空间模式来控制 Notch 活性和血管生成发芽的可能策略。因此,我们的研究为 Notch、YAP/TAZ 和力学在确定血管生成和类似过程中内皮细胞行为方面的作用提供了新的实验途径和有前途的建模框架。

https://cdn.ncbi.nlm.nih.gov/pmc/blobs/5abd/11455968/e49f3143f9fd/41540_2024_444_Fig1_HTML.jpg

文献AI研究员

20分钟写一篇综述,助力文献阅读效率提升50倍。

立即体验

用中文搜PubMed

大模型驱动的PubMed中文搜索引擎

马上搜索

文档翻译

学术文献翻译模型,支持多种主流文档格式。

立即体验