Suppr超能文献

体外多骨髓瘤细胞与基质细胞串扰模型再现了体内观察到的轻度 NF-κB 激活。

In vitro models of the crosstalk between multiple myeloma and stromal cells recapitulate the mild NF-κB activation observed in vivo.

机构信息

Division of Genetics and Cell Biology, IRCCS Ospedale San Raffaele, Milan, Italy.

Department of Electronics, Information and Bioengineering, Politecnico di Milano, Milan, Italy.

出版信息

Cell Death Dis. 2024 Oct 6;15(10):731. doi: 10.1038/s41419-024-07038-1.

Abstract

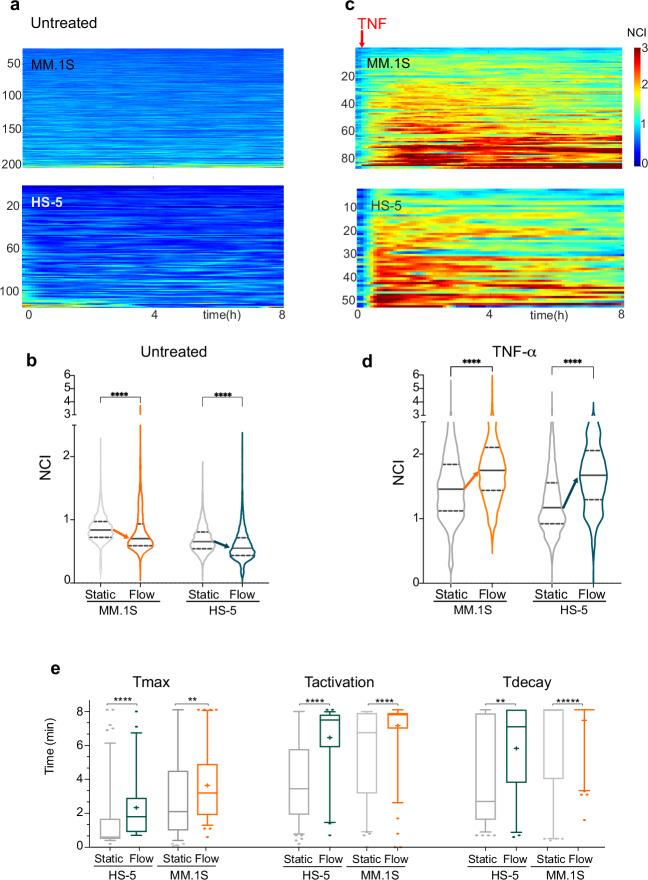
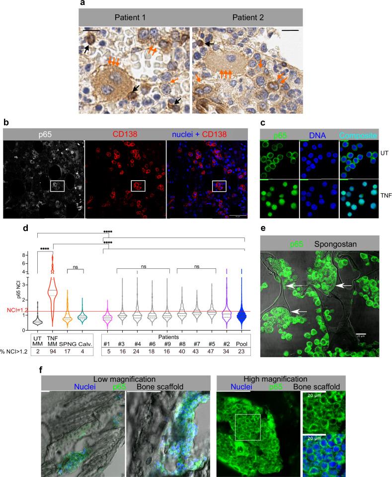
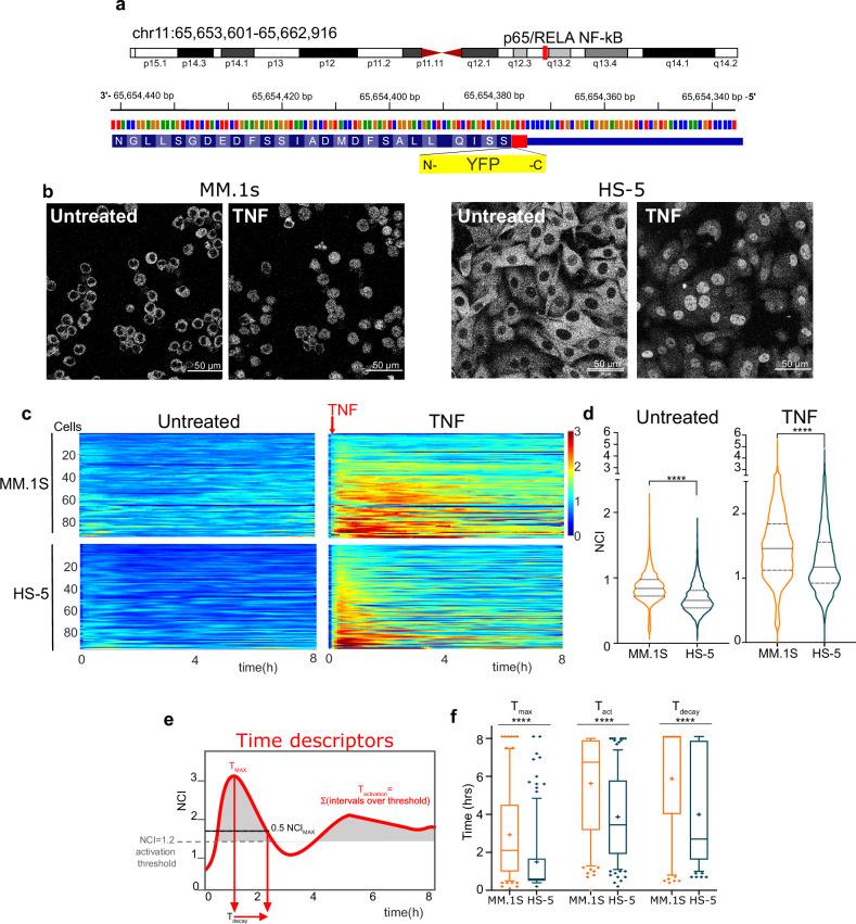
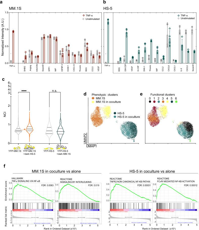
Multiple myeloma (MM) is linked to chronic NF-κB activity in myeloma cells, but this activity is generally considered a cell-autonomous property of the cancer cells. The precise extent of NF-κB activation and the contributions of the physical microenvironment and of cell-to-cell communications remain largely unknown. By quantitative immunofluorescence, we found that NF-κB is mildly and heterogeneously activated in a fraction of MM cells in human BMs, while only a minority of MM cells shows a strong activation. To gain quantitative insights on NF-κB activation in living MM cells, we combined advanced live imaging of endogenous p65 Venus-knocked-in in MM.1S and HS-5 cell lines to model MM and mesenchymal stromal cells (MSCs), cell co-cultures, microfluidics and custom microbioreactors to mimic the 3D-interactions within the bone marrow (BM) microenvironment. We found that i) reciprocal MM-MSC paracrine crosstalk and cell-to-scaffold interactions shape the inflammatory response in the BM; ii) the pro-inflammatory cytokine IL-1β, abundant in MM patients' plasma, activates MSCs, whose paracrine signals are responsible for strong NF-κB activation in a minority of MM cells; iii) IL-1β, but not TNF-α, activates NF-κB in vivo in BM-engrafted MM cells, while its receptor inhibitor Anakinra reduces the global NF-κB activation. We propose that NF-κB activation in the BM of MM patients is mild, restricted to a minority of cells and modulated by the interplay of restraining physical microenvironmental cues and activating IL-1β-dependent stroma-to-MM crosstalk.

摘要

多发性骨髓瘤(MM)与骨髓瘤细胞中慢性 NF-κB 活性有关,但这种活性通常被认为是癌细胞的自主特性。NF-κB 的激活程度以及物理微环境和细胞间通讯的贡献在很大程度上仍然未知。通过定量免疫荧光,我们发现 NF-κB 在人类骨髓中 MM 细胞的一部分中轻度且异质激活,而只有少数 MM 细胞表现出强烈的激活。为了深入了解活 MM 细胞中 NF-κB 的激活,我们结合了先进的活细胞成像技术,对 MM.1S 和 HS-5 细胞系中的内源性 p65 Venus 进行了敲入,以模拟 MM 和间充质基质细胞(MSCs)、细胞共培养、微流控和定制的微生物反应器,以模拟骨髓(BM)微环境中的 3D 相互作用。我们发现:i)MM-MSC 旁分泌串扰和细胞与支架的相互作用塑造了 BM 中的炎症反应;ii)丰富存在于 MM 患者血浆中的促炎细胞因子 IL-1β激活了 MSCs,其旁分泌信号导致少数 MM 细胞中强烈的 NF-κB 激活;iii)IL-1β而非 TNF-α在体内激活 BM 中植入的 MM 细胞中的 NF-κB,而其受体抑制剂 Anakinra 可降低 NF-κB 的整体激活。我们提出,MM 患者 BM 中的 NF-κB 激活程度较轻,局限于少数细胞,并且受到抑制物理微环境线索和激活 IL-1β依赖性基质到 MM 串扰的相互作用的调节。

https://cdn.ncbi.nlm.nih.gov/pmc/blobs/2072/11456592/8b43ef5b7fdf/41419_2024_7038_Fig1_HTML.jpg

文献AI研究员

20分钟写一篇综述,助力文献阅读效率提升50倍。

立即体验

用中文搜PubMed

大模型驱动的PubMed中文搜索引擎

马上搜索

文档翻译

学术文献翻译模型,支持多种主流文档格式。

立即体验