Suppr超能文献

提取物对THP-1巨噬细胞中泡沫细胞形成的影响。

Effect of Extract on Foam Cell Formation in THP-1 Macrophages.

作者信息

Moon Ha-Rin, Yun Jung-Mi

机构信息

Department of Food and Nutrition, Chonam National University, Gwangju 61186, Korea.

出版信息

Prev Nutr Food Sci. 2024 Sep 30;29(3):288-300. doi: 10.3746/pnf.2024.29.3.288.

Abstract

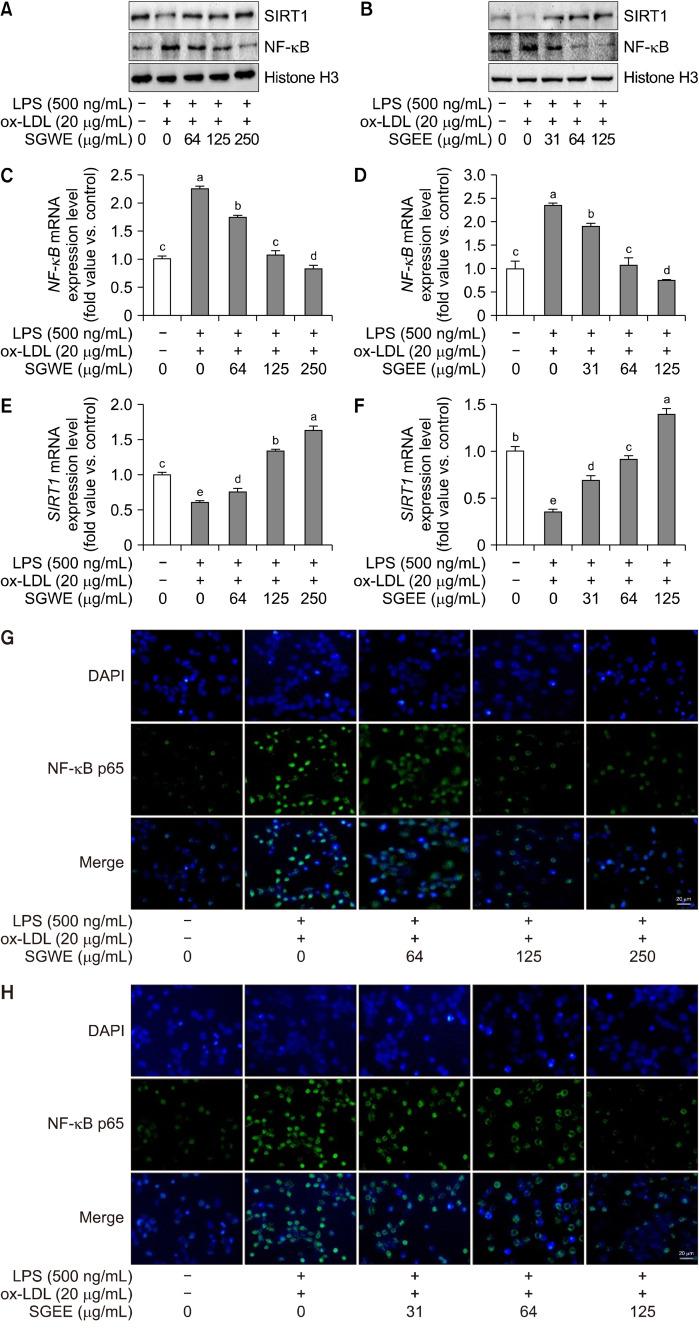
The accumulation of cholesterol-bearing macrophage foam cells in the initial stages of atherosclerosis serves as a characteristic feature of atherosclerotic lesions. The inhibitory effect of , a species of flowering plant in the Asteraceae family, on foam cell formation in THP-1 macrophages has not yet been elucidated. In this study, we explored the effect of ethanol extract (SGEE) and hot water extract (SGWE) on foam cell formation via co-treatment with oxidized low density lipoprotein (ox-LDL) and lipopolysaccharide (LPS), mimicking the occurrence of atherosclerosis , and studied the regulation of its underlying mechanisms. THP-1 cells differentiated by PMA (1 μM) for 48 h were subsequently treated with/without SGWE and SGEE for 48 h. THP-1 macrophages were treated with ox-LDL (20 μg/mL) and LPS (500 ng/mL) for 24 h. Treatment with ox-LDL and LPS for 24 h enhanced the lipid accumulation in foam cells compared to in untreated cells, as determined by oil red O staining. In contrast, SGWE and SGEE treatment inhibited lipid accumulation in foam cells. Both extracts significantly upregulated ABCA1, LXRα, and PPARγ expression in ox-LDL- and LPS-treated cells (<0.05). Moreover, both SGWE and SGEE decreased LOX-1, CD36, and SR-A1 expression. The co-treatment of ox-LDL and LPS increased NF-κB, COX-2, and pro-inflammatory activation and expression compared with untreated cells. However, this increase suppressed NF-κB, COX-2, and pro-inflammatory expression by SGWE and SGEE. The results indicated that both extracts can partially inhibit foam cell formation and contribute to protective effects by suppressing cholesterol accumulation during the onset of atherosclerosis.

摘要

在动脉粥样硬化初始阶段,含胆固醇的巨噬细胞泡沫细胞的积累是动脉粥样硬化病变的一个特征。菊科一种开花植物对THP - 1巨噬细胞中泡沫细胞形成的抑制作用尚未阐明。在本研究中,我们通过与氧化低密度脂蛋白(ox - LDL)和脂多糖(LPS)共同处理来模拟动脉粥样硬化的发生,探讨了[植物名称]乙醇提取物(SGEE)和热水提取物(SGWE)对泡沫细胞形成的影响,并研究了其潜在机制的调控。用1μM佛波酯(PMA)分化48小时的THP - 1细胞随后用或不用SGWE和SGEE处理48小时。THP - 1巨噬细胞用20μg/mL的ox - LDL和500 ng/mL的LPS处理24小时。通过油红O染色测定,与未处理细胞相比,用ox - LDL和LPS处理24小时可增强泡沫细胞中的脂质积累。相反,SGWE和SGEE处理可抑制泡沫细胞中的脂质积累。两种提取物均显著上调了ox - LDL和LPS处理细胞中ABCA1、LXRα和PPARγ的表达(<0.05)。此外,SGWE和SGEE均降低了LOX - 1、CD36和SR - A1的表达。与未处理细胞相比,ox - LDL和LPS共同处理增加了NF - κB、COX - 2和促炎激活及表达。然而,这种增加被SGWE和SGEE抑制了NF - κB、COX - 2和促炎表达。结果表明,两种提取物均可部分抑制泡沫细胞形成,并通过在动脉粥样硬化发生过程中抑制胆固醇积累而发挥保护作用。

https://cdn.ncbi.nlm.nih.gov/pmc/blobs/37fb/11450289/1988001eedf1/pnfs-29-3-288-f1.jpg

文献AI研究员

20分钟写一篇综述,助力文献阅读效率提升50倍。

立即体验

用中文搜PubMed

大模型驱动的PubMed中文搜索引擎

马上搜索

文档翻译

学术文献翻译模型,支持多种主流文档格式。

立即体验