Suppr超能文献

活性氧分层胶质母细胞瘤中EZH2的功能二分法

EZH2 functional dichotomy in reactive oxygen species-stratified glioblastoma.

作者信息

Koh Lynnette Wei Hsien, Pang Qing You, Novera Wisna, Lim See Wee, Chong Yuk Kien, Liu Jinyue, Ang Samantha Ya Lyn, Loh Ron Weng Yee, Shao Huilin, Ching Jianhong, Wang Yulan, Yip Stephen, Tan Patrick, Li Shang, Low David Chyi Yeu, Phelan Anne, Rosser Gabriel, Tan Nguan Soon, Tang Carol, Ang Beng Ti

机构信息

Neuro-Oncology Research Laboratory, Department of Research, National Neuroscience Institute, Singapore, Singapore.

Laboratory of Single-Cell Spatial Neuromics, Genome Institute of Singapore, Agency for Science, Technology and Research (A*STAR), Singapore, Singapore.

出版信息

Neuro Oncol. 2025 Feb 10;27(2):398-414. doi: 10.1093/neuonc/noae206.

Abstract

BACKGROUND

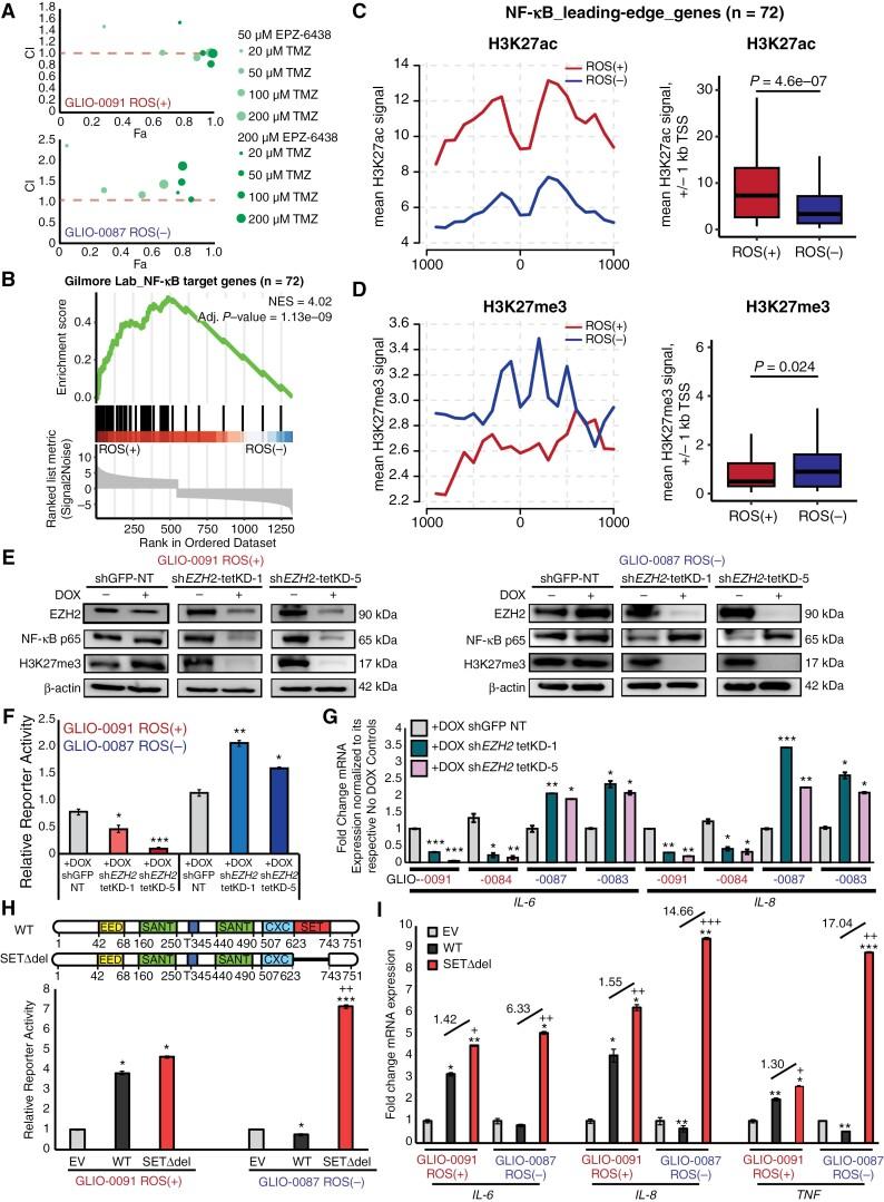
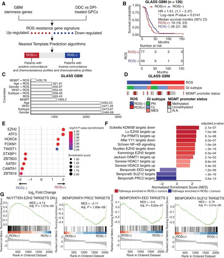
Enhancer of zeste homolog 2 (EZH2), well known for its canonical methyltransferase activity in transcriptional repression in many cancers including glioblastoma (GBM), has an understudied noncanonical function critical for sustained tumor growth. Recent GBM consortial efforts reveal complex molecular heterogeneity for which therapeutic vulnerabilities correlated with subtype stratification remain relatively unexplored. Current enzymatic EZH2 inhibitors (EZH2inh) targeting its canonical su(var)3-9, enhancer-of-zeste and trithorax domain show limited efficacy and lack durable response, suggesting that underlying differences in the noncanonical pathway may yield new knowledge. Here, we unveiled dual roles of the EZH2 CXC domain in therapeutically distinct, reactive oxygen species (ROS)-stratified tumors.

METHODS

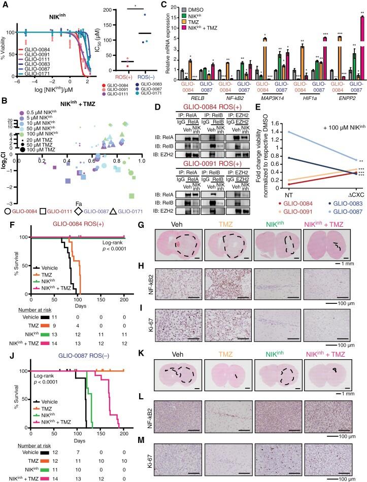
We analyzed differentially expressed genes between ROS classes by examining cis-regulatory elements as well as clustering of activities and pathways to identify EZH2 as the key mediator in ROS-stratified cohorts. Pull-down assays and CRISPR knockout of EZH2 domains were used to dissect the distinct functions of EZH2 in ROS-stratified GBM cells. The efficacy of NF-κB-inducing kinase inhibitor (NIKinh) and standard-of-care temozolomide was evaluated using orthotopic patient-derived GBM xenografts.

RESULTS

In ROS(+) tumors, CXC-mediated co-interaction with RelB drives constitutive activation of noncanonical NF-κB2 signaling, sustaining the ROS(+) chemoresistant phenotype. In contrast, in ROS(-) subtypes, Polycomb Repressive Complex 2 methyltransferase activity represses canonical NF-κB. Addressing the lack of EZH2inh targeting its nonmethyltransferase roles, we utilized a brain-penetrant NIKinh that disrupts EZH2-RelB binding, consequently prolonging survival in orthotopic ROS(+)-implanted mice.

CONCLUSIONS

Our findings highlight the functional dichotomy of the EZH2 CXC domain in governing ROS-stratified therapeutic resistance, thereby advocating for the development of therapeutic approaches targeting its noncanonical activities and underscoring the significance of patient stratification methodologies.

摘要

背景

zeste 同源物增强子 2(EZH2)以其在包括胶质母细胞瘤(GBM)在内的多种癌症转录抑制中的经典甲基转移酶活性而闻名,其对肿瘤持续生长至关重要的非经典功能研究较少。最近 GBM 联合研究揭示了复杂的分子异质性,与亚型分层相关的治疗易感性仍相对未被探索。目前针对其经典的 su(var)3-9、zeste 增强子和三体结构域的酶促 EZH2 抑制剂(EZH2inh)疗效有限且缺乏持久反应,这表明非经典途径中的潜在差异可能带来新的认识。在此,我们揭示了 EZH2 CXC 结构域在治疗上不同的、活性氧(ROS)分层肿瘤中的双重作用。

方法

我们通过检查顺式调控元件以及活性和途径的聚类来分析 ROS 类别之间的差异表达基因,以确定 EZH2 是 ROS 分层队列中的关键介质。使用下拉实验和 EZH2 结构域的 CRISPR 敲除来剖析 EZH2 在 ROS 分层的 GBM 细胞中的不同功能。使用原位患者来源的 GBM 异种移植评估 NF-κB 诱导激酶抑制剂(NIKinh)和标准护理替莫唑胺的疗效。

结果

在 ROS(+)肿瘤中,CXC 介导的与 RelB 的共相互作用驱动非经典 NF-κB2 信号的组成性激活,维持 ROS(+)化疗耐药表型。相反,在 ROS(-)亚型中,多梳抑制复合物 2 甲基转移酶活性抑制经典 NF-κB。针对缺乏针对其非甲基转移酶作用的 EZH2inh 的情况,我们使用了一种可穿透血脑屏障的 NIKinh,它破坏 EZH2-RelB 结合,从而延长原位植入 ROS(+)小鼠的生存期。

结论

我们的研究结果突出了 EZH2 CXC 结构域在控制 ROS 分层治疗耐药性方面的功能二分法,从而倡导开发针对其非经典活性的治疗方法,并强调患者分层方法的重要性。

https://cdn.ncbi.nlm.nih.gov/pmc/blobs/9bb9/11812038/3600275e8bb6/noae206_fig7.jpg

文献AI研究员

20分钟写一篇综述,助力文献阅读效率提升50倍。

立即体验

用中文搜PubMed

大模型驱动的PubMed中文搜索引擎

马上搜索

文档翻译

学术文献翻译模型,支持多种主流文档格式。

立即体验