Suppr超能文献

头颈部鳞状细胞癌(HNSCC)细胞在肌肉浸润环境中的表型重塑。

Phenotype remodelling of HNSCC cells in the muscle invasion environment.

机构信息

Hospital of Stomatology, Guanghua School of Stomatology, Guangdong Provincial Key Laboratory of Stomatology, Sun Yat-sen University, Guangzhou, China.

出版信息

J Transl Med. 2024 Oct 7;22(1):909. doi: 10.1186/s12967-024-05607-8.

Abstract

BACKGROUND

Tumour invading muscle in head and neck squamous cell carcinoma (HNSCC) is often associated with destructive growth and poor prognosis. However, the phenotypic functions and pathological mechanisms of muscle-invasive cancer cells in tumour progress remains unknown. In this study, we aimed to investigate the phenotypic functions of muscle-invasive cancer cells of HNSCC and their potential crosstalk with tumour microenvironment.

METHODS

We obtained scRNA-seq data (SC) from GSE103322 (N = 18) and GSE181919 (N = 37), spatial RNA-seq data (ST) from GSE208253 and GSE181300 (N = 4), transcriptomics of human HNSCC samples from GSE42743 (N = 12) and GSE41613 (N = 97). Utilizing the TCGA-HNSC dataset, we conducted univariate and multivariate Cox analyses to investigate the prognostic impact of muscle-invasion in HNSCC, with validation in an additional cohort. Through Stutility and AUCell approaches, we identified and characterized muscle-invasive cancer cell clusters, including their functional phenotypes and gene-specific profiles. Integration of SC and ST data was achieved using Seurat analysis, multimodal intersection analysis, and spatial deconvolution. The results were further validated via in vitro and in vivo experiments.

RESULTS

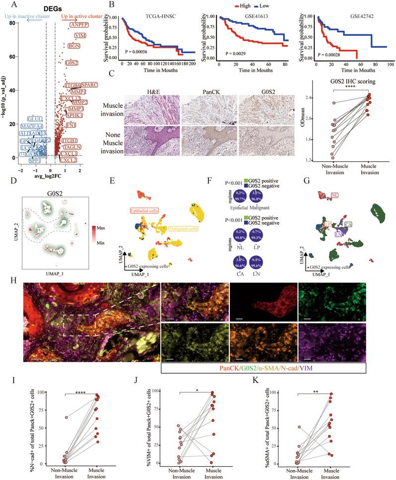
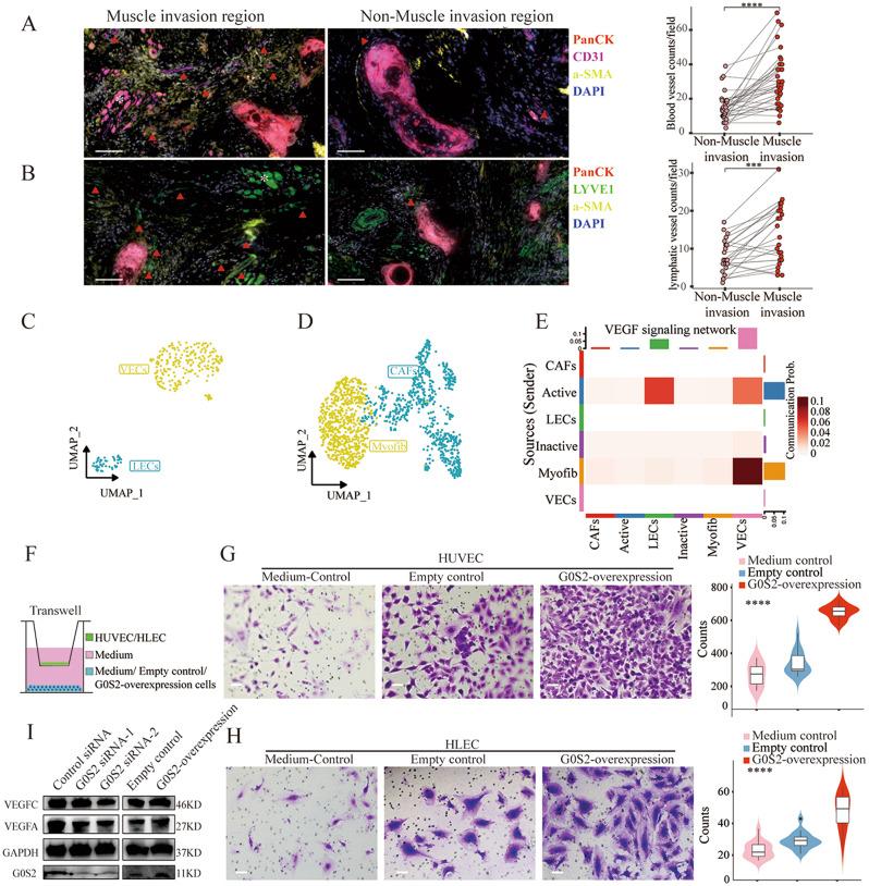
Our analyses of the TCGA-HNSC cohort revealed the presence of muscle-invasion was associated with a poor prognosis. By combining ST and SC, we identified muscle-invasive cancer cells exhibiting epithelial-to-mesenchymal transition (EMT) and myoepithelial-like transcriptional programs, which were correlated with a poor prognosis. Furthermore, we identified G0S2 as a novel marker of muscle-invasive malignant cells that potentially promotes EMT and the acquisition of myoepithelium-like phenotypes. These findings were validated through in vitro assays and chorioallantoic membranes experiments. Additionally, we demonstrated that G0S2-overexpressing cancer cells might attract human ECs via VEGF signalling. Subsequent in vitro and in vivo experiments revealed G0S2 plays key roles in promoting the proliferation and invasion of cancer cells.

CONCLUSIONS

In this study, we profiled the transcriptional programs of muscle-invasive HNSCC cell populations and characterized their EMT and myoepithelial-like phenotypes. Furthermore, our findings highlight the presence of muscle-invasion as a predictive marker for HNSCC patients. G0S2 as one of the markers of muscle-invasive cancer cells is involved in HNSCC intravasation, probably via VEGF signalling.

摘要

背景

头颈部鳞状细胞癌(HNSCC)中肿瘤侵犯肌肉通常与侵袭性生长和预后不良有关。然而,肿瘤进展中肌肉浸润癌细胞的表型功能和病理机制尚不清楚。在这项研究中,我们旨在研究 HNSCC 肌肉浸润癌细胞的表型功能及其与肿瘤微环境的潜在相互作用。

方法

我们从 GSE103322(N=18)和 GSE181919(N=37)获得 scRNA-seq 数据(SC),从 GSE208253 和 GSE181300 获得空间 RNA-seq 数据(ST)(N=4),从 GSE42743(N=12)和 GSE41613(N=97)获得人类 HNSCC 样本的转录组学数据。利用 TCGA-HNSC 数据集,我们进行了单变量和多变量 Cox 分析,以研究 HNSCC 中肌肉浸润的预后影响,并在另一个队列中进行了验证。通过 Stutility 和 AUCell 方法,我们鉴定和表征了肌肉浸润癌细胞簇,包括它们的功能表型和基因特异性特征。通过 Seurat 分析、多模态交集分析和空间去卷积实现了 SC 和 ST 数据的整合。通过体外和体内实验进一步验证了结果。

结果

我们对 TCGA-HNSC 队列的分析表明,存在肌肉浸润与预后不良相关。通过结合 ST 和 SC,我们鉴定出具有上皮-间充质转化(EMT)和肌上皮样转录程序的肌肉浸润癌细胞,这些细胞与预后不良相关。此外,我们发现 G0S2 是一种新的肌肉浸润恶性细胞标志物,可能促进 EMT 和获得肌上皮样表型。这些发现通过体外实验和鸡胚尿囊膜实验得到了验证。此外,我们证明 G0S2 过表达的癌细胞可能通过 VEGF 信号吸引人 ECs。随后的体外和体内实验表明,G0S2 在促进癌细胞的增殖和侵袭中发挥关键作用。

结论

在这项研究中,我们对肌肉浸润 HNSCC 细胞群体的转录程序进行了分析,并对其 EMT 和肌上皮样表型进行了表征。此外,我们的研究结果表明,肌肉浸润是 HNSCC 患者的预测标志物。G0S2 作为肌肉浸润癌细胞的标志物之一,参与了 HNSCC 的血管内渗,可能通过 VEGF 信号通路。

https://cdn.ncbi.nlm.nih.gov/pmc/blobs/aff0/11457420/eea1cebea93d/12967_2024_5607_Fig1_HTML.jpg

文献AI研究员

20分钟写一篇综述,助力文献阅读效率提升50倍。

立即体验

用中文搜PubMed

大模型驱动的PubMed中文搜索引擎

马上搜索

文档翻译

学术文献翻译模型,支持多种主流文档格式。

立即体验