Suppr超能文献

负压伤口疗法联合载抗生素骨水泥治疗糖尿病足溃疡的前瞻性随机对照研究。

Combination therapy of negative pressure wound therapy and antibiotic-loaded bone cement for accelerating diabetic foot ulcer healing: A prospective randomised controlled trial.

机构信息

Department of Burn and Plastic Surgery, Shenzhen Second People' s Hospital (The First Hospital Affiliated to Shenzhen University), Shenzhen, China.

Department of Hand and Foot Surgery, Shenzhen Second People' s Hospital (The First Hospital Affiliated to Shenzhen University), Shenzhen, China.

出版信息

Int Wound J. 2024 Oct;21(10):e70089. doi: 10.1111/iwj.70089.

Abstract

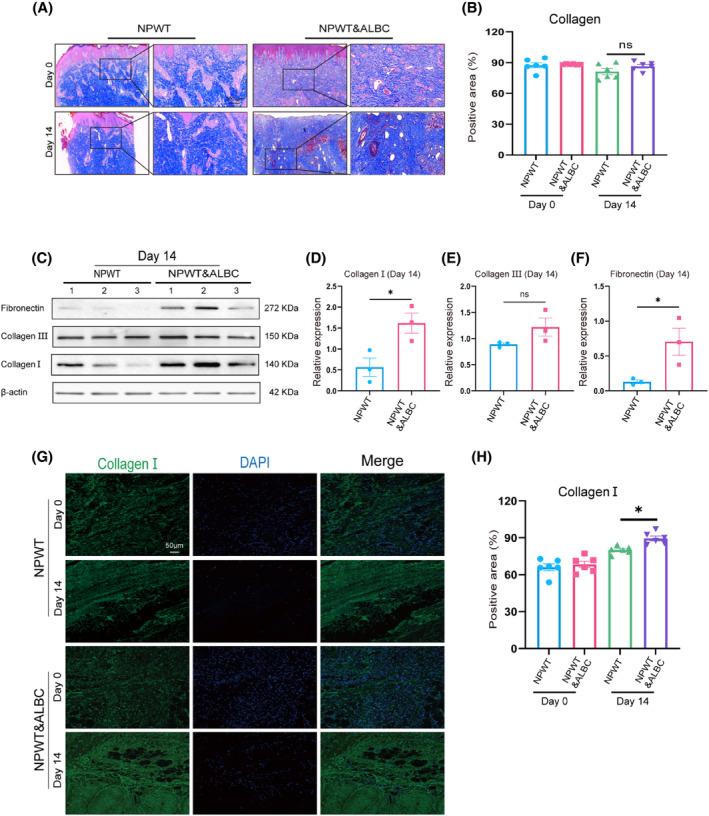
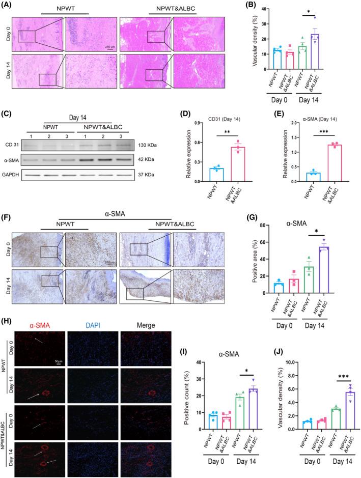
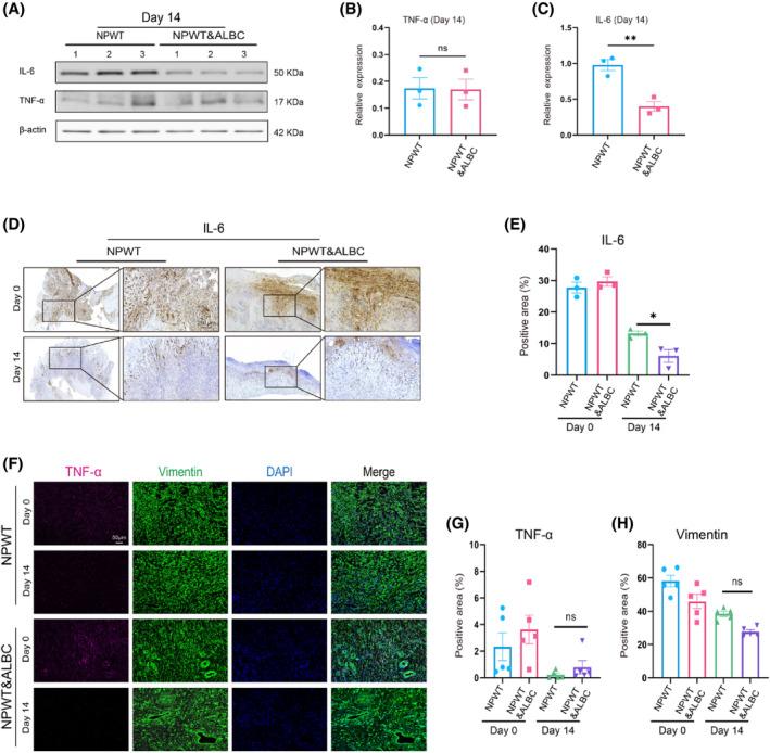
Negative pressure wound therapy (NPWT) and antibiotic-loaded bone cement (ALBC) are commonly used treatments for diabetic foot ulcers (DFUs). However, the combined efficacy of these two modalities remains unclear. This clinical study aimed to assess the effectiveness and underlying mechanisms of NPWT&ALBC in the management of DFUs. A total of 28 patients were recruited, 16 of whom served as controls and received only NPWT, whilst 12 received NPWT&ALBC. Both groups underwent wound repair surgery following the treatments. Blood samples were obtained to detect infections and inflammation. Wound tissue samples were also collected before and after the intervention to observe changes in inflammation, vascular structure and collagen through tissue staining. Compared with the NPWT group, the NPWT&ALBC group exhibited a superior wound bed, which was characterised by reduced inflammation infiltration and enhanced collagen expression. Immunostaining revealed a decrease in IL-6 levels and an increase in α-SMA, CD68, CD206 and collagen I expression. Western blot analysis demonstrated that NPWT&ALBC led to a decrease in inflammation levels and an increase in vascularization and collagen content. NPWT&ALBC therapy tends to form a wound bed with increased vascularization and M2 macrophage polarisation, which may contribute to DFUs wound healing.

摘要

负压伤口治疗(NPWT)和载抗生素骨水泥(ALBC)是治疗糖尿病足溃疡(DFUs)的常用方法。然而,这两种方法联合应用的疗效尚不清楚。本临床研究旨在评估 NPWT&ALBC 联合治疗 DFUs 的有效性和潜在机制。共招募了 28 名患者,其中 16 名作为对照组仅接受 NPWT,12 名接受 NPWT&ALBC。两组均在治疗后进行了伤口修复手术。采集血样以检测感染和炎症。在干预前后还收集了伤口组织样本,通过组织染色观察炎症、血管结构和胶原的变化。与 NPWT 组相比,NPWT&ALBC 组的伤口床表现出更好的修复,其特征为炎症浸润减少和胶原表达增强。免疫染色显示 IL-6 水平降低,α-SMA、CD68、CD206 和胶原 I 的表达增加。Western blot 分析表明,NPWT&ALBC 可降低炎症水平,增加血管生成和胶原含量。NPWT&ALBC 治疗倾向于形成一个血管化和 M2 巨噬细胞极化增加的伤口床,这可能有助于 DFUs 的伤口愈合。

https://cdn.ncbi.nlm.nih.gov/pmc/blobs/ada0/11461018/8e6cadf60848/IWJ-21-e70089-g002.jpg

文献AI研究员

20分钟写一篇综述,助力文献阅读效率提升50倍。

立即体验

用中文搜PubMed

大模型驱动的PubMed中文搜索引擎

马上搜索

文档翻译

学术文献翻译模型,支持多种主流文档格式。

立即体验