Suppr超能文献

51256 例 2 型糖尿病病例和 370487 例对照的罕见变异分析揭示了单基因糖尿病基因的致病性谱。

Rare variant analyses in 51,256 type 2 diabetes cases and 370,487 controls reveal the pathogenicity spectrum of monogenic diabetes genes.

机构信息

Programs in Metabolism and Medical & Population Genetics, Broad Institute of Harvard and MIT, Cambridge, MA, USA.

Center for Genomic Medicine, Massachusetts General Hospital, Boston, MA, USA.

出版信息

Nat Genet. 2024 Nov;56(11):2370-2379. doi: 10.1038/s41588-024-01947-9. Epub 2024 Oct 8.

Abstract

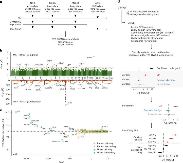
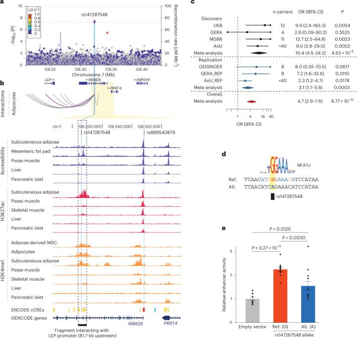
Type 2 diabetes (T2D) genome-wide association studies (GWASs) often overlook rare variants as a result of previous imputation panels' limitations and scarce whole-genome sequencing (WGS) data. We used TOPMed imputation and WGS to conduct the largest T2D GWAS meta-analysis involving 51,256 cases of T2D and 370,487 controls, targeting variants with a minor allele frequency as low as 5 × 10. We identified 12 new variants, including a rare African/African American-enriched enhancer variant near the LEP gene (rs147287548), associated with fourfold increased T2D risk. We also identified a rare missense variant in HNF4A (p.Arg114Trp), associated with eightfold increased T2D risk, previously reported in maturity-onset diabetes of the young with reduced penetrance, but observed here in a T2D GWAS. We further leveraged these data to analyze 1,634 ClinVar variants in 22 genes related to monogenic diabetes, identifying two additional rare variants in HNF1A and GCK associated with fivefold and eightfold increased T2D risk, respectively, the effects of which were modified by the individual's polygenic risk score. For 21% of the variants with conflicting interpretations or uncertain significance in ClinVar, we provided support of being benign based on their lack of association with T2D. Our work provides a framework for using rare variant GWASs to identify large-effect variants and assess variant pathogenicity in monogenic diabetes genes.

摘要

2 型糖尿病(T2D)全基因组关联研究(GWAS)通常忽略了罕见变异,这是由于先前的基因分型面板的局限性和稀缺的全基因组测序(WGS)数据。我们使用 TOPMed 基因分型和 WGS 进行了最大的 T2D GWAS 荟萃分析,该分析涉及 51256 例 T2D 病例和 370487 例对照,针对的是等位基因频率低至 5×10 的变异。我们确定了 12 个新的变异,包括位于 LEP 基因附近的罕见非洲/非裔美国人富集增强子变异(rs147287548),与 T2D 风险增加四倍相关。我们还在 HNF4A 中发现了一个罕见的错义变异(p.Arg114Trp),与 T2D 风险增加八倍相关,先前在青年发病的成年型糖尿病中报道过,但在 T2D GWAS 中观察到。我们进一步利用这些数据分析了 22 个与单基因糖尿病相关基因中的 1634 个 ClinVar 变异,在 HNF1A 和 GCK 中发现了另外两个罕见变异,与 T2D 风险分别增加五倍和八倍相关,其效应受到个体多基因风险评分的修饰。对于 ClinVar 中解释或意义不确定的 21%的变异,我们根据它们与 T2D 无关提供了良性的支持。我们的工作为使用罕见变异 GWAS 来识别大效应变异和评估单基因糖尿病基因中变异的致病性提供了一个框架。

https://cdn.ncbi.nlm.nih.gov/pmc/blobs/f56f/11549050/ef8fb32f78cd/41588_2024_1947_Fig1_HTML.jpg

文献AI研究员

20分钟写一篇综述,助力文献阅读效率提升50倍。

立即体验

用中文搜PubMed

大模型驱动的PubMed中文搜索引擎

马上搜索

文档翻译

学术文献翻译模型,支持多种主流文档格式。

立即体验