Suppr超能文献

聚集诱导发光团:精准医疗活检中的作用。

Aggregation-Induced Emission Luminogen: Role in Biopsy for Precision Medicine.

机构信息

Department of Radiation Oncology, Shenzhen People's Hospital, The Second Clinical Medical College, Jinan University, The First Affiliated Hospital, Southern University of Science and Technology, Shenzhen 518020, Guangdong China.

Wyss Institute for Biologically Inspired Engineering, Harvard University, Boston, Massachusetts 02138, United States.

出版信息

Chem Rev. 2024 Oct 23;124(20):11242-11347. doi: 10.1021/acs.chemrev.4c00244. Epub 2024 Oct 8.

Abstract

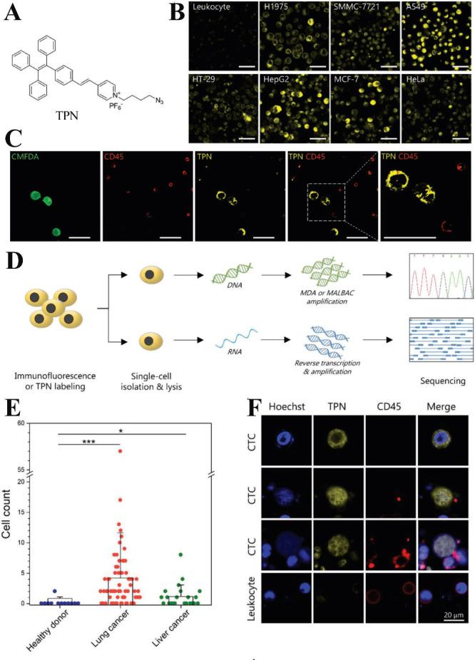
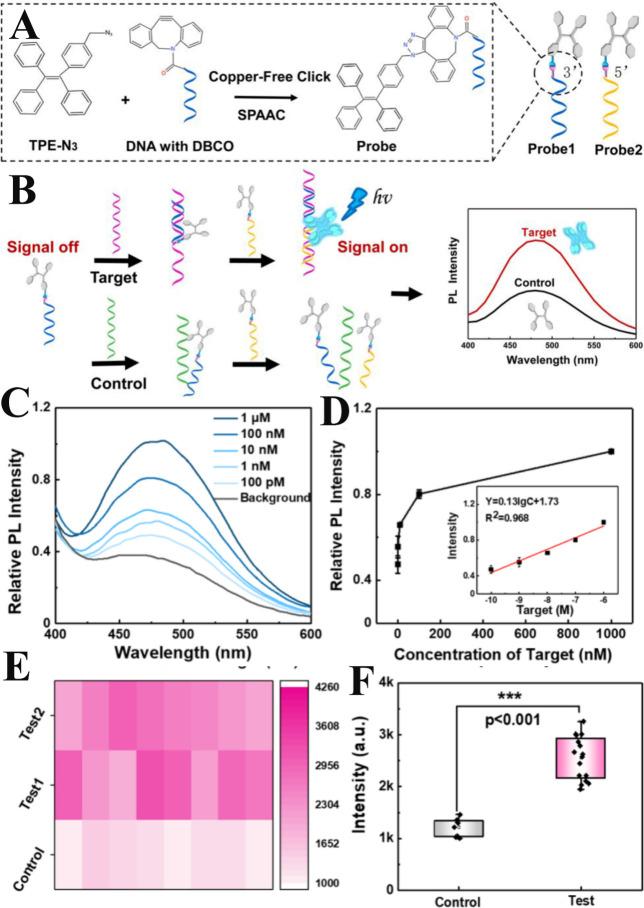
Biopsy, including tissue and liquid biopsy, offers comprehensive and real-time physiological and pathological information for disease detection, diagnosis, and monitoring. Fluorescent probes are frequently selected to obtain adequate information on pathological processes in a rapid and minimally invasive manner based on their advantages for biopsy. However, conventional fluorescent probes have been found to show aggregation-caused quenching (ACQ) properties, impeding greater progresses in this area. Since the discovery of aggregation-induced emission luminogen (AIEgen) have promoted rapid advancements in molecular bionanomaterials owing to their unique properties, including high quantum yield (QY) and signal-to-noise ratio (SNR), . This review seeks to present the latest advances in AIEgen-based biofluorescent probes for biopsy in real or artificial samples, and also the key properties of these AIE probes. This review is divided into: (i) tissue biopsy based on smart AIEgens, (ii) blood sample biopsy based on smart AIEgens, (iii) urine sample biopsy based on smart AIEgens, (iv) saliva sample biopsy based on smart AIEgens, (v) biopsy of other liquid samples based on smart AIEgens, and (vi) perspectives and conclusion. This review could provide additional guidance to motivate interest and bolster more innovative ideas for further exploring the applications of various smart AIEgens in precision medicine.

摘要

活检,包括组织活检和液体活检,为疾病的检测、诊断和监测提供了全面、实时的生理和病理信息。荧光探针由于具有快速、微创的优势,常被用于获取病理过程的充分信息。然而,传统的荧光探针由于聚集诱导猝灭(ACQ)的特性,阻碍了该领域的进一步发展。自从聚集诱导发光(AIE)材料的发现以来,由于其独特的性质,包括高量子产率(QY)和信噪比(SNR),在分子生物纳米材料领域取得了快速的进展。本综述旨在介绍基于 AIE 材料的生物荧光探针在真实或人工样本中的活检的最新进展,以及这些 AIE 探针的关键特性。本综述分为:(i)基于智能 AIE 材料的组织活检,(ii)基于智能 AIE 材料的血液样本活检,(iii)基于智能 AIE 材料的尿液样本活检,(iv)基于智能 AIE 材料的唾液样本活检,(v)基于智能 AIE 材料的其他液体样本活检,以及(vi)展望与结论。本综述可以为进一步探索各种智能 AIE 材料在精准医学中的应用提供更多的指导,激发兴趣并提供更多创新思路。

https://cdn.ncbi.nlm.nih.gov/pmc/blobs/b509/11503637/c0a5c0fa2b60/cr4c00244_0001.jpg

文献AI研究员

20分钟写一篇综述,助力文献阅读效率提升50倍。

立即体验

用中文搜PubMed

大模型驱动的PubMed中文搜索引擎

马上搜索

文档翻译

学术文献翻译模型,支持多种主流文档格式。

立即体验