Suppr超能文献

美国/宾夕法尼亚州/马萨诸塞州多模态成像引导的多功能基因工程生物靶向协同剂用于肿瘤治疗。

US/PA/MR multimodal imaging-guided multifunctional genetically engineered bio-targeted synergistic agent for tumor therapy.

机构信息

State Key Laboratory of Ultrasound in Medicine and Engineering, College of Biomedical Engineering, Chongqing Medical University, 1 Yixueyuan Rd, Yuzhong District, Chongqing, 400016, China.

Department of Ultrasound, Suining Central Hospital, Suining, 629000, China.

出版信息

J Nanobiotechnology. 2024 Oct 10;22(1):615. doi: 10.1186/s12951-024-02868-9.

Abstract

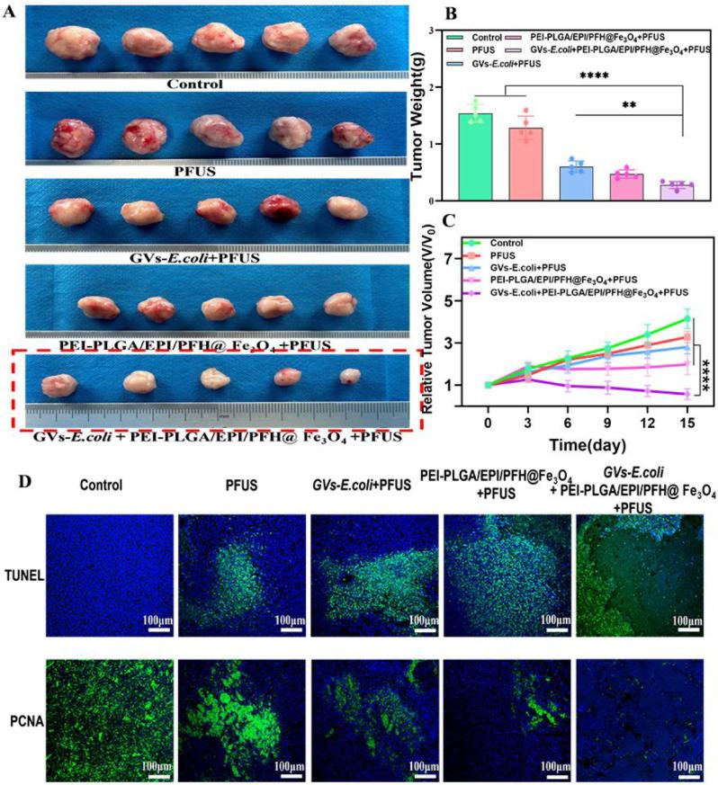
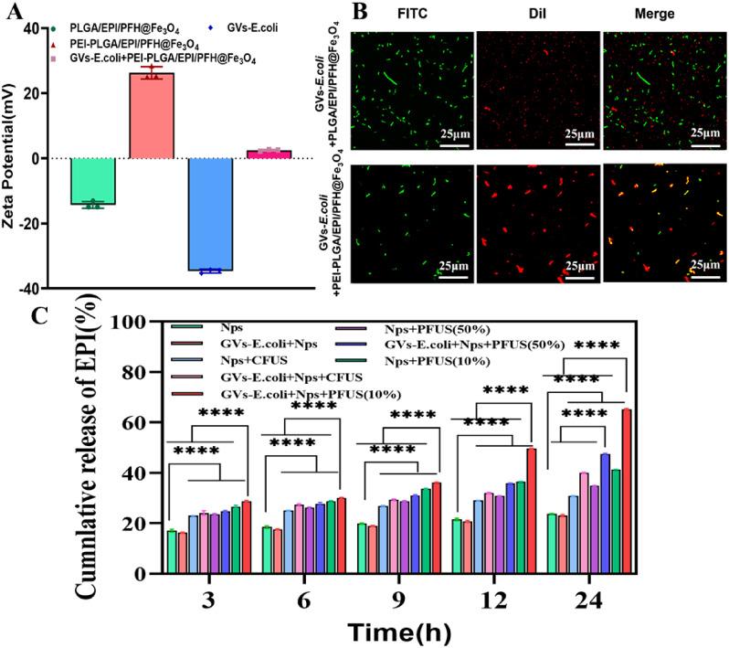
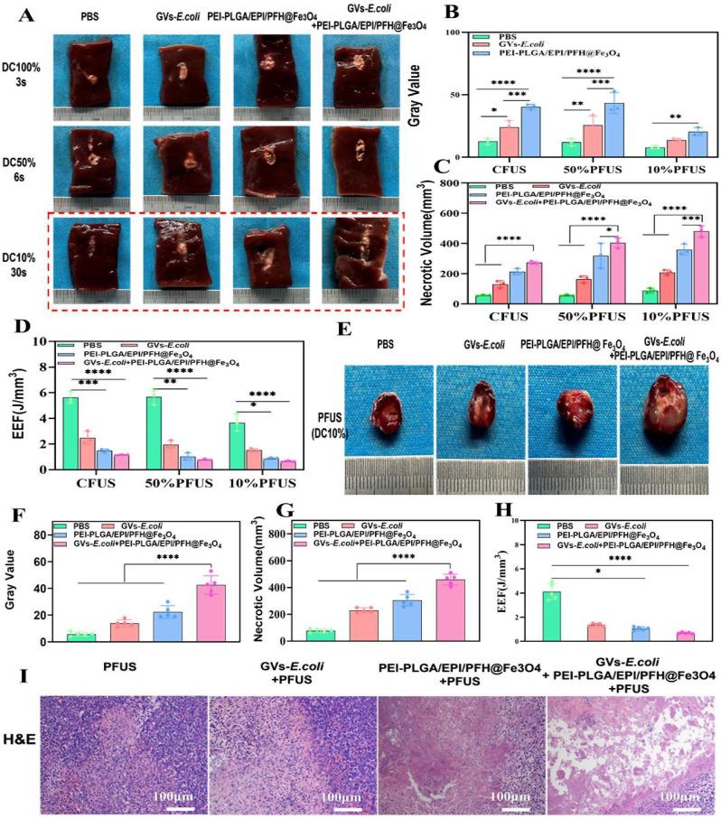
Focused ultrasound ablation surgery (FUAS) is a minimally invasive treatment option that has been utilized in various tumors. However, its clinical advancement has been hindered by issues such as low safety and efficiency, single image guidance mode, and postoperative tumor residue. To address these limitations, this study aimed to develop a novel multi-functional gas-producing engineering bacteria biological targeting cooperative system. Pulse-focused ultrasound (PFUS) could adjust the ratio of thermal effect to non-thermal effect by adjusting the duty cycle, and improve the safety and effectiveness of treatment.The genetic modification of Escherichia coli (E.coli) involved the insertion of an acoustic reporter gene to encode gas vesicles (GVs), resulting in gas-producing E.coli (GVs-E.coli) capable of targeting tumor anoxia. GVs-E.coli colonized and proliferated within the tumor while the GVs facilitated ultrasound imaging and cooperative PFUS. Additionally, multifunctional cationic polyethyleneimine (PEI)-poly (lactic-co-glycolic acid) (PLGA) nanoparticles (PEI-PLGA/EPI/PFH@FeO) containing superparamagnetic iron oxide (SPIO, FeO), perfluorohexane (PFH), and epirubicin (EPI) were developed. These nanoparticles offered synergistic PFUS, supplementary chemotherapy, and multimodal imaging capabilities.GVs-E.coli effectively directed the PEI-PLGA/EPI/PFH@FeO to accumulate within the tumor target area by means of electrostatic adsorption, resulting in a synergistic therapeutic impact on tumor eradication.In conclusion, GVs-E.coli-mediated multi-functional nanoparticles can synergize with PFUS and chemotherapy to effectively treat tumors, overcoming the limitations of current FUAS therapy and improving safety and efficacy. This approach presents a promising new strategy for tumor therapy.

摘要

聚焦超声消融手术(FUAS)是一种微创治疗选择,已应用于各种肿瘤。然而,其临床进展受到安全性和效率低、单一图像引导模式以及术后肿瘤残留等问题的阻碍。为了解决这些局限性,本研究旨在开发一种新型多功能产气工程细菌生物靶向协同系统。脉冲聚焦超声(PFUS)可以通过调整占空比来调节热效应与非热效应的比例,从而提高治疗的安全性和效果。大肠杆菌(E.coli)的基因修饰包括插入声学报告基因以编码气室(GVs),从而产生能够靶向肿瘤缺氧的产气大肠杆菌(GVs-E.coli)。GVs-E.coli 在肿瘤内定植和增殖,而 GVs 则有助于超声成像和协同 PFUS。此外,还开发了多功能阳离子聚乙烯亚胺(PEI)-聚(乳酸-共-乙醇酸)(PLGA)纳米颗粒(PEI-PLGA/EPI/PFH@FeO),其中含有超顺磁性氧化铁(SPIO,FeO)、全氟己烷(PFH)和表阿霉素(EPI)。这些纳米颗粒具有协同 PFUS、补充化疗和多模态成像的能力。GVs-E.coli 通过静电吸附有效地将 PEI-PLGA/EPI/PFH@FeO 引导至肿瘤靶区积累,从而对肿瘤消除产生协同治疗作用。总之,GVs-E.coli 介导的多功能纳米颗粒可以与 PFUS 和化疗协同作用,有效治疗肿瘤,克服了当前 FUAS 治疗的局限性,提高了安全性和效果。这种方法为肿瘤治疗提供了一种有前途的新策略。

https://cdn.ncbi.nlm.nih.gov/pmc/blobs/7e75/11465552/5cce034077d6/12951_2024_2868_Sch1_HTML.jpg

文献AI研究员

20分钟写一篇综述,助力文献阅读效率提升50倍。

立即体验

用中文搜PubMed

大模型驱动的PubMed中文搜索引擎

马上搜索

文档翻译

学术文献翻译模型,支持多种主流文档格式。

立即体验