Suppr超能文献

与年龄相关的多巴胺神经元退化的自然变异与谷胱甘肽有关,并与寿命有关。

Natural variation in age-related dopamine neuron degeneration is glutathione dependent and linked to life span.

机构信息

Jungers Center for Neurosciences, Department of Neurology, Oregon Health and Science University, Portland, OR 97239.

Department of Environmental and Occupational Health Sciences, University of Washington, Seattle, WA 98195.

出版信息

Proc Natl Acad Sci U S A. 2024 Oct 15;121(42):e2403450121. doi: 10.1073/pnas.2403450121. Epub 2024 Oct 10.

Abstract

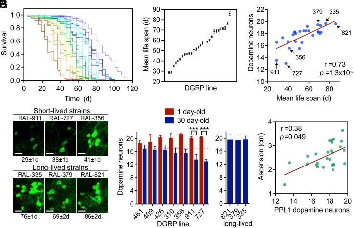
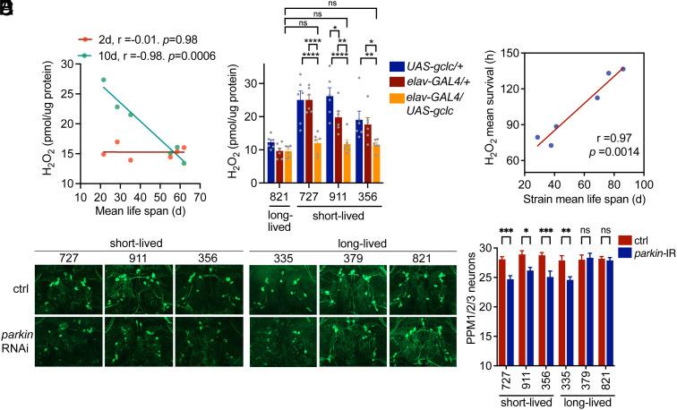
Aging is the biggest risk factor for Parkinson's disease (PD), suggesting that age-related changes in the brain promote dopamine neuron vulnerability. It is unclear, however, whether aging alone is sufficient to cause significant dopamine neuron loss, and if so, how this intersects with PD-related neurodegeneration. Here, through examining a large collection of naturally varying strains, we find a strong relationship between life span and age-related dopamine neuron loss. Strains with naturally short-lived animals exhibit a loss of dopamine neurons without generalized neurodegeneration, while animals from long-lived strains retain dopamine neurons across age. Metabolomic profiling reveals lower glutathione levels in short-lived strains which is associated with elevated levels of reactive oxygen species (ROS), sensitivity to oxidative stress, and vulnerability to silencing the familial PD gene . Strikingly, boosting neuronal glutathione levels via glutamate-cysteine ligase (Gcl) overexpression is sufficient to normalize ROS levels, extend life span, and block dopamine neurons loss in short-lived backgrounds, demonstrating that glutathione deficiencies are central to neurodegenerative phenotypes associated with short longevity. These findings may be relevant to human PD pathogenesis, where glutathione depletion is reported to occur in the idiopathic PD patient brain through unknown mechanisms. Building on this, we find reduced expression of the Gcl catalytic subunit in both strains vulnerable to age-related dopamine neuron loss and in the human brain from familial PD patients harboring the common LRRK2 G2019S mutation. Our study across and human PD systems suggests that glutathione synthesis and levels play a conserved role in regulating age-related dopamine neuron health.

摘要

衰老是帕金森病(PD)的最大风险因素,这表明与年龄相关的大脑变化会促进多巴胺神经元的脆弱性。然而,不清楚衰老本身是否足以导致多巴胺神经元的大量丧失,如果是这样,它与 PD 相关的神经退行性变是如何交叉的。在这里,通过检查大量自然变异的品系,我们发现寿命和与年龄相关的多巴胺神经元丧失之间存在很强的关系。寿命自然较短的动物品系表现出多巴胺神经元的丧失,而没有广泛的神经退行性变,而来自长寿品系的动物则在整个年龄范围内保留多巴胺神经元。代谢组学分析显示,寿命较短的品系中的谷胱甘肽水平较低,这与活性氧(ROS)水平升高、对氧化应激的敏感性以及对沉默家族性 PD 基因的易感性有关。引人注目的是,通过谷氨酸半胱氨酸连接酶(Gcl)过表达提高神经元谷胱甘肽水平足以使 ROS 水平正常化,延长寿命并阻止寿命较短的动物多巴胺神经元的丧失,表明谷胱甘肽缺乏是与短寿命相关的神经退行性表型的核心。这些发现可能与人类 PD 发病机制有关,据报道,通过未知机制,谷胱甘肽耗竭发生在特发性 PD 患者的大脑中。在此基础上,我们发现易发生与年龄相关的多巴胺神经元丧失的两种品系以及携带常见 LRRK2 G2019S 突变的家族性 PD 患者的人类大脑中 Gcl 催化亚基的表达减少。我们在和人类 PD 系统中的研究表明,谷胱甘肽合成和水平在调节与年龄相关的多巴胺神经元健康方面起着保守作用。

https://cdn.ncbi.nlm.nih.gov/pmc/blobs/4d73/11494315/8800a2a88cf5/pnas.2403450121fig01.jpg

文献AI研究员

20分钟写一篇综述,助力文献阅读效率提升50倍。

立即体验

用中文搜PubMed

大模型驱动的PubMed中文搜索引擎

马上搜索

文档翻译

学术文献翻译模型,支持多种主流文档格式。

立即体验