Suppr超能文献

纤毛功能障碍导致脊柱侧凸的星形胶质细胞增生和神经炎症。

Astrogliosis and neuroinflammation underlie scoliosis upon cilia dysfunction.

机构信息

Sorbonne Université, CNRS UMR7622, INSERM U1156, Institut de Biologie Paris Seine (IBPS) - Developmental Biology Unit, Paris, France.

Molecular Physiology and Adaptation (PhyMA - UMR7221), Muséum National d'Histoire Naturelle, CNRS, Paris, France.

出版信息

Elife. 2024 Oct 10;13:RP96831. doi: 10.7554/eLife.96831.

Abstract

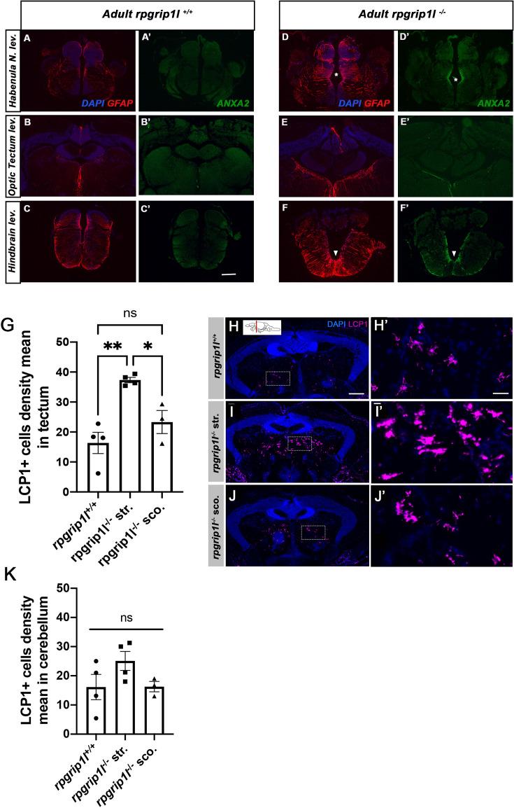
Cilia defects lead to scoliosis in zebrafish, but the underlying pathogenic mechanisms are poorly understood and may diverge depending on the mutated gene. Here, we dissected the mechanisms of scoliosis onset in a zebrafish mutant for the gene encoding a ciliary transition zone protein. mutant fish developed scoliosis with near-total penetrance but asynchronous onset in juveniles. Taking advantage of this asynchrony, we found that curvature onset was preceded by ventricle dilations and was concomitant to the perturbation of Reissner fiber polymerization and to the loss of multiciliated tufts around the subcommissural organ. Rescue experiments showed that Rpgrip1l was exclusively required in -expressing cells to prevent axis curvature. Genetic interactions investigations ruled out Urp1/2 levels as a main driver of scoliosis in mutants. Transcriptomic and proteomic studies identified neuroinflammation associated with increased Annexin levels as a potential mechanism of scoliosis development in juveniles. Investigating the cell types associated with over-expression, we uncovered astrogliosis, arising in glial cells surrounding the diencephalic and rhombencephalic ventricles just before scoliosis onset and increasing with time in severity. Anti-inflammatory drug treatment reduced scoliosis penetrance and severity and this correlated with reduced astrogliosis and macrophage/microglia enrichment around the diencephalic ventricle. Mutation of the gene encoding another transition zone protein also associated astrogliosis with scoliosis. Thus, we propose astrogliosis induced by perturbed ventricular homeostasis and associated with immune cell activation as a novel pathogenic mechanism of zebrafish scoliosis caused by cilia dysfunction.

摘要

纤毛缺陷导致斑马鱼发生脊柱侧凸,但潜在的致病机制尚不清楚,并且可能因突变基因而异。在这里,我们剖析了编码纤毛过渡区蛋白的基因突变导致的斑马鱼脊柱侧凸发病机制。 突变鱼表现出近乎完全外显率的脊柱侧凸,但在幼鱼中发病具有不同步性。利用这种不同步性,我们发现弯曲起始于心室扩张,并伴随着 Reissner 纤维聚合的扰动以及亚室下器官周围多纤毛簇的丧失。挽救实验表明,Rpgrip1l 仅在表达 的细胞中是必需的,以防止轴弯曲。遗传相互作用研究排除了 Urp1/2 水平作为 突变体脊柱侧凸的主要驱动因素。转录组学和蛋白质组学研究鉴定出与 Annexin 水平升高相关的神经炎症,作为青少年脊柱侧凸发展的潜在机制。研究与 过表达相关的细胞类型,我们发现了星形胶质细胞增生,它出现在围绕间脑和延髓脑室的神经胶质细胞中,就在脊柱侧凸发病之前,并随着时间的推移而加重。抗炎药物治疗降低了脊柱侧凸的外显率和严重程度,这与星形胶质细胞增生的减少以及间脑室周围巨噬细胞/小胶质细胞的富集有关。另一种过渡区蛋白编码基因突变也与星形胶质细胞增生与脊柱侧凸相关。因此,我们提出由室管膜稳态紊乱和免疫细胞激活引起的星形胶质细胞增生作为纤毛功能障碍导致斑马鱼脊柱侧凸的一种新的致病机制。

https://cdn.ncbi.nlm.nih.gov/pmc/blobs/9274/11466456/ac6b49adb53f/elife-96831-fig1.jpg

文献AI研究员

20分钟写一篇综述,助力文献阅读效率提升50倍。

立即体验

用中文搜PubMed

大模型驱动的PubMed中文搜索引擎

马上搜索

文档翻译

学术文献翻译模型,支持多种主流文档格式。

立即体验