Suppr超能文献

AbAMPdb:鲍曼不动杆菌特定抗菌肽数据库。

AbAMPdb: a database of Acinetobacter baumannii specific antimicrobial peptides.

机构信息

Atta-ur-Rahman School of Applied Biosciences (ASAB), National University of Sciences and Technology (NUST), Sector H-12, Islamabad 44000, Pakistan.

School of Interdisciplinary Engineering & Sciences (SINES), National University of Sciences and Technology (NUST), Sector H-12, Islamabad 44000, Pakistan.

出版信息

Database (Oxford). 2024 Oct 12;2024. doi: 10.1093/database/baae096.

Abstract

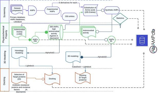
Acinetobacter baumannii has emerged as a prominent nosocomial pathogen, exhibiting a progressive rise in resistance to therapeutic interventions. This rise in resistance calls for alternative strategies. Here, we propose an alternative yet specialized resource on antimicrobial peptides (AMPs) against A. baumannii. Database 'AbAMPdb' is the manually curated collection of 300 entries containing the 250 experimental AMP sequences and 50 corresponding synthetic or mutated AMP sequences. The mutated sequences were modified with reported amino acid substitutions intended for decreasing the toxicity and increasing the antimicrobial potency. AbAMPdb also provides 3D models of all 300 AMPs, comprising 250 natural and 50 synthetic or mutated AMPs. Moreover, the database offers docked complexes comprising 5000 AMPs and their corresponding A. baumannii target proteins. These complexes, accessible in Protein Data Bank format, enable the 2D visualization of the interacting amino acid residues. We are confident that this comprehensive resource furnishes vital information concerning AMPs, encompassing their docking interactions with virulence factors and antibiotic resistance proteins of A. baumannii. To enhance clinical relevance, the characterized AMPs could undergo further investigation both in vitro and in vivo. Database URL: https://abampdb.mgbio.tech/.

摘要

鲍曼不动杆菌已成为一种重要的医院获得性病原体,其对治疗干预的耐药性逐渐增强。这种耐药性的上升需要寻找替代策略。在这里,我们提出了一个针对鲍曼不动杆菌的抗菌肽(AMP)的替代但专门的资源。数据库 'AbAMPdb' 是一个经过人工整理的 300 项条目集合,其中包含 250 个实验 AMP 序列和 50 个相应的合成或突变 AMP 序列。突变序列经过修饰,包含有报道的氨基酸取代,旨在降低毒性并提高抗菌效力。AbAMPdb 还提供了所有 300 种 AMP 的 3D 模型,包括 250 种天然 AMP 和 50 种合成或突变 AMP。此外,该数据库还提供了包含 5000 种 AMP 及其相应的鲍曼不动杆菌靶蛋白的对接复合物。这些复合物以蛋白质数据库格式提供,可实现与相互作用的氨基酸残基的 2D 可视化。我们相信,这个全面的资源提供了有关 AMP 的重要信息,包括它们与鲍曼不动杆菌的毒力因子和抗生素耐药蛋白的对接相互作用。为了提高临床相关性,经过表征的 AMP 可以在体外和体内进行进一步研究。数据库网址:https://abampdb.mgbio.tech/。

https://cdn.ncbi.nlm.nih.gov/pmc/blobs/8a09/11470754/792e214407e0/baae096f1.jpg

文献AI研究员

20分钟写一篇综述,助力文献阅读效率提升50倍。

立即体验

用中文搜PubMed

大模型驱动的PubMed中文搜索引擎

马上搜索

文档翻译

学术文献翻译模型,支持多种主流文档格式。

立即体验