Suppr超能文献

长链非编码RNA WAC-AS1通过miR-204-5p/HOXC8轴促进胃癌进展。

lncRNA WAC-AS1 promotes the progression of gastric cancer through miR-204-5p/HOXC8 axis.

作者信息

Liu Yan, Li Kaixuan, Gao Yongjian, Feng Ye, Zhao Xiaoling, Hou Ruizhi

机构信息

Department of Ultrasonography, the third Norman Bethune Hospital of Jilin university, Changchun, Jilin, China.

Department of Gastrointestinal surgery, Tengzhou Central People's Hospital, Tengzhou, Shandong, China.

出版信息

Transl Oncol. 2024 Dec;50:102139. doi: 10.1016/j.tranon.2024.102139. Epub 2024 Oct 11.

Abstract

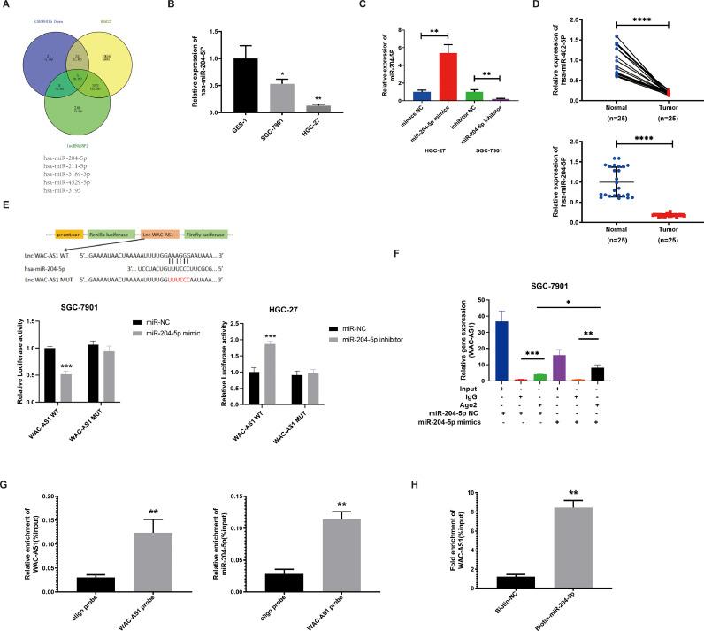
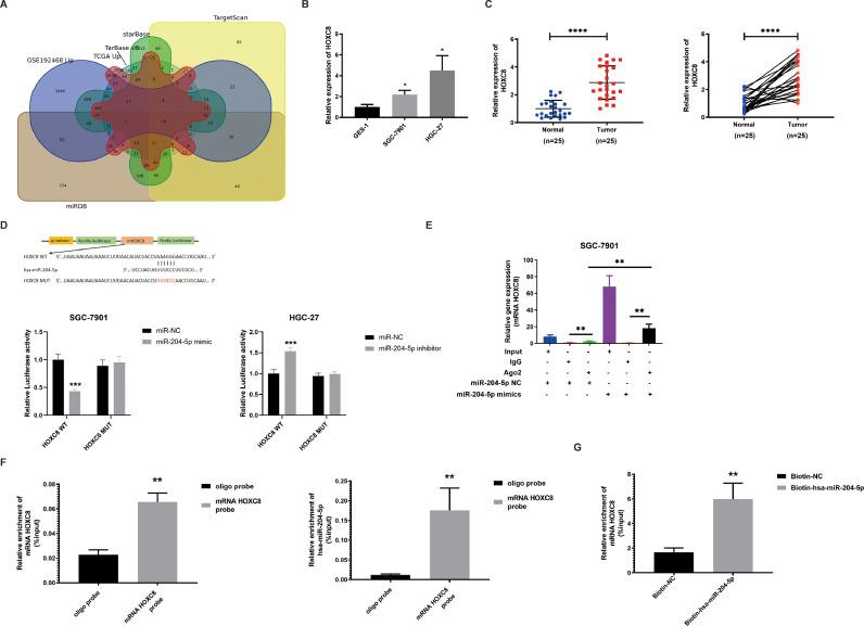
LncRNAs affect tumorigenesis, and although the genesis, regulation and physiological mechanism of lncRNAs in gastric cancer (GC) have been reported, the research of lncRNAs still have a lot of value. Through comprehensive bioinformatics analysis, we screened the candidate lncRNA WAC-AS1(WAC-AS1). We analyzed WAC-AS1 expression in GC related tissues and cells using qRT-PCR. WAC-AS1's impact on GC growth and metastasis was investigated. LncRNA WC-AS-miR-204-5p-HOXC8 interaction was established through dual-luciferase reporter, FISH, RIP and RNA pull-down assay. We observed substantial upregulation in WAC-AS1 expression in cells and tissues of GC. WAC-AS1 through miR-204-5p/HOXC8 axis promoted GC proliferation, invasion, and migration. WAC-AS1 plays a cancer-promoting role for promoting the progression of GC.

摘要

长链非编码RNA(lncRNAs)影响肿瘤发生,尽管lncRNAs在胃癌(GC)中的起源、调控及生理机制已有报道,但lncRNAs的研究仍具有很大价值。通过综合生物信息学分析,我们筛选出候选lncRNA WAC-AS1(WAC反义链RNA1)。我们使用qRT-PCR分析了WAC-AS1在GC相关组织和细胞中的表达。研究了WAC-AS1对GC生长和转移的影响。通过双荧光素酶报告基因检测、荧光原位杂交(FISH)、RNA免疫沉淀(RIP)和RNA下拉实验建立了lncRNA WC-AS-miR-204-5p-HOXC8相互作用关系。我们观察到GC细胞和组织中WAC-AS1表达显著上调。WAC-AS1通过miR-204-5p/HOXC8轴促进GC增殖、侵袭和迁移。WAC-AS1在促进GC进展方面发挥着促癌作用。

https://cdn.ncbi.nlm.nih.gov/pmc/blobs/7ca5/11736402/1a0eeca4eb91/gr1.jpg

文献AI研究员

20分钟写一篇综述,助力文献阅读效率提升50倍。

立即体验

用中文搜PubMed

大模型驱动的PubMed中文搜索引擎

马上搜索

文档翻译

学术文献翻译模型,支持多种主流文档格式。

立即体验