Suppr超能文献

通过综合生物信息学分析构建内质网应激和铜死亡相关lncRNAs特征预测肝细胞癌化疗敏感性

Construction of an endoplasmic reticulum stress and cuproptosis -related lncRNAs signature in chemosensitivity in hepatocellular carcinoma by comprehensive bioinformatics analysis.

作者信息

Qi Xiao-Liang, Luo Gu-Qing, Tuersun Abudukadier, Chen Min, Wu Guang-Bo, Zheng Lei, Li Hong-Jie, Lou Xiao-Lou, Luo Meng

机构信息

Department of General Surgery, Shanghai Ninth People's Hospital Affiliated to Shanghai Jiao Tong University School of Medicine, Shanghai, China.

Department of General Surgery, Kashgar Prefecture Second People's Hospital of Xinjiang Uygur Autonomous Regions, Kashgar, Xinjiang, China.

出版信息

Heliyon. 2024 Sep 24;10(19):e38342. doi: 10.1016/j.heliyon.2024.e38342. eCollection 2024 Oct 15.

Abstract

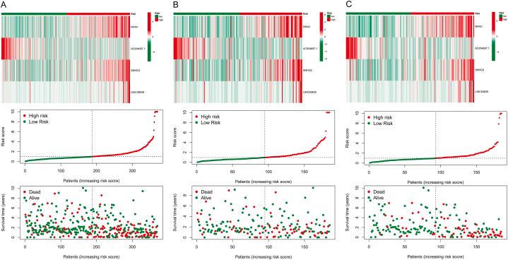
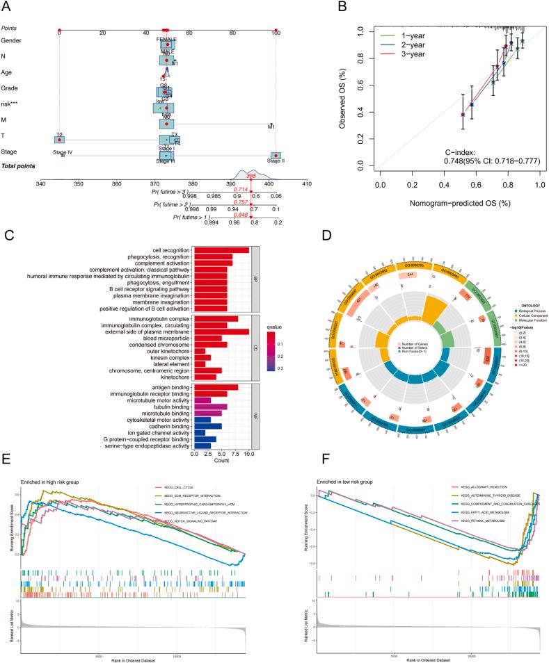
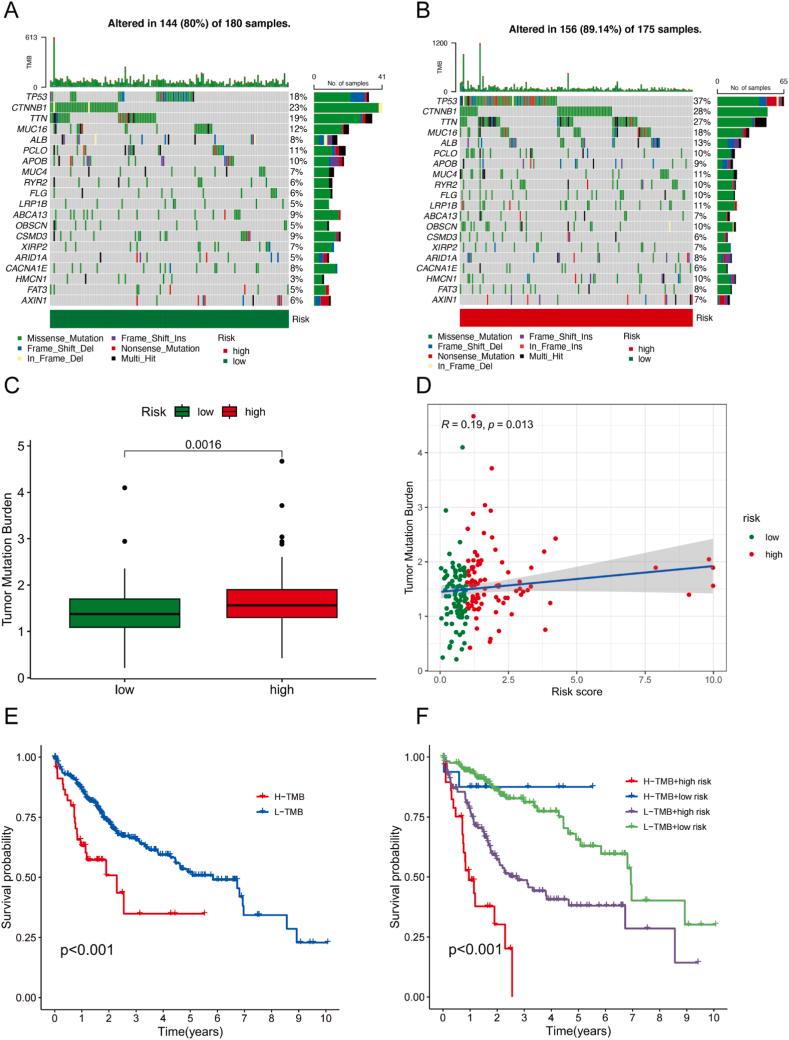
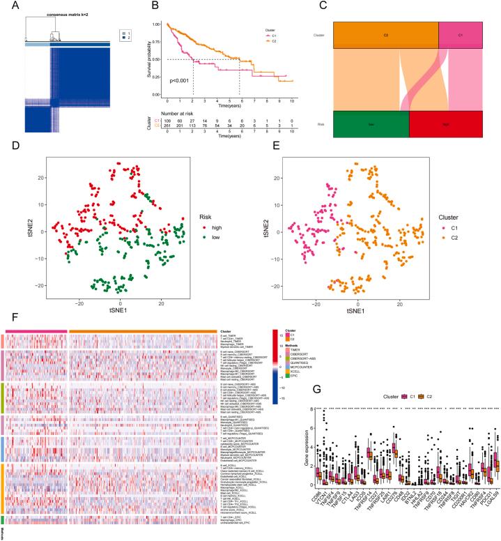
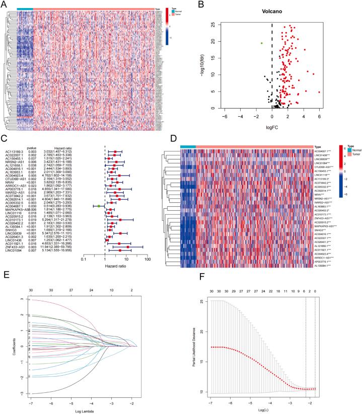
Endoplasmic reticulum stress (ERS) and cuproptosis have remarkable effects on hepatocellular carcinoma (HCC) leading to a poor prognosis. The current study aimed to explore credible signature for predicting the prognosis of HCC based on ERS and cuproptosis-related lncRNAs. In our study, clinical and transcriptomic profiles of HCC patients were obtained from the Cancer Genome Atlas (TCGA) database. An ERS and cuproptosis-related lncRNA prognostic signature, including NRAV, SNHG3, LINC00839 and AC004687.1, was determined by correlation tests, Cox regression analysis, least absolute shrinkage, and selection operator (LASSO) methods. Survival and predictive value were evaluated using Kaplan-Meier and receiver operating characteristic (ROC) curves, while calibration and nomograms curves were developed. Besides the enrichment analyses for ERS and cuproptosis-related lncRNAs, mutational status and immune status were assessed with TMB and ESTIMATE. Additionally, consensus cluster analysis was employed to compare cancer subtype differences, while drug sensitivity and immunologic efficacy were evaluated for further exploration. qRT-PCR and CCK-8 were utilized to verify the alteration of the prognostic lncRNAs expression and proliferation in vitro. High-risk groups exhibited poorer prognosis. The signature exhibited robust predictive value as an independent prognostic indicator and showed significant correlation with clinicopathological features. In the enriched analysis, biological membrane pathways were enriched. Low-risk patients had lower TMB and higher immune status. A cluster analysis revealed that cluster 2 had the best clinical immunological efficacy and most active immune function. In brief, our constructed signature with ERS and cuproptosis-related lncRNAs was associated survival outcomes of HCC, and can be used to predict the clinical classification and curative effect.

摘要

内质网应激(ERS)和铜死亡对肝细胞癌(HCC)有显著影响,导致预后不良。本研究旨在探索基于ERS和铜死亡相关长链非编码RNA(lncRNA)预测HCC预后的可靠特征。在我们的研究中,HCC患者的临床和转录组学数据来自癌症基因组图谱(TCGA)数据库。通过相关性检验、Cox回归分析、最小绝对收缩和选择算子(LASSO)方法确定了一个与ERS和铜死亡相关的lncRNA预后特征,包括NRAV、SNHG3、LINC00839和AC004687.1。使用Kaplan-Meier曲线和受试者工作特征(ROC)曲线评估生存和预测价值,同时绘制校准曲线和列线图曲线。除了对ERS和铜死亡相关lncRNA进行富集分析外,还通过肿瘤突变负荷(TMB)和ESTIMATE评估突变状态和免疫状态。此外,采用共识聚类分析比较癌症亚型差异,同时评估药物敏感性和免疫疗效以进行进一步探索。利用qRT-PCR和CCK-8验证预后lncRNA表达的改变和体外增殖情况。高风险组预后较差。该特征作为独立的预后指标具有强大的预测价值,且与临床病理特征显著相关。在富集分析中,生物膜途径被富集。低风险患者的TMB较低,免疫状态较高。聚类分析显示,聚类2具有最佳的临床免疫疗效和最活跃的免疫功能。简而言之,我们构建的与ERS和铜死亡相关lncRNA的特征与HCC的生存结果相关,可用于预测临床分类和疗效。

https://cdn.ncbi.nlm.nih.gov/pmc/blobs/3ac0/11471205/70c2a28f6fea/gr1.jpg

文献AI研究员

20分钟写一篇综述,助力文献阅读效率提升50倍。

立即体验

用中文搜PubMed

大模型驱动的PubMed中文搜索引擎

马上搜索

文档翻译

学术文献翻译模型,支持多种主流文档格式。

立即体验