Suppr超能文献

鉴定与结直肠癌细胞和分离的外泌体中奥沙利铂耐药相关的关键 lncRNAs:从计算机预测到体外验证。

Identification of key lncRNAs associated with oxaliplatin resistance in colorectal cancer cells and isolated exosomes: From In-Silico prediction to In-Vitro validation.

机构信息

Department of Molecular Medicine, School of Advanced Technologies in Medicine, Tehran University of Medical Sciences, Tehran, Iran.

Department of Toxicology, Faculty of Medical Sciences, Tarbiat Modares University, Tehran, Iran.

出版信息

PLoS One. 2024 Oct 14;19(10):e0311680. doi: 10.1371/journal.pone.0311680. eCollection 2024.

Abstract

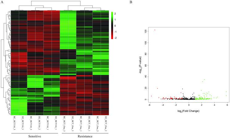
One of the critical challenges in managing colorectal cancer (CRC) is the development of oxaliplatin (OXP) resistance. Long non-coding RNAs (lncRNAs) have a crucial role in CRC progression and chemotherapy resistance, with exosomal lncRNAs emerging as potential biomarkers. This study aimed to predict key lncRNAs involved in OXP-resistance using in-silico methods and validate them using RT-qPCR methods in CRC cells and their isolated exosomes. Two public datasets, GSE42387 and GSE119481, were downloaded from the GEO database to identify differentially expressed genes (DEGs) and miRNAs (DEmiRNAs) associated with OXP-resistance in the HCT116 cell line. The analysis of GSE42387 revealed 210 DEGs, and GSE119481 identified 73 DEmiRNAs. A protein-protein interaction (PPI) network analysis of the DEGs identified 133 interconnected genes, from which the top ten genes with the highest degree scores were selected. By intersecting predicted miRNAs targeting these genes with the DEmiRNAs, 38 common miRNAs were found. Subsequently, 224 lncRNAs targeting these common miRNAs were predicted. LncRNA-miRNA-mRNA network were constructed and the top five lncRNAs with the highest degree scores were identified. Analysis using the Kaplan-Meier plotter database revealed that the key lncRNAs NEAT1, OIP5-AS1, and MALAT1 are significantly associated with the overall survival of CRC patients. To validate these lncRNAs, OXP-resistant HCT116 sub-cell line (HCT116/OXR) was developed by exposing parental HCT116 cells to gradually increasing concentrations of OXP. Exosomes derived from both HCT116 and HCT116/OXR cells were isolated and characterized utilizing dynamic light scattering (DLS), transmission electron microscopy (TEM), and Western blotting. RT-qPCR confirmed elevated levels of NEAT1, OIP5-AS1, and MALAT1 in HCT116/OXR cells and their exosomes compared to parental HCT116 cells and their exosomes. This study concludes that NEAT1, OIP5-AS1, and MALAT1 are associated with the OXP-resistance in CRC. The high levels of these lncRNAs in exosomes of resistant cells suggest their involvement in intercellular communication and resistance propagation. This positioning makes them promising biomarkers for OXP-resistance in CRC.

摘要

管理结直肠癌(CRC)的一个关键挑战是产生奥沙利铂(OXP)耐药性。长链非编码 RNA(lncRNA)在 CRC 进展和化疗耐药性中起着至关重要的作用,外泌体 lncRNA 作为潜在的生物标志物而出现。本研究旨在使用计算方法预测与 OXP 耐药性相关的关键 lncRNA,并使用 RT-qPCR 方法在 CRC 细胞及其分离的外泌体中进行验证。从 GEO 数据库下载了两个公共数据集 GSE42387 和 GSE119481,以鉴定与 HCT116 细胞系中 OXP 耐药性相关的差异表达基因(DEGs)和微小 RNA(DEmiRNA)。对 GSE42387 的分析显示出 210 个 DEGs,而 GSE119481 鉴定出 73 个 DEmiRNA。对 DEGs 的蛋白质-蛋白质相互作用(PPI)网络分析确定了 133 个相互连接的基因,从中选择了具有最高度数评分的前十个基因。通过将针对这些基因的预测 miRNA 与 DEmiRNA 进行交集,发现了 38 个常见的 miRNA。随后,预测了针对这些常见 miRNA 的 224 个 lncRNA。构建了 lncRNA-miRNA-mRNA 网络,并确定了具有最高度数评分的前五个 lncRNA。使用 Kaplan-Meier 绘图器数据库分析表明,关键 lncRNA NEAT1、OIP5-AS1 和 MALAT1 与 CRC 患者的总生存期显著相关。为了验证这些 lncRNA,通过逐渐增加 OXP 浓度暴露亲本 HCT116 细胞来开发 OXP 耐药性 HCT116 亚细胞系(HCT116/OXR)。使用动态光散射(DLS)、透射电子显微镜(TEM)和 Western blot 分离和表征源自 HCT116 和 HCT116/OXR 细胞的外泌体。RT-qPCR 证实 HCT116/OXR 细胞及其外泌体中的 NEAT1、OIP5-AS1 和 MALAT1 水平高于亲本 HCT116 细胞及其外泌体。本研究得出结论,NEAT1、OIP5-AS1 和 MALAT1 与 CRC 中的 OXP 耐药性有关。耐药细胞中外泌体中这些 lncRNA 的高水平表明它们参与细胞间通讯和耐药性传播。这种定位使它们成为 CRC 中 OXP 耐药性的有前途的生物标志物。

https://cdn.ncbi.nlm.nih.gov/pmc/blobs/b3b9/11472961/46e08d2223fc/pone.0311680.g001.jpg

文献AI研究员

20分钟写一篇综述,助力文献阅读效率提升50倍。

立即体验

用中文搜PubMed

大模型驱动的PubMed中文搜索引擎

马上搜索

文档翻译

学术文献翻译模型,支持多种主流文档格式。

立即体验