Suppr超能文献

缺氧和炎症相关的 BNIP3+ 成纤维细胞可预测胰腺导管腺癌的预后和免疫治疗反应。

BNIP3+ fibroblasts associated with hypoxia and inflammation predict prognosis and immunotherapy response in pancreatic ductal adenocarcinoma.

机构信息

Department of Hernia and Abdominal Wall, Peking University People's Hospital, Beijing, China.

Department of General Surgery, The Second Affiliated Hospital of Harbin Medical University, Harbin, China.

出版信息

J Transl Med. 2024 Oct 14;22(1):937. doi: 10.1186/s12967-024-05674-x.

Abstract

BACKGROUND

Pancreatic ductal adenocarcinoma (PDAC) is one of the most malignant tumors that lacks effective treatment options. Cancer-associated fibroblasts (CAFs), an important component of the tumor microenvironment, associated with tumor progression, prognosis, and treatment response. This work aimed to explore the novel CAFs-associated target to improve treatment strategies in PDAC.

METHODS

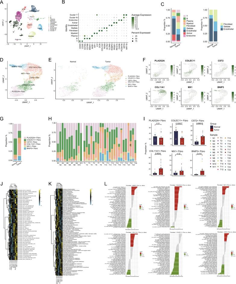
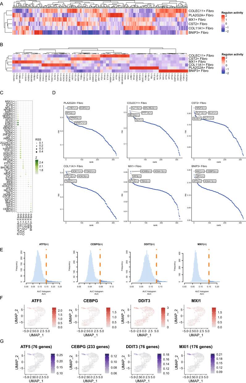
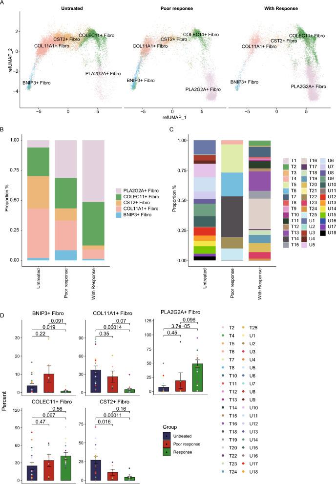
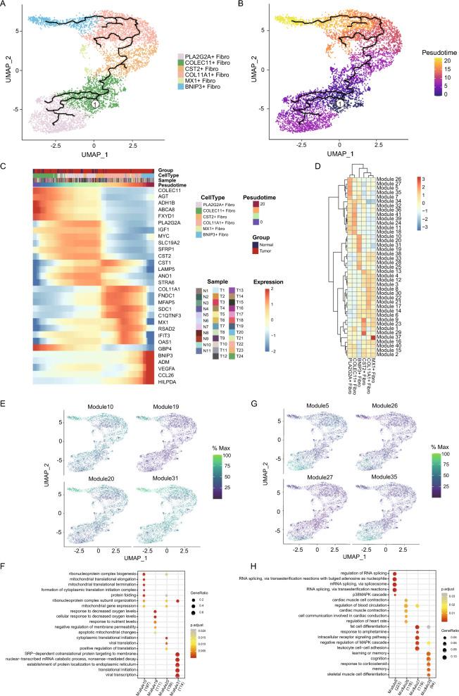
The PDAC single-cell sequencing data (CRA001160, n = 35) were downloaded and integrated based on GSA databases to classify fibroblasts into fine subtypes. Functional enrichment analysis and coexpression regulatory network analysis were used to identify the functional phenotypes and biological properties of the different fibroblast subtypes. Fibroblast differentiation trajectories were constructed using pseudochronological analysis to identify initial and terminally differentiated subtypes of fibroblasts. The changes in the proportions of different fibroblast subtypes before and after PDAC immunotherapy were compared in responsive and nonresponding patients, and the relationships between fibroblast subtypes and PDAC immunotherapy responsiveness were determined based on GSA and GEO database. Using molecular biology methods to confirm the effects of BNIP3 on hypoxia and inflammation in CAFs. CAFs were co cultured with pancreatic cancer cells to detect their effects on migration and invasion of pancreatic cancer.

RESULTS

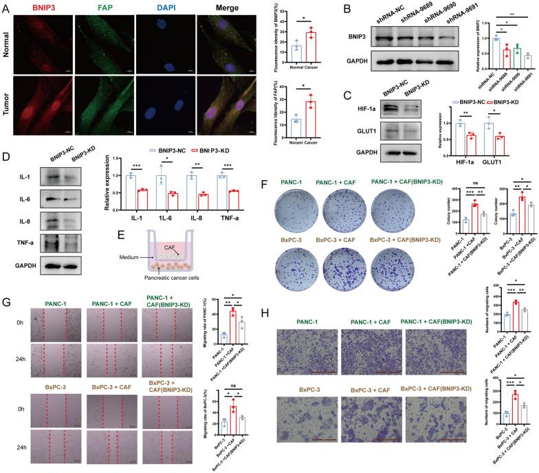
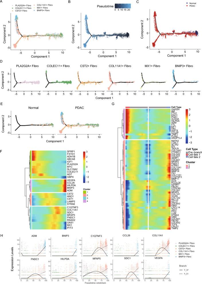
Single-cell data analysis divided fibroblasts into six subtypes. The differentiation trajectory suggested that BNIP3+ Fibro subtype exhibited terminal differentiation, and the expression of genes related to hypoxia and the inflammatory response increased gradually with differentiation time. The specific overexpressed genes in the BNIP3+ Fibro subtype were significantly associated with overall and disease progression-free survival in the patients with PDAC. Interestingly, the greater the proportion of the BNIP3+ Fibro subtype was, the worse the response of PDAC patients to immunotherapy, and the CRTL treatment regimen effectively reduced the proportion of the BNIP3+ Fibro subtype. After knocking out BNIP3, the hypoxia markers and inflammatory factors of CAFs were inhibited. Co-culture of CAFs with pancreatic cancer cells can increase the migration and invasion of pancreatic cancer, but this could be reversed by knocking out BNIP3.

CONCLUSIONS

This study revealed the BNIP3+ Fibro subtype associated with hypoxia and inflammatory responses, which was closely related to the poor prognosis of patients with PDAC, and identified signature genes that predict the immunotherapy response in PDAC.

摘要

背景

胰腺导管腺癌 (PDAC) 是一种恶性程度极高的肿瘤,缺乏有效的治疗选择。肿瘤相关成纤维细胞 (CAFs) 是肿瘤微环境的重要组成部分,与肿瘤的进展、预后和治疗反应相关。本研究旨在探索新的 CAFs 相关靶点,以改善 PDAC 的治疗策略。

方法

下载并整合基于 GSA 数据库的 PDAC 单细胞测序数据 (CRA001160,n=35),将成纤维细胞分类为精细亚型。通过功能富集分析和共表达调控网络分析,鉴定不同成纤维细胞亚型的功能表型和生物学特性。使用拟时分析构建成纤维细胞分化轨迹,以鉴定初始和终末分化的成纤维细胞亚型。比较反应性和非反应性患者 PDAC 免疫治疗前后不同成纤维细胞亚型比例的变化,并基于 GSA 和 GEO 数据库确定成纤维细胞亚型与 PDAC 免疫治疗反应性的关系。使用分子生物学方法证实 BNIP3 对 CAFs 中缺氧和炎症的影响。将 CAFs 与胰腺癌细胞共培养,检测其对胰腺癌细胞迁移和侵袭的影响。

结果

单细胞数据分析将成纤维细胞分为六个亚型。分化轨迹表明 BNIP3+成纤维细胞亚型表现出终末分化,与缺氧和炎症反应相关的基因表达随着分化时间的增加而逐渐增加。BNIP3+成纤维细胞亚型中特异性过表达的基因与 PDAC 患者的总生存和无病生存显著相关。有趣的是,BNIP3+成纤维细胞亚型的比例越大,PDAC 患者对免疫治疗的反应越差,而 CRTL 治疗方案可有效降低 BNIP3+成纤维细胞亚型的比例。敲除 BNIP3 后,CAFs 的缺氧标志物和炎症因子受到抑制。CAFs 与胰腺癌细胞共培养可增加胰腺癌细胞的迁移和侵袭,但敲除 BNIP3 可逆转这一现象。

结论

本研究揭示了与缺氧和炎症反应相关的 BNIP3+成纤维细胞亚型,与 PDAC 患者的不良预后密切相关,并鉴定了预测 PDAC 免疫治疗反应的特征基因。

https://cdn.ncbi.nlm.nih.gov/pmc/blobs/2736/11476087/9448c0fb9ea5/12967_2024_5674_Fig1_HTML.jpg

文献AI研究员

20分钟写一篇综述,助力文献阅读效率提升50倍。

立即体验

用中文搜PubMed

大模型驱动的PubMed中文搜索引擎

马上搜索

文档翻译

学术文献翻译模型,支持多种主流文档格式。

立即体验