Suppr超能文献

基因和转录本表达模式,以及脂肪组织中的异构体转换和长链非编码RNA动态变化,是艾姆斯侏儒小鼠长寿的基础。

Gene and transcript expression patterns, coupled with isoform switching and long non-coding RNA dynamics in adipose tissue, underlie the longevity of Ames dwarf mice.

作者信息

Cano-Besquet Sebastian, Park Maiyon, Berkley Nadia, Wong Michelle, Ashiqueali Sarah, Noureddine Sarah, Gesing Adam, Schneider Augusto, Mason Jeffrey, Masternak Michal M, Dhahbi Joseph M

机构信息

Department of Medical Education, School of Medicine, California University of Science & Medicine, Colton, CA, USA.

University of Florida, Gainesville, FL, 32611, USA.

出版信息

Geroscience. 2025 Apr;47(2):1923-1943. doi: 10.1007/s11357-024-01383-x. Epub 2024 Oct 15.

Abstract

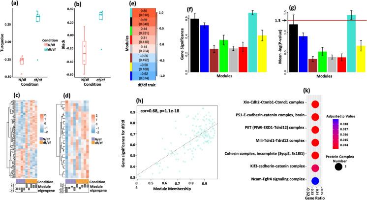
Our study investigates gene expression in adipose tissue of Ames dwarf (df/df) mice, whose deficiency in growth hormone is linked to health and extended lifespan. Recognizing adipose tissue influence on metabolism, aging, and related diseases, we aim to understand its contribution to the health and longevity of df/df mice. We have identified gene and transcript expression patterns associated with critical biological functions, including metabolism, stress response, and resistance to cancer. Intriguingly, we identified genes that, despite maintaining unchanged expression levels, switch between different isoforms, impacting essential cellular functions such as tumor suppression, oncogenic activity, ATP transport, and lipid biosynthesis and storage. The isoform switching is associated with changes in protein domains, retention of introns, initiation of nonsense-mediated decay, and emergence of intrinsically disordered regions. Moreover, we detected various alternative splicing events that may drive these structural alterations. We also found changes in the expression of long non-coding RNAs (lncRNAs) that may be involved in the aging process and disease resistance by regulating crucial genes in survival and metabolism. Through weighted gene co-expression network analysis, we have linked four lncRNAs with 29 genes, which contribute to protein complexes such as the Mili-Tdrd1-Tdrd12 complex. Beyond safeguarding DNA integrity, this complex also has a wider impact on gene regulation, chromatin structure, and metabolic control. Our detailed investigation provides insight into the molecular foundations of the remarkable health and longevity of df/df mice, emphasizing the significance of adipose tissue in aging and identifying new avenues for health-promoting therapeutic strategies.

摘要

我们的研究调查了艾姆斯侏儒(df/df)小鼠脂肪组织中的基因表达,这类小鼠生长激素缺乏,与健康和延长寿命有关。鉴于脂肪组织对新陈代谢、衰老及相关疾病的影响,我们旨在了解其对df/df小鼠健康和长寿的作用。我们已经确定了与关键生物学功能相关的基因和转录本表达模式,包括新陈代谢、应激反应和抗癌能力。有趣的是,我们发现有些基因尽管表达水平保持不变,但会在不同的异构体之间切换,从而影响诸如肿瘤抑制、致癌活性、ATP转运以及脂质生物合成和储存等基本细胞功能。异构体切换与蛋白质结构域的变化、内含子的保留、无义介导的衰变的起始以及内在无序区域的出现有关。此外,我们检测到了各种可能驱动这些结构改变的可变剪接事件。我们还发现长链非编码RNA(lncRNA)的表达发生了变化,这些变化可能通过调节生存和新陈代谢中的关键基因参与衰老过程和抗病能力。通过加权基因共表达网络分析,我们将4种lncRNA与29个基因联系起来,这些基因有助于形成如Mili-Tdrd1-Tdrd12复合体这样的蛋白质复合体。除了保护DNA完整性外,这个复合体还对基因调控、染色质结构和代谢控制有更广泛的影响。我们的详细研究深入了解了df/df小鼠显著健康和长寿的分子基础,强调了脂肪组织在衰老中的重要性,并确定了促进健康治疗策略的新途径。

https://cdn.ncbi.nlm.nih.gov/pmc/blobs/b9b9/11978586/b7e02494b055/11357_2024_1383_Fig1_HTML.jpg

文献AI研究员

20分钟写一篇综述,助力文献阅读效率提升50倍。

立即体验

用中文搜PubMed

大模型驱动的PubMed中文搜索引擎

马上搜索

文档翻译

学术文献翻译模型,支持多种主流文档格式。

立即体验