Suppr超能文献

泛癌和单细胞分析揭示淋巴细胞激活基因 3(LAG3)在癌症免疫和预后中的双重作用。

Pan-cancer and single-cell analysis reveal dual roles of lymphocyte activation gene-3 (LAG3) in cancer immunity and prognosis.

机构信息

The First Clinical Medical College of Lanzhou University, Lanzhou, 730000, Gansu, China.

General Surgery Clinical Medical Center, Gansu Provincial Hospital, Lanzhou, 730000, Gansu, China.

出版信息

Sci Rep. 2024 Oct 15;14(1):24203. doi: 10.1038/s41598-024-74808-4.

Abstract

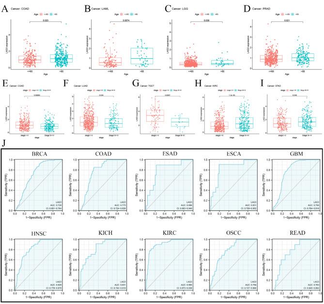
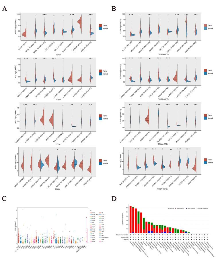
Lymphocyte activating gene-3 (LAG3) is a distinctive T cell co-receptor that is expressed on the surface of lymphocytes. It plays a special inhibitory immune checkpoint role due to its unique domain and signaling pattern. Our aim is to explore the correlation between LAG3 in cancers and physiological processes related to a range of cancers, as well as build LAG3-related immunity and prognostic models. By comprehensively using of datasets and methods from TCGA, GTE-x and GEO databases, cBioPortal, HPA, Kaplan-Meier Plotter, Spearman, CellMinerTM, we delved deeper into the potential impact of the LAG3 in cancer development. These include expression differences, Localization of tumor cell subsets, immune infiltration, matrix infiltration, gene mutations, DNA methylation, signaling pathways and prognosis. Furthermore, we explored LAG3 interactions with different drugs. LAG3 is highly expressed in ACC (p < 0.001), BRCA (p < 0.001), DLBC (p < 0.001), ESCA (p < 0.001), GBM (p < 0.001), HNSC (p < 0.001), KIRC (p < 0.001), LGG (p < 0.001), LUAD (p < 0.01), LUSC (p < 0.001), PAAD (p < 0.001), PCPG (p < 0.01), SKCM (p < 0.001), STAD (p < 0.001), TGCT (p < 0.001) and THCA (p < 0.05), while lowly expressed in COAD (p < 0.001), LIHC (p < 0.05), OV (p < 0.001), PRAD (p < 0.001), READ (p < 0.001), UCEC (p < 0.001) and UCS (p < 0.001). High expression of LAG3 correlates with longer overall survival (OS) in BLCA (HR = 0.67, p < 0.05), CESC (HR = 0.3, p < 0.001), HNSC (HR = 0.67, p < 0.01), LUSC (HR = 0.71, p < 0.05), OV (HR = 0.65, p < 0.01), STAD (HR = 0.68, p < 0.05), and UCEC (HR = 0.57, p < 0.01). Conversely, in KIRC (HR = 1.85, p < 0.001), KIRP (HR = 2.81, p < 0.001), and THYM (HR = 8.92, p < 0.001), high LAG3 expression corresponds to shorter OS. Comprehensive results for recurrence-free survival (RFS) indicate that LAG3 acts as a protective factor in BLCA, CESC, OV, and UCEC. Moreover, LAG3 is widely expressed in tumor-associated lymphocytes, positively correlating with tumor immune scores and stromal scores, and significantly present in the C2 immune subtype across various tumors. High LAG3 expression correlates with increased immune infiltration. LAG3 shows associations with MSI, TMB, and the MMR system, participating in multiple signaling pathways including the T cell receptor pathway. It also demonstrates positive correlations with sensitivity to eleven different drugs. Unlike traditional inhibitory immune checkpoints, LAG3 exhibits dual roles in clinical and immune prognostication across pan-cancers, making it a significant predictive factor. In some cancers, LAG3 serves as a risk factor, indicating adverse clinical outcomes. Conversely, in BLCA, CESC, OV, and UCEC, LAG3 acts as a protective factor associated with longer patient survival. LAG3 demonstrates strong associations within tumor immunity, participating in a range of immune and inflammatory signaling pathways. Elevated levels of LAG3 are linked not only to T cell exhaustion but also to increased immune infiltration and polarization towards M1 macrophages.

摘要

淋巴细胞激活基因 3(LAG3)是一种独特的 T 细胞共受体,在淋巴细胞表面表达。由于其独特的结构域和信号模式,它发挥着特殊的抑制性免疫检查点作用。我们的目的是探索癌症中 LAG3 与各种癌症相关的生理过程之间的相关性,并构建 LAG3 相关的免疫和预后模型。通过综合使用 TCGA、GTE-x 和 GEO 数据库、cBioPortal、HPA、Kaplan-Meier Plotter、Spearman、CellMinerTM 中的数据集和方法,我们深入探讨了 LAG3 在癌症发展中的潜在影响。这些影响包括表达差异、肿瘤细胞亚群的定位、免疫浸润、基质浸润、基因突变、DNA 甲基化、信号通路和预后。此外,我们还探索了 LAG3 与不同药物的相互作用。LAG3 在 ACC(p<0.001)、BRCA(p<0.001)、DLBC(p<0.001)、ESCA(p<0.001)、GBM(p<0.001)、HNSC(p<0.001)、KIRC(p<0.001)、LGG(p<0.001)、LUAD(p<0.01)、LUSC(p<0.001)、PAAD(p<0.001)、PCPG(p<0.01)、SKCM(p<0.001)、STAD(p<0.001)、TGCT(p<0.001)和 THCA(p<0.05)中高表达,而在 COAD(p<0.001)、LIHC(p<0.05)、OV(p<0.001)、PRAD(p<0.001)、READ(p<0.001)、UCEC(p<0.001)和 UCS(p<0.001)中低表达。LAG3 高表达与 BLCA(HR=0.67,p<0.05)、CESC(HR=0.3,p<0.001)、HNSC(HR=0.67,p<0.01)、LUSC(HR=0.71,p<0.05)、OV(HR=0.65,p<0.01)、STAD(HR=0.68,p<0.05)和 UCEC(HR=0.57,p<0.01)的总生存期(OS)延长相关。相反,在 KIRC(HR=1.85,p<0.001)、KIRP(HR=2.81,p<0.001)和 THYM(HR=8.92,p<0.001)中,LAG3 高表达与 OS 缩短相关。无复发生存率(RFS)的综合结果表明,LAG3 在 BLCA、CESC、OV 和 UCEC 中发挥保护作用。此外,LAG3 在肿瘤相关淋巴细胞中广泛表达,与肿瘤免疫评分和基质评分呈正相关,在各种肿瘤中均显著存在于 C2 免疫亚型中。LAG3 高表达与免疫浸润增加相关。LAG3 与 MSI、TMB 和 MMR 系统相关,参与包括 T 细胞受体途径在内的多种信号通路。它还与对 11 种不同药物的敏感性呈正相关。与传统的抑制性免疫检查点不同,LAG3 在泛癌中具有临床和免疫预后的双重作用,是一个重要的预测因子。在某些癌症中,LAG3 是一个风险因素,预示着不良的临床结局。相反,在 BLCA、CESC、OV 和 UCEC 中,LAG3 作为一个与患者生存时间延长相关的保护因素。LAG3 在肿瘤免疫中具有很强的相关性,参与了多种免疫和炎症信号通路。LAG3 水平的升高不仅与 T 细胞耗竭有关,还与免疫浸润增加和向 M1 巨噬细胞极化有关。

https://cdn.ncbi.nlm.nih.gov/pmc/blobs/273e/11480387/85d42d92dbe8/41598_2024_74808_Fig1_HTML.jpg

文献AI研究员

20分钟写一篇综述,助力文献阅读效率提升50倍。

立即体验

用中文搜PubMed

大模型驱动的PubMed中文搜索引擎

马上搜索

文档翻译

学术文献翻译模型,支持多种主流文档格式。

立即体验