Suppr超能文献

释放十五烷酸的聚二甲基硅氧烷:迈向一种新型材料以预防生物膜形成。

Pentadecanoic Acid-Releasing PDMS: Towards a New Material to Prevent Biofilm Formation.

机构信息

Department of Chemical Sciences, University of Naples "Federico II", Complesso Universitario Monte S. Angelo, Via Cintia 4, 80126 Naples, Italy.

Department of Food and Drug, University of Parma, Parco Area delle Scienze 23/A, 43124 Parma, Italy.

出版信息

Int J Mol Sci. 2024 Oct 5;25(19):10727. doi: 10.3390/ijms251910727.

Abstract

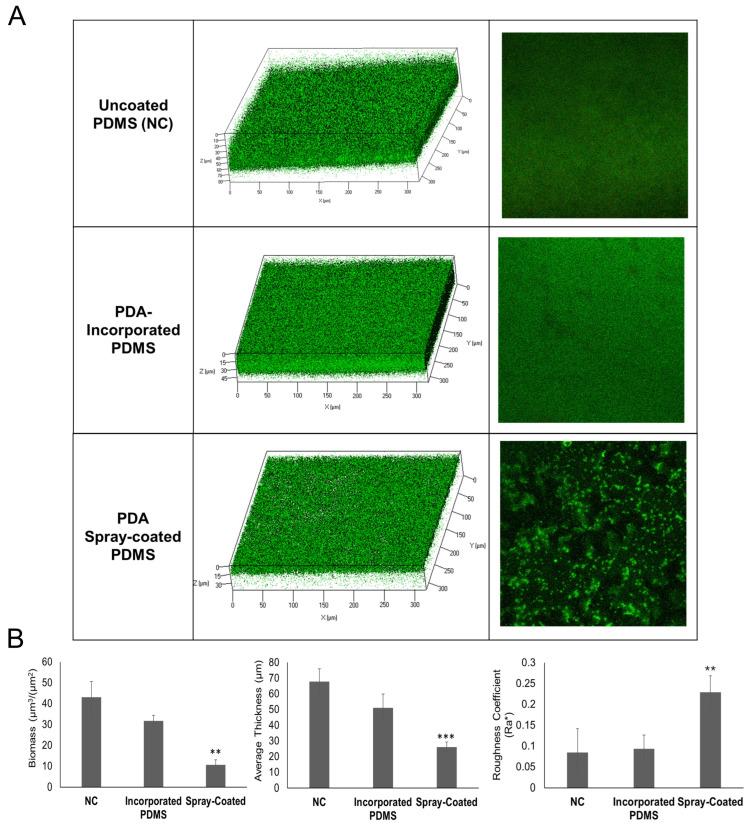
Microbial biofilm formation on medical devices paves the way for device-associated infections. is one of the most common strains involved in such infections as it is able to colonize numerous devices, such as intravenous catheters, prosthetic joints, and heart valves. We previously reported the antibiofilm activity against of pentadecanoic acid (PDA) deposited by drop-casting on the silicon-based polymer poly(dimethyl)siloxane (PDMS). This material exerted an antibiofilm activity by releasing PDA; however, a toxic effect on bacterial cells was observed, which could potentially favor the emergence of resistant strains. To develop a PDA-functionalized material for medical use and overcome the problem of toxicity, we produced PDA-doped PDMS by either spray-coating or PDA incorporation during PDMS polymerization. Furthermore, we created a strategy to assess the kinetics of PDA release using ADIFAB, a very sensitive free fatty acids fluorescent probe. Spray-coating resulted in the most promising strategy as the concentration of released PDA was in the range 0.8-1.5 μM over 21 days, ensuring long-term effectiveness of the antibiofilm molecule. Moreover, the new coated material resulted biocompatible when tested on immortalized human keratinocytes. Our results indicate that PDA spray-coated PDMS is a promising material for the production of medical devices endowed with antibiofilm activity.

摘要

微生物生物膜在医疗器械上的形成为器械相关感染铺平了道路。 是与这些感染最相关的菌株之一,因为它能够定植于许多器械上,如静脉导管、人工关节和心脏瓣膜。我们之前报道了通过在基于硅的聚合物聚二甲基硅氧烷(PDMS)上滴铸沉积十五烷酸(PDA)对 的抗生物膜活性。该材料通过释放 PDA 发挥抗生物膜活性;然而,观察到对细菌细胞的毒性作用,这可能有利于耐药菌株的出现。为了开发用于医疗用途的 PDA 功能化材料并克服毒性问题,我们通过喷涂或 PDMS 聚合过程中 PDA 掺入生产了 PDA 掺杂 PDMS。此外,我们创建了一种使用 ADIFAB 评估 PDA 释放动力学的策略,ADIFAB 是一种非常灵敏的游离脂肪酸荧光探针。喷涂结果是最有前途的策略,因为在 21 天内释放的 PDA 浓度在 0.8-1.5 μM 范围内,确保了抗生物膜分子的长期有效性。此外,当在永生化人角质形成细胞上进行测试时,新的涂层材料具有生物相容性。我们的结果表明,PDA 喷涂 PDMS 是一种有前途的生产具有抗生物膜活性的医疗器械的材料。

https://cdn.ncbi.nlm.nih.gov/pmc/blobs/e309/11476977/25a9c1237367/ijms-25-10727-g001.jpg

文献AI研究员

20分钟写一篇综述,助力文献阅读效率提升50倍。

立即体验

用中文搜PubMed

大模型驱动的PubMed中文搜索引擎

马上搜索

文档翻译

学术文献翻译模型,支持多种主流文档格式。

立即体验