Suppr超能文献

谷氨酰胺合成酶和谷氨酸合酶家族在大豆对外源激素和非生物胁迫响应中发挥多种生理功能。

Glutamine Synthetase and Glutamate Synthase Family Perform Diverse Physiological Functions in Exogenous Hormones and Abiotic Stress Responses in Bunge ().

作者信息

Zhang Weilong, Yuan Shuai, Liu Na, Zhang Haixia, Zhang Yuxing

机构信息

College of Horticulture, Hebei Agricultural University, Baoding 071001, China.

Pear Technology and Innovation Center of Hebei Province, Baoding 071001, China.

出版信息

Plants (Basel). 2024 Oct 1;13(19):2759. doi: 10.3390/plants13192759.

Abstract

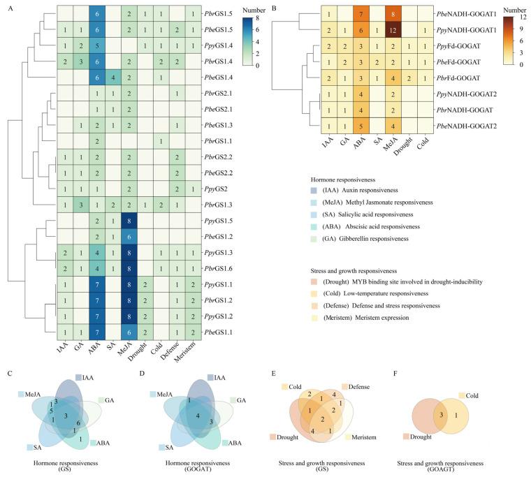
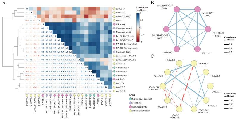
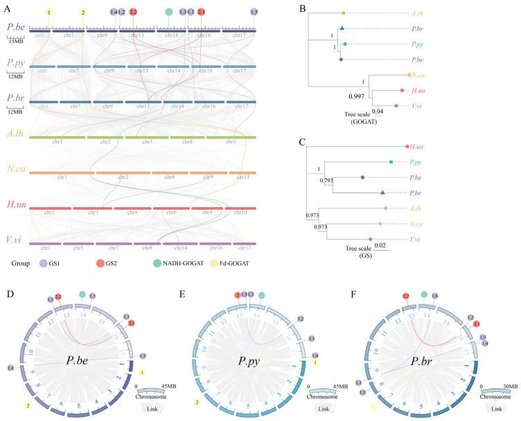
The unscientific application of nitrogen (N) fertilizer not only increases the economic input of pear growers but also leads to environmental pollution. Improving plant N use efficiency (NUE) is the most effective economical method to solve the above problems. The absorption and utilization of N by plants is a complicated process. Glutamine synthetase (GS) and glutamate synthase (GOGAT) are crucial for synthesizing glutamate from ammonium in plants. However, their gene family in pears has not been documented. This study identified 29 genes belonging to the GS and GOGAT family in the genomes of (, 10 genes), (, 9 genes), and (, 10 genes). These genes were classified into two GS subgroups (GS1 and GS2) and two GOGAT subgroups (Fd-GOGAT and NADH-GOGAT). The similar exon-intron structures and conserved motifs within each cluster suggest the evolutionary conservation of these genes. Meanwhile, segmental duplication has driven the expansion and evolution of the GS and GOGAT gene families in pear. The tissue-specific expression dynamics of and genes suggest significant roles in pear growth and development. Cis-acting elements of the GS and GOGAT gene promoters are crucial for plant development, hormonal responses, and stress reactions. Furthermore, qRT-PCR analysis indicated that and showed differential expression under exogenous hormones (GA, IAA, SA, ABA) and abiotic stress (NO and salt stress). In which, the expression of was up-regulated under hormone treatment and down-regulated under salt stress. Furthermore, physiological experiments demonstrated that GA and IAA promoted GS, Fd-GOGAT, and NADH-GOGAT enzyme activities, as well as the N content. Correlation analysis revealed a significant positive relationship between , , -, and the N content. Therefore, , , and - could be key candidate genes for improving NUE under plant hormone and abiotic stress response. To the best of our knowledge, our study provides valuable biological information about the GS and GOGAT family in the pear for the first time and establishes a foundation for molecular breeding aimed at developing high NUE pear rootstocks.

摘要

氮肥的不科学施用不仅增加了梨农的经济投入,还导致了环境污染。提高植物氮素利用效率(NUE)是解决上述问题最有效的经济方法。植物对氮的吸收和利用是一个复杂的过程。谷氨酰胺合成酶(GS)和谷氨酸合酶(GOGAT)对于植物从铵合成谷氨酸至关重要。然而,梨中它们的基因家族尚未见报道。本研究在 (,10 个基因)、 (,9 个基因)和 (,10 个基因)的基因组中鉴定出 29 个属于 GS 和 GOGAT 家族的基因。这些基因被分为两个 GS 亚组(GS1 和 GS2)和两个 GOGAT 亚组(Fd-GOGAT 和 NADH-GOGAT)。每个簇内相似的外显子-内含子结构和保守基序表明这些基因的进化保守性。同时,片段重复推动了梨中 GS 和 GOGAT 基因家族的扩展和进化。 和 基因的组织特异性表达动态表明它们在梨生长发育中起重要作用。GS 和 GOGAT 基因启动子的顺式作用元件对于植物发育、激素反应和胁迫反应至关重要。此外,qRT-PCR 分析表明, 和 在外源激素(GA、IAA、SA、ABA)和非生物胁迫(NO 和盐胁迫)下表现出差异表达。其中, 在激素处理下上调表达,在盐胁迫下下调表达。此外,生理实验表明 GA 和 IAA 促进了 GS、Fd-GOGAT 和 NADH-GOGAT 的酶活性以及氮含量。相关性分析揭示了 、 、 - 与氮含量之间存在显著正相关。因此, 、 、和 - 可能是在植物激素和非生物胁迫响应下提高氮素利用效率的关键候选基因。据我们所知,我们的研究首次为梨中 GS 和 GOGAT 家族提供了有价值的生物学信息,并为培育高氮素利用效率梨砧木的分子育种奠定了基础。

https://cdn.ncbi.nlm.nih.gov/pmc/blobs/fe8e/11479100/44596c5e4aa8/plants-13-02759-g001.jpg

文献AI研究员

20分钟写一篇综述,助力文献阅读效率提升50倍。

立即体验

用中文搜PubMed

大模型驱动的PubMed中文搜索引擎

马上搜索

文档翻译

学术文献翻译模型,支持多种主流文档格式。

立即体验