Suppr超能文献

一个 MORC 蛋白复合物通过与异染色质相互作用调节基因表达的表观遗传控制。

A MORC protein complex modulates epigenetic control of gene expression through interaction with heterochromatin.

机构信息

Department of Clinical and Toxicological Analyses, School of Pharmaceutical Sciences, University of São Paulo, São Paulo, Brazil.

Department of Biochemistry and Molecular Biology, Pennsylvania State University, University Park, Harrisburg, United States.

出版信息

Elife. 2024 Oct 16;12:RP92201. doi: 10.7554/eLife.92201.

Abstract

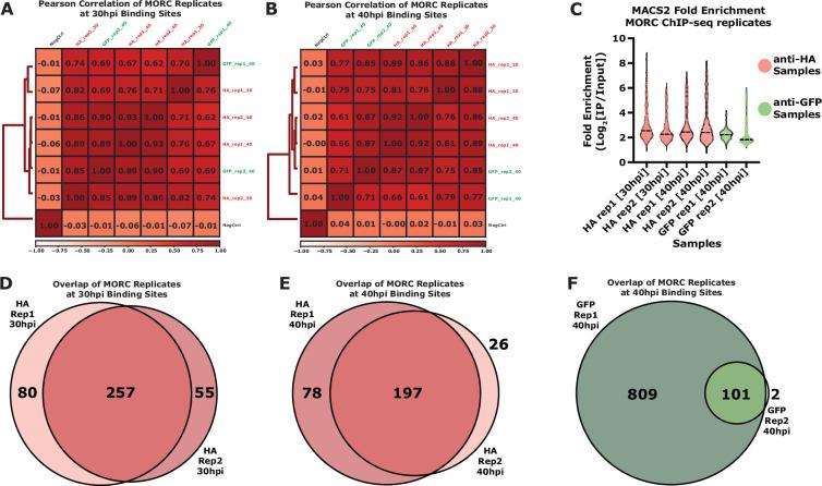
Dynamic control of gene expression is critical for blood stage development of malaria parasites. Here, we used multi-omic analyses to investigate transcriptional regulation by the chromatin-associated microrchidia protein, MORC, during asexual blood stage development of the human malaria parasite . We show that MORC (PF3D7_1468100) interacts with a suite of nuclear proteins, including APETALA2 (ApiAP2) transcription factors (AP2-G5, AP2-O5, AP2-I, PF3D7_0420300, PF3D7_0613800, PF3D7_1107800, and PF3D7_1239200), a DNA helicase DS60 (PF3D7_1227100), and other chromatin remodelers (CHD1 and EELM2). Transcriptomic analysis of MORC knockdown parasites revealed 163 differentially expressed genes belonging to hypervariable multigene families, along with upregulation of genes mostly involved in host cell invasion. In vivo genome-wide chromatin occupancy analysis during both trophozoite and schizont stages of development demonstrates that MORC is recruited to repressed, multigene families, including the genes in subtelomeric chromosomal regions. Collectively, we find that MORC is found in chromatin complexes that play a role in the epigenetic control of asexual blood stage transcriptional regulation and chromatin organization.

摘要

动态控制基因表达对疟原虫的血期发育至关重要。在这里,我们使用多组学分析来研究染色质相关微体蛋白 MORC 在人类疟原虫无性血期发育过程中的转录调控。我们表明,MORC(PF3D7_1468100)与一套核蛋白相互作用,包括 APETALA2(ApiAP2)转录因子(AP2-G5、AP2-O5、AP2-I、PF3D7_0420300、PF3D7_0613800、PF3D7_1107800 和 PF3D7_1239200)、DNA 解旋酶 DS60(PF3D7_1227100)和其他染色质重塑酶(CHD1 和 EELM2)。MORC 敲低寄生虫的转录组分析显示,有 163 个差异表达基因属于高度可变的多基因家族,同时还上调了大多数与宿主细胞入侵相关的基因。在滋养体和裂殖体发育的体内全基因组染色质占据分析表明,MORC 被招募到沉默的多基因家族,包括端粒染色体区域的 基因。总的来说,我们发现 MORC 存在于染色质复合物中,这些复合物在无性血期转录调控和染色质组织的表观遗传控制中发挥作用。

https://cdn.ncbi.nlm.nih.gov/pmc/blobs/beb5/11483127/49f15b357c84/elife-92201-fig1.jpg

文献AI研究员

20分钟写一篇综述,助力文献阅读效率提升50倍。

立即体验

用中文搜PubMed

大模型驱动的PubMed中文搜索引擎

马上搜索

文档翻译

学术文献翻译模型,支持多种主流文档格式。

立即体验