Suppr超能文献

PVN-mPFC OT 投射调节处女期中国田鼠对幼崽的照顾或攻击行为。

PVN-mPFC OT projections modulate pup-directed pup care or attacking in virgin mandarin voles.

机构信息

Shaanxi Normal University, Xi'an, China.

出版信息

Elife. 2024 Oct 16;13:RP96543. doi: 10.7554/eLife.96543.

Abstract

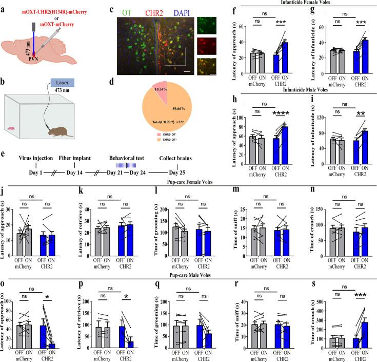
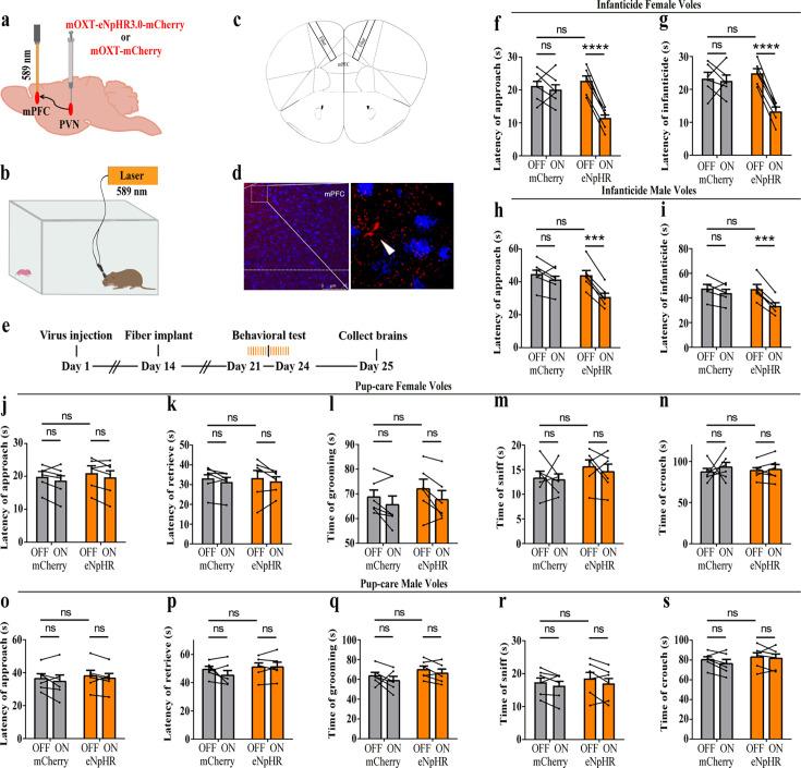
Many species of animals exhibit caregiving or aggression toward conspecific offspring. The neural mechanisms underlying the infanticide and pup care remain poorly understood. Here, using monogamous mandarin voles (), we found that more oxytocin (OT) neurons in the paraventricular nucleus (PVN) were activated during pup caring than infanticide. Optogenetic activation of OT neurons in the PVN facilitated pup caring in male and female mandarin voles. In infanticide voles, optogenetic activation of PVN OT cells or PVN-medial prefrontal cortex (mPFC) OT projection fibers prolonged latency to approach and attack pups, whereas inhibition of these OT neurons or projections facilitated approach and infanticide. Optogenetic activation of PVN OT neuron projections to the mPFC in males shortened the latency to approach and retrieve pups and facilitated the initiation of pup care, but produced no effects on pup-care females. In addition, OT release in the mPFC increased upon approaching and retrieving pups, and decreased upon attacking pups. Intraperitoneal injection of OT promoted pup care and inhibited infanticide behavior. It is suggested that the OT system, especially PVN OT neurons projecting to mPFC, modulates pup-directed behaviors and OT can be used to treat abnormal behavioral responses associated with some psychological diseases such as depression and psychosis.

摘要

许多动物物种对同种后代表现出照顾或攻击行为。导致杀婴和照顾幼崽的神经机制仍知之甚少。在这里,我们使用单配制的布氏田鼠()发现,在照顾幼崽期间,室旁核(PVN)中激活的催产素(OT)神经元多于杀婴。PVN OT 神经元的光遗传学激活促进了雄性和雌性布氏田鼠的幼崽照顾。在杀婴布氏田鼠中,PVN OT 细胞或 PVN-内侧前额叶皮质(mPFC)OT 投射纤维的光遗传学激活延长了接近和攻击幼崽的潜伏期,而抑制这些 OT 神经元或投射则促进了接近和杀婴。PVN OT 神经元投射到 mPFC 的光遗传学激活缩短了雄性接近和取回幼崽的潜伏期,并促进了幼崽的照顾开始,但对幼崽照顾的雌性没有影响。此外,在接近和取回幼崽时,mPFC 中的 OT 释放增加,而在攻击幼崽时则减少。腹腔内注射 OT 可促进幼崽照顾并抑制杀婴行为。这表明 OT 系统,特别是投射到 mPFC 的 PVN OT 神经元,调节了针对幼崽的行为,OT 可用于治疗与某些心理疾病(如抑郁症和精神病)相关的异常行为反应。

https://cdn.ncbi.nlm.nih.gov/pmc/blobs/90bb/11483125/3f7805cd8b4f/elife-96543-fig1.jpg

文献AI研究员

20分钟写一篇综述,助力文献阅读效率提升50倍。

立即体验

用中文搜PubMed

大模型驱动的PubMed中文搜索引擎

马上搜索

文档翻译

学术文献翻译模型,支持多种主流文档格式。

立即体验