Suppr超能文献

中国健康大学生对不适感知与生理效应现实之间的口罩悖论:一项面板研究。

The mask paradox between perception of discomfort and reality of physiological effects in healthy college students in China: a panel study.

机构信息

Rural Revitalization Research Center, Business School, Shantou University, Shantou, Guangdong Province, China.

Department of Population and Public Health Sciences, Keck School of Medicine, University of Southern California, Los Angeles, CA, USA.

出版信息

BMC Public Health. 2024 Oct 16;24(1):2845. doi: 10.1186/s12889-024-20127-2.

Abstract

BACKGROUND

During the COVID-19 pandemic, masks proved to be an effective measure in preventing virus transmission. However, many people have reported discomfort and negative perceptions toward wearing masks, especially during physical activity. This study aims to evaluate the discomfort and adverse perceptions related to various mask types among young, healthy adults during light exercise, including sitting, stationary stepping, and stair climbing. The study also examines the extent to which masks influence physiological indicators of physical well-being.

METHODS

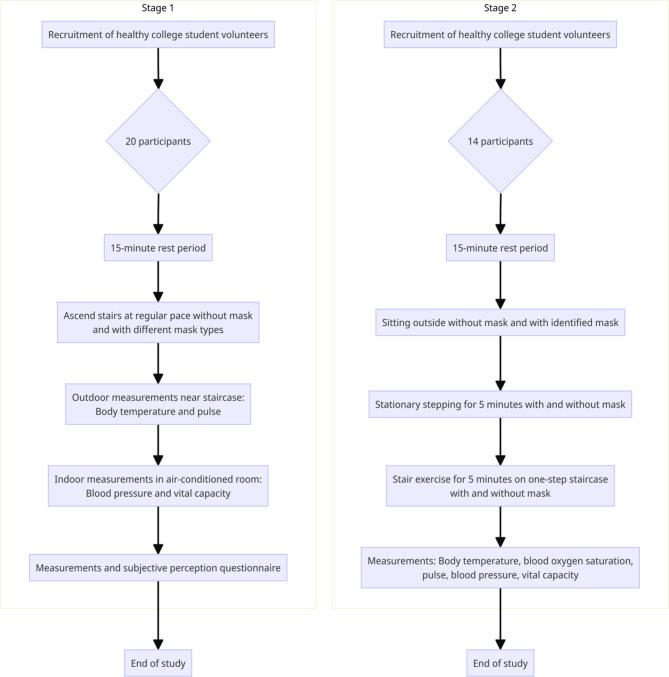
The study was conducted in two stages at the campus hospital of Shantou University. In Stage 1, 20 healthy college students (10 males, 10 females) were recruited to identify the mask with the most substantial physiological and psychological impact among four types: KN respirators, surgical masks, cloth masks, and 3D medical masks. These specific types were chosen due to their widespread use and varying levels of filtration and breathability. In Stage 2, 14 healthy college students (7 males, 7 females) were included to examine the effects of the identified mask across various levels of physical exertion. Subjective perceptions were measured using the Mask-Related Discomfort and Perception Score (MRDPS), and physiological parameters such as body temperature, blood pressure, pulse rate, and vital capacity were recorded.

RESULTS

The KN respirator and cloth mask were associated with the highest MRDPS, indicating significant discomfort among wearers (p < 0.05). The use of KN respirators had the largest impact on MRDPS during stair stepping (β = 10.357, 95% CI [5.755, 14.959]). Physiological parameters showed minor variations across different masks, with KN respirators significantly associated with reduced diastolic blood pressure (β=-7.806, 95% CI [-12.294, -3.318]) and pulse rate (β=-10.661, 95% CI [-18.896, -2.425]) in Stage 1. However, after controlling for exercise pace in Stage 2, wearing a KN respirator did not significantly affect these parameters.

CONCLUSIONS

KN respirators and cloth masks were found to cause the most discomfort during light physical activity, with males reporting higher discomfort levels than females. While these masks are associated with varying levels of perceived discomfort, their impact on physiological indicators is relatively modest. Future research should include larger and more diverse samples , continuous monitoring of physiological parameters during exercise, and exploration of the underlying mechanisms of gender differences in mask discomfort.

摘要

背景

在 COVID-19 大流行期间,口罩被证明是预防病毒传播的有效措施。然而,许多人报告称佩戴口罩会感到不适和产生负面认知,尤其是在进行体育活动时。本研究旨在评估在轻度运动(包括静坐、原地踏步和爬楼梯)期间,年轻健康成年人佩戴各种口罩类型时的不适感和负面认知,并研究口罩对身体舒适度的生理指标的影响程度。

方法

该研究分两个阶段在汕头大学校园医院进行。在第 1 阶段,招募了 20 名健康大学生(男性 10 名,女性 10 名),以确定在 KN 呼吸器、外科口罩、布口罩和 3D 医用口罩这四种类型的口罩中,哪种口罩对生理和心理的影响最大。选择这些特定类型是因为它们的使用广泛,且过滤和透气性存在差异。在第 2 阶段,纳入了 14 名健康大学生(男性 7 名,女性 7 名),以检查在不同运动强度下,所确定的口罩的效果。使用口罩相关不适和感知评分(MRDPS)测量主观感知,记录体温、血压、脉搏率和肺活量等生理参数。

结果

KN 呼吸器和布口罩的 MRDPS 最高,表明佩戴者有明显的不适感(p<0.05)。在原地踏步时,KN 呼吸器对 MRDPS 的影响最大(β=10.357,95%置信区间 [5.755,14.959])。不同口罩对生理参数的影响较小,KN 呼吸器与舒张压降低(β=-7.806,95%置信区间 [-12.294,-3.318])和脉搏率降低(β=-10.661,95%置信区间 [-18.896,-2.425])显著相关(第 1 阶段)。然而,在第 2 阶段控制运动速度后,佩戴 KN 呼吸器对这些参数没有显著影响。

结论

KN 呼吸器和布口罩在轻度体力活动时会引起最大的不适,男性的不适感水平高于女性。虽然这些口罩与不同程度的感知不适相关,但它们对生理指标的影响相对较小。未来的研究应包括更大和更多样化的样本,在运动期间持续监测生理参数,并探索口罩不适性别差异的潜在机制。

https://cdn.ncbi.nlm.nih.gov/pmc/blobs/c3ba/11481434/62e67d3d99d1/12889_2024_20127_Fig1_HTML.jpg

文献AI研究员

20分钟写一篇综述,助力文献阅读效率提升50倍。

立即体验

用中文搜PubMed

大模型驱动的PubMed中文搜索引擎

马上搜索

文档翻译

学术文献翻译模型,支持多种主流文档格式。

立即体验