Suppr超能文献

亚精胺通过 AhR/NF-κB 轴和 NLRP3/caspase-1/GSDMD 通路抑制软骨细胞炎症和细胞焦亡。

Spermidine attenuates chondrocyte inflammation and cellular pyroptosis through the AhR/NF-κB axis and the NLRP3/caspase-1/GSDMD pathway.

机构信息

Department of Orthopedics, Shengjing Hospital of China Medical University, Shenyang, China.

出版信息

Front Immunol. 2024 Oct 2;15:1462777. doi: 10.3389/fimmu.2024.1462777. eCollection 2024.

Abstract

INTRODUCTION

Osteoarthritis (OA) is a prevalent chronic degenerative disease, marked by a complex interplay of mechanical stress, inflammation, and metabolic imbalances. Recent studies have highlighted the potential of spermidine (SPD), a naturally occurring polyamine known for its anti-inflammatory and antioxidant properties, as a promising therapeutic agent for OA. This study delves into the therapeutic efficacy and mechanistic pathways of SPD in mitigating OA symptoms.

METHODS

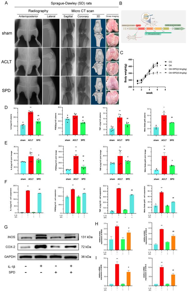
Forty Sprague-Dawley rats were randomly assigned to four groups, including the CG (sham operation), model (anterior cruciate ligament transection [ACLT], and treatment (ACLT + two different doses of SPD) groups. , correlations between OA severity and different interventions were assessed by ELISA, X-rays, CT imaging, histological staining, and immunohistochemistry. , IL-1β was used to trigger chondrocyte inflammation, and SPD's cytotoxicity was assessed in primary rat chondrocytes. Next, inflammatory markers, extracellular matrix (ECM) proteins, and pathway marker proteins were detected in chondrocytes administered IL-1β alone, SPD, or aryl hydrocarbon receptor (AhR) silencing, by qRT-PCR, Griess reaction, ELISA, Western blot, and immunofluorescence. Morphological alterations and pyroptosis in chondrocytes were examined by transmission electron microscopy (TEM) and flow cytometry.

RESULTS

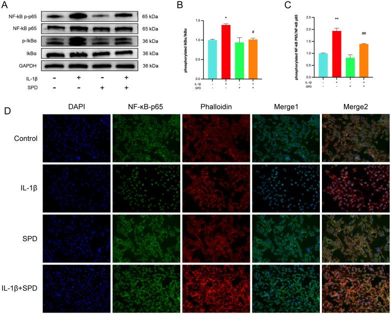
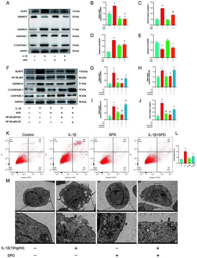
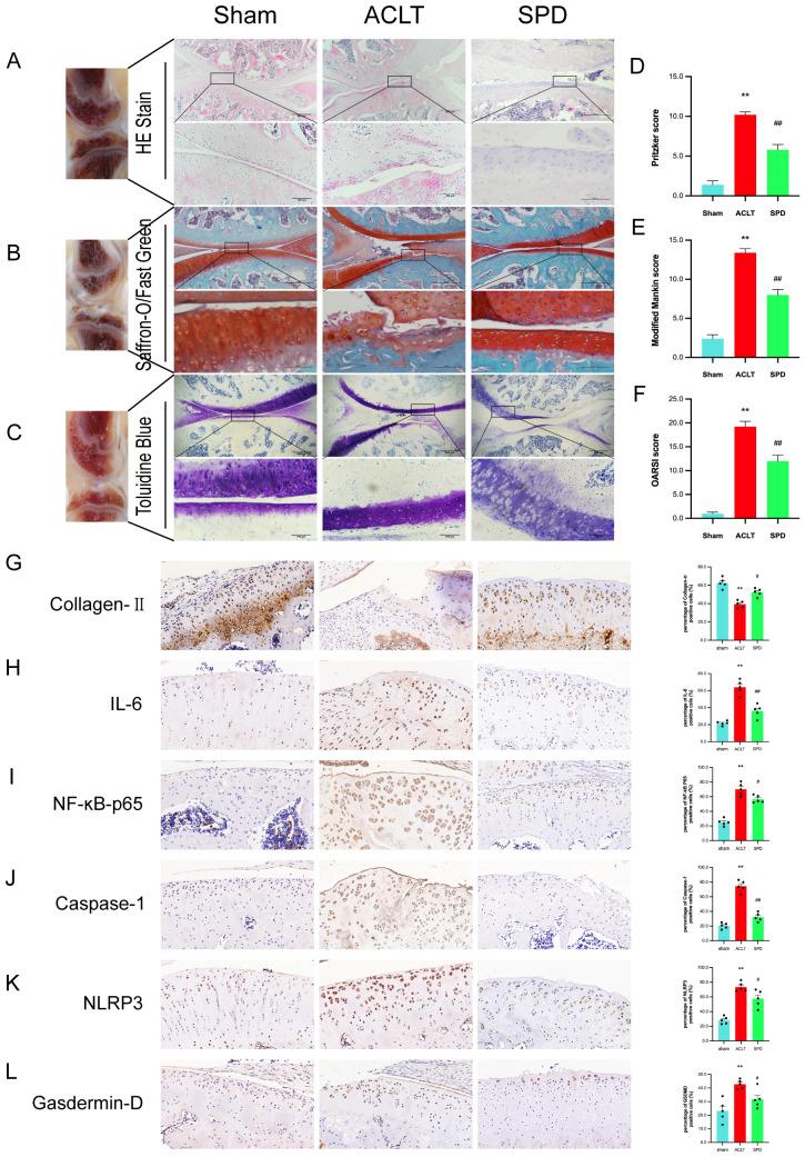
Our research reveals that SPD exerts significant anti-inflammatory and antipyroptotic effects on IL-1β-treated chondrocytes and in anterior cruciate ligament transection (ACLT) rat models of OA, primarily through interaction with the Aryl hydrocarbon receptor (AhR). Specifically, SPD's binding to AhR plays a crucial role in modulating the inflammatory response and cellular pyroptosis by inhibiting both the AhR/NF-κB and NLRP3/caspase-1/GSDMD signaling pathways. Furthermore, the knockdown of AhR was found to negate the beneficial effects of SPD, underscoring the centrality of the AhR pathway in SPD's action mechanism. Additionally, SPD was observed to promote the preservation of cartilage integrity and suppress ECM degradation, further supporting its potential as an effective intervention for OA.

DISCUSSION

Collectively, our findings propose SPD as a novel therapeutic approach for OA treatment, targeting the AhR pathway to counteract the disease's progression and highlighting the need for further clinical evaluation to fully establish its therapeutic utility.

摘要

简介

骨关节炎(OA)是一种普遍存在的慢性退行性疾病,其特征是机械应力、炎症和代谢失衡的复杂相互作用。最近的研究强调了亚精胺(SPD)作为 OA 有希望的治疗剂的潜力,亚精胺是一种天然存在的多胺,具有抗炎和抗氧化特性。本研究深入探讨了 SPD 缓解 OA 症状的治疗效果和机制途径。

方法

将 40 只 Sprague-Dawley 大鼠随机分为 4 组,包括 CG(假手术)、模型(前交叉韧带切断术[ACLT]和治疗(ACLT+两种不同剂量的 SPD)组。通过酶联免疫吸附试验(ELISA)、X 射线、CT 成像、组织学染色和免疫组织化学评估 OA 严重程度与不同干预措施之间的相关性。通过 ELISA、Western blot 和免疫荧光检测单独给予 IL-1β、SPD 或芳香烃受体(AhR)沉默的软骨细胞中的炎症标志物、细胞外基质(ECM)蛋白和途径标记蛋白。通过透射电子显微镜(TEM)和流式细胞术观察软骨细胞的形态改变和细胞焦亡。

结果

我们的研究表明,SPD 对 IL-1β 处理的软骨细胞和前交叉韧带切断术(ACLT)大鼠 OA 模型具有显著的抗炎和抗细胞焦亡作用,主要通过与芳香烃受体(AhR)相互作用。具体来说,SPD 与 AhR 的结合通过抑制 AhR/NF-κB 和 NLRP3/caspase-1/GSDMD 信号通路在调节炎症反应和细胞焦亡中起着关键作用。此外,AhR 的敲低被发现否定了 SPD 的有益作用,强调了 AhR 途径在 SPD 作用机制中的中心地位。此外,还观察到 SPD 促进软骨完整性的保存并抑制 ECM 降解,进一步支持其作为 OA 有效干预措施的潜力。

讨论

总的来说,我们的研究结果表明,SPD 作为一种治疗 OA 的新方法,针对 AhR 途径来对抗疾病的进展,并强调需要进一步的临床评估来充分确定其治疗效用。

https://cdn.ncbi.nlm.nih.gov/pmc/blobs/f476/11479918/d30f771d2709/fimmu-15-1462777-g001.jpg

文献AI研究员

20分钟写一篇综述,助力文献阅读效率提升50倍。

立即体验

用中文搜PubMed

大模型驱动的PubMed中文搜索引擎

马上搜索

文档翻译

学术文献翻译模型,支持多种主流文档格式。

立即体验