Suppr超能文献

通过RNA精准筛选剖析肿瘤细胞异质性的可分离DNA组装模块

Detachable DNA Assembly Module to Dissect Tumor Cells Heterogeneity via RNA Pinpoint Screening.

作者信息

Liu Wei, Liao Ni, Lei Yanmei, Liang Wenbin, Yang Xia, Yuan Ruo, Yang Chaoyong, Zhuo Ying

机构信息

Key Laboratory of Luminescence Analysis and Molecular Sensing (Southwest University), Ministry of Education, College of Chemistry and Chemical Engineering, Southwest University, Chongqing, 400715, P. R. China.

College of Biological and Chemical Engineering, Panzhihua University, Panzhihua, 617000, P. R. China.

出版信息

Adv Sci (Weinh). 2024 Dec;11(46):e2401253. doi: 10.1002/advs.202401253. Epub 2024 Oct 18.

Abstract

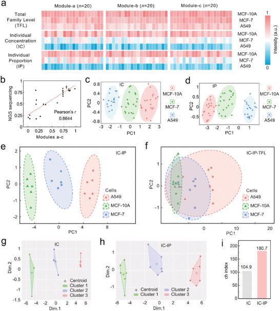
Differential RNA expression is becoming increasingly valuable in evaluating tumor heterogeneity for a better understanding of malignant tumors and guiding personalized therapy. However, traditional techniques for analyzing cellular RNA are mainly focused on determining the absolute level of RNA, which may lead to inaccuracies in understanding tumor heterogeneity, primarily due to i) the subtle differences in certain RNA types that have similar total concentrations and ii) the existence of variations in RNA expression across different samples. Herein, a detachable DNA assembly module is proposed that is capable not only of quantifying the expression level of target RNA but also of innovatively evaluating its proportion within its RNA family population through a sequential assembly and disassembly route. Using the let-7 family as an experimental model, a significant difference is discovered in let-7a proportion between normal mammary epithelial cells and breast cancer cells, a characteristic that is often missed in bulk analysis of traditional techniques. By combining concentration and proportion information, the detachable DNA assembly module demonstrates markedly higher efficiency in discerning among various types of cells compared to traditional techniques. This innovative assembly module is expected to offer a new perspective to highlight tumor heterogeneity and guide personalized therapy.

摘要

差异RNA表达在评估肿瘤异质性以更好地理解恶性肿瘤和指导个性化治疗方面正变得越来越有价值。然而,传统的细胞RNA分析技术主要集中于确定RNA的绝对水平,这可能导致在理解肿瘤异质性方面出现不准确,主要原因是:i)某些总浓度相似的RNA类型之间存在细微差异;ii)不同样本中RNA表达存在变化。在此,提出了一种可拆卸的DNA组装模块,它不仅能够量化靶RNA的表达水平,还能够通过顺序组装和拆卸途径创新性地评估其在RNA家族群体中的比例。以let-7家族作为实验模型,发现正常乳腺上皮细胞和乳腺癌细胞之间let-7a比例存在显著差异,这一特征在传统技术的大量分析中常常被忽略。通过结合浓度和比例信息,与传统技术相比,可拆卸的DNA组装模块在区分各种类型细胞方面表现出明显更高的效率。这种创新的组装模块有望为突出肿瘤异质性和指导个性化治疗提供新的视角。

https://cdn.ncbi.nlm.nih.gov/pmc/blobs/0ce0/11633503/6f9f37753cf7/ADVS-11-2401253-g001.jpg

文献AI研究员

20分钟写一篇综述,助力文献阅读效率提升50倍。

立即体验

用中文搜PubMed

大模型驱动的PubMed中文搜索引擎

马上搜索

文档翻译

学术文献翻译模型,支持多种主流文档格式。

立即体验