Suppr超能文献

二羟丙茶碱通过抑制组织蛋白酶L和弗林蛋白酶,对严重急性呼吸综合征冠状病毒2(SARS-CoV-2)的进入发起双管齐下的攻击。

Diphyllin elicits a doubled-pronged attack on the entry of SARS-CoV-2 by inhibiting cathepsin L and furin.

作者信息

Mao Binli, Le-Trilling Vu Thuy Khanh, Tang Haihuan, Hu Jie, Schmitz Mona S, Barbet Kimberly, Xu Dan, Wei Zhen, Guo Beinu, Mennerich Denise, Yao Chun, Liu Jinxin, Li Zhenghan, Wan Yushun, Zhang Xiaoyong, Wang Kai, Tang Ni, Yu Zebo, Trilling Mirko, Lin Yong

机构信息

Key Laboratory of Molecular Biology of Infectious Diseases (Chinese Ministry of Education), Chongqing Medical University, Chongqing 400016, China; Department of Blood Transfusion, The First Affiliated Hospital of Chongqing Medical University, Chongqing 400016, China.

Institute for the Research on HIV and AIDS-associated Diseases, University Hospital Essen, University of Duisburg-Essen, Essen 45147, Germany; Institute for Virology, University Hospital Essen, University of Duisburg-Essen, Essen 45147, Germany.

出版信息

Virus Res. 2024 Dec;350:199485. doi: 10.1016/j.virusres.2024.199485. Epub 2024 Oct 19.

Abstract

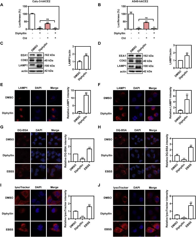
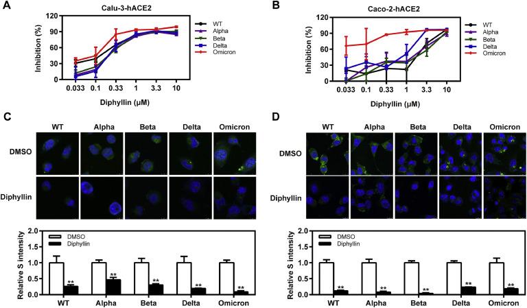
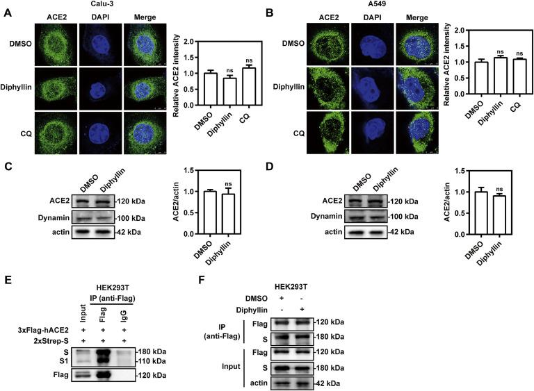
The severe acute respiratory syndrome coronavirus 2 (SARS-CoV-2) caused the coronavirus disease 2019 (COVID-19) pandemic, posing serious threats to global health. Effective broad-spectrum antiviral drugs for the treatment of COVID-19 are not sufficiently available. In the present study, we investigated the antiviral activity of the natural lignan diphyllin (PubChem CID 100492) against different SARS-CoV-2 variants and explored the underlying molecular mechanisms. We found that diphyllin dose-dependently inhibits the SARS-CoV-2 spike (S)-mediated entry into different types of cells. The potent inhibition was evident against spike proteins derived from the original SARS-CoV-2 and from variants of concern such as Alpha, Beta, Delta or Omicron. Accordingly, diphyllin also significantly inhibited the in vitro infection of a clinical SARS-CoV-2 virus isolate. Mechanistically, diphyllin simultaneously inhibited the endosomal entry of SARS-CoV-2 by neutralizing the endosomal acidification and reducing the activity of the cysteine protease cathepsin L (CTSL) as well as S-meditated cell surface entry by impairing furin activity. Collectively, our findings establish diphyllin as novel inhibitor of CTSL and furin proteases, resulting in a double-pronged attack on SARS-CoV-2 entry along endosomal as well as cell surface routes. Therefore, diphyllin has the potential to be advanced as an inhibitor of SARS-CoV-2 entry.

摘要

严重急性呼吸综合征冠状病毒2(SARS-CoV-2)引发了2019冠状病毒病(COVID-19)大流行,对全球健康构成严重威胁。目前尚无足够有效的广谱抗COVID-19病毒药物。在本研究中,我们研究了天然木脂素联苯双酯(PubChem CID 100492)对不同SARS-CoV-2变体的抗病毒活性,并探讨了其潜在的分子机制。我们发现联苯双酯以剂量依赖的方式抑制SARS-CoV-2刺突蛋白(S)介导的进入不同类型细胞的过程。对源自原始SARS-CoV-2以及诸如Alpha、Beta、Delta或Omicron等关注变体的刺突蛋白,这种强效抑制作用很明显。因此,联苯双酯也显著抑制了临床SARS-CoV-2病毒分离株的体外感染。从机制上讲,联苯双酯通过中和内体酸化并降低半胱氨酸蛋白酶组织蛋白酶L(CTSL)的活性,同时抑制SARS-CoV-2的内体进入,以及通过损害弗林蛋白酶活性来抑制S介导的细胞表面进入。总体而言,我们的研究结果确立了联苯双酯作为CTSL和弗林蛋白酶的新型抑制剂,从而对SARS-CoV-2沿内体以及细胞表面途径的进入进行双管齐下的攻击。因此,联苯双酯有潜力作为SARS-CoV-2进入的抑制剂进行进一步研发。

https://cdn.ncbi.nlm.nih.gov/pmc/blobs/729f/11532987/40f0f0fcba93/ga1.jpg

文献AI研究员

20分钟写一篇综述,助力文献阅读效率提升50倍。

立即体验

用中文搜PubMed

大模型驱动的PubMed中文搜索引擎

马上搜索

文档翻译

学术文献翻译模型,支持多种主流文档格式。

立即体验