Suppr超能文献

关于[具体内容]在肝细胞癌发生发展过程中作用的分析。 (注:原文中“of”后面缺少具体内容)

Analysis of the role of in the development and progression of hepatocellular carcinoma.

作者信息

Zhou Hongrui, Zhang Mengxue, Zhang Xin, Du Xintong, Cao Huihui, Bi Xiuli

机构信息

College of Life Science, Liaoning University, Shenyang, China.

Key Laboratory of Chronic Disease Occurrence and Nutrition Intervention, Liaoning University, Shenyang, China.

出版信息

Transl Cancer Res. 2024 Sep 30;13(9):5003-5020. doi: 10.21037/tcr-23-2398. Epub 2024 Sep 27.

Abstract

BACKGROUND

Hepatocellular carcinoma (HCC) is one of the most common and deadly cancers worldwide. POC1 centriolar protein A () is a gene encoding a protein that plays a key role in the centrosome, and is one of the two isoforms of POC1. To date, the expression of in HCC and its potential as a biomarker and tumor therapeutic target have not been examined. This study aimed to explore the effect of on patients with HCC and its potential mechanism.

METHODS

This study investigated the role of in the occurrence and development of HCC. It analyzed the expression of in various types of HCC patients and its effect on survival using HCC patient information from the Gene Expression Omnibus (GEO), The Cancer Genome Atlas (TCGA), the Human Protein Atlas (HPA), and the Hepatocellular Carcinoma Cell DataBase (HCCDB). It then explored the major enrichment pathways and gene functions of in HCC using the gene set enrichment analysis (GSEA) method and examined its protein-protein interactions (PPIs). Finally, it predicted the potential transcription factors (TFs) and target microRNAs (miRNAs) of , and analyzed the single nucleotide variation (SNV) and copy number variation (CNV) mutations of and the related genes in HCC, as well as their effects on immune cells.

RESULTS

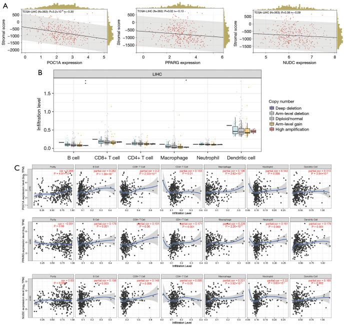
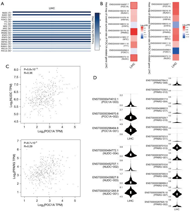
The results showed that was significantly overexpressed in HCC and was significantly associated with a poor prognosis. The Gene Ontology (GO) and Kyoto Encyclopedia of Genes and Genomes (KEGG) analyses indicated that was mainly involved in the regulation of cell-cycle pathways and chromosome segregation functions. showed significant interactions with NUDC and PPARG, and they both had different numbers of SNV and CNV mutations in the HCC samples. In relation to immunity, the high expression of and its reciprocal genes may play an important role in B cells and macrophages.

CONCLUSIONS

In general, our findings suggest that overexpression could have an important effect on the development of HCC by regulating cell-cycle pathways, and that it could serve as a novel prognostic biomarker and a potential therapeutic target for HCC.

摘要

背景

肝细胞癌(HCC)是全球最常见且致命的癌症之一。POC1中心粒蛋白A()是一个编码在中心体中起关键作用的蛋白质的基因,并且是POC1的两种异构体之一。迄今为止,其在HCC中的表达及其作为生物标志物和肿瘤治疗靶点的潜力尚未得到研究。本研究旨在探讨其对HCC患者的影响及其潜在机制。

方法

本研究调查了其在HCC发生发展中的作用。利用来自基因表达综合数据库(GEO)、癌症基因组图谱(TCGA)、人类蛋白质图谱(HPA)和肝细胞癌细胞数据库(HCCDB)的HCC患者信息,分析了其在各类HCC患者中的表达及其对生存的影响。然后使用基因集富集分析(GSEA)方法探索其在HCC中的主要富集途径和基因功能,并检测其蛋白质-蛋白质相互作用(PPI)。最后,预测其潜在的转录因子(TFs)和靶微小RNA(miRNAs),并分析其及HCC中相关基因的单核苷酸变异(SNV)和拷贝数变异(CNV)突变,以及它们对免疫细胞的影响。

结果

结果显示,其在HCC中显著过表达,且与不良预后显著相关。基因本体论(GO)和京都基因与基因组百科全书(KEGG)分析表明,其主要参与细胞周期途径的调控和染色体分离功能。其与NUDC和PPARG表现出显著相互作用,且它们在HCC样本中均有不同数量的SNV和CNV突变。在免疫方面,其及其相互作用基因的高表达可能在B细胞和巨噬细胞中起重要作用。

结论

总体而言,我们的研究结果表明,其过表达可能通过调节细胞周期途径对HCC的发展产生重要影响,并且它可以作为一种新的预后生物标志物和HCC的潜在治疗靶点。

https://cdn.ncbi.nlm.nih.gov/pmc/blobs/a574/11483421/7cdc874f3848/tcr-13-09-5003-f1.jpg

文献AI研究员

20分钟写一篇综述,助力文献阅读效率提升50倍。

立即体验

用中文搜PubMed

大模型驱动的PubMed中文搜索引擎

马上搜索

文档翻译

学术文献翻译模型,支持多种主流文档格式。

立即体验