Suppr超能文献

睡眠限制通过线粒体损伤导致心肌细胞死亡和纤维化,从而加剧糖尿病小鼠的心脏功能障碍。

Sleep restriction exacerbates cardiac dysfunction in diabetic mice by causing cardiomyocyte death and fibrosis through mitochondrial damage.

作者信息

Zhang Jingyi, Zhao Xu, Tang Jing, Liu Ce, Zhang Yining, Cai Cheng, Du Qingfeng

机构信息

Centre of General Practice, The Seventh Affiliated Hospital of Southern Medical University, Foshan, China.

Department of Laboratory Medicine, The Seventh Affiliated Hospital of Southern Medical University, Foshan, China.

出版信息

Cell Death Discov. 2024 Oct 21;10(1):446. doi: 10.1038/s41420-024-02214-w.

Abstract

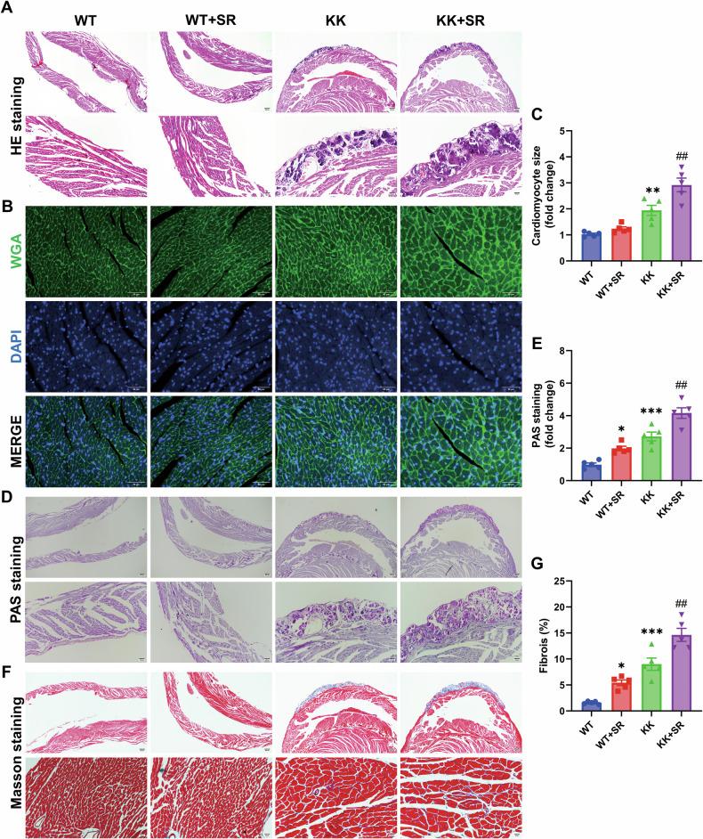
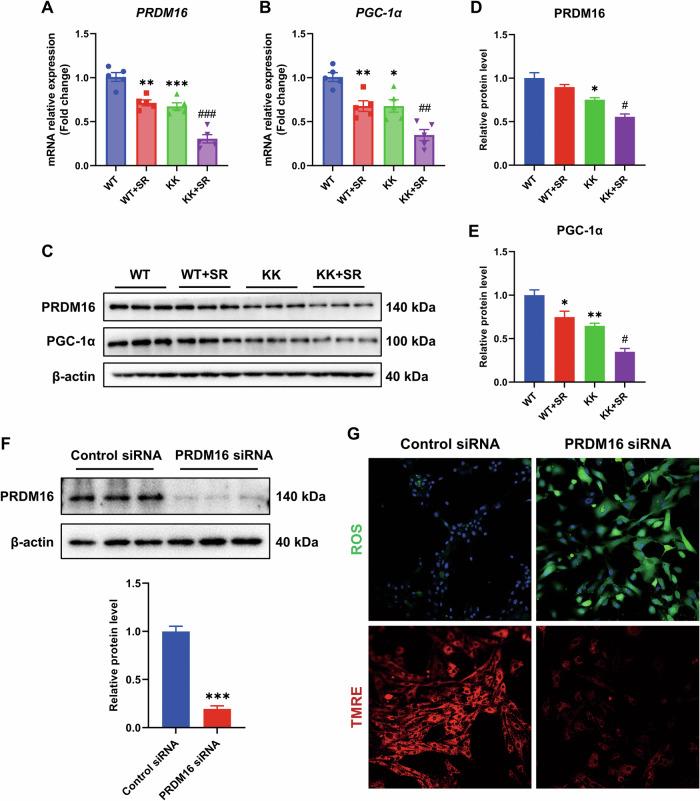
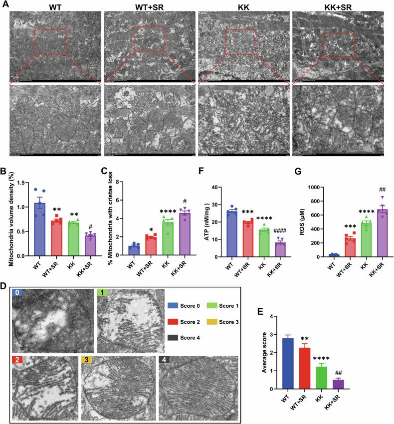
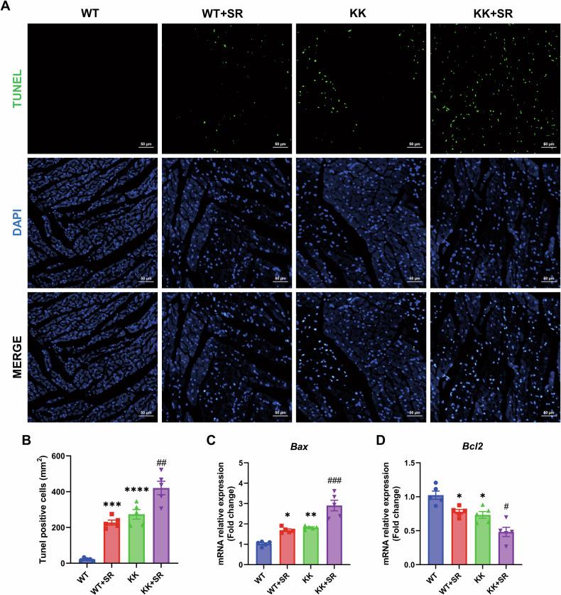
Diabetic cardiomyopathy (DCM) is a cardiovascular complication of diabetes mellitus with a poor prognosis and is the leading cause of death in diabetic patients. Sleep deficiency is not only recognized as an important risk factor for the development of type 2 DM, but is also associated with increased morbidity and mortality of cardiovascular disease. The underlying role and mechanisms of sleep restriction (SR) in DCM are far from clear. The KK/Upj-Ay mouse model of T2 DM was used as a study subject, and the small animal ultrasound imaging system was used to detect the function of the heart; immunopathological staining was used to clarify the histo-structural pathological alterations of the heart; and TUNEL staining, qPCR, transmission electron microscopy (TEM), and ELISA kits were used to detect apoptosis, oxidative stress, inflammation, and mitochondrial damage, and related molecular alterations. SR led to a significant increase in mortality, cardiac hypertrophy, necrosis, glycogen deposition and fibrosis further deteriorated in DM KK mice. SR increased cardiomyocyte death in KK mice through the Bax/Bcl2 pathway. In addition to this, SR not only exacerbated the inflammatory response, but also aggravated mitochondrial damage and promoted oxidative stress in KK mice through the PRDM16-PGC-1α pathway. Overall, SR exacerbates structural alterations and dysfunction through inflammation, oxidative stress, and apoptosis in DM KK mice, increasing the risk of death. Clinicians and diabetic patients are prompted to pay attention to sleep habits to avoid accelerating the transition of DCM to heart failure and inducing death due to poor sleep habits.

摘要

糖尿病性心肌病(DCM)是糖尿病的一种心血管并发症,预后较差,是糖尿病患者死亡的主要原因。睡眠不足不仅被认为是2型糖尿病发生的重要危险因素,还与心血管疾病发病率和死亡率的增加有关。睡眠限制(SR)在DCM中的潜在作用和机制尚不清楚。本研究以T2 DM的KK/Upj-Ay小鼠模型为研究对象,采用小动物超声成像系统检测心脏功能;采用免疫病理染色法明确心脏的组织结构病理改变;采用TUNEL染色、qPCR、透射电子显微镜(TEM)和ELISA试剂盒检测细胞凋亡、氧化应激、炎症和线粒体损伤以及相关分子改变。SR导致DM KK小鼠死亡率显著增加,心脏肥大、坏死、糖原沉积和纤维化进一步恶化。SR通过Bax/Bcl2途径增加KK小鼠心肌细胞死亡。除此之外,SR不仅加剧了炎症反应,还通过PRDM16-PGC-1α途径加重了KK小鼠的线粒体损伤并促进了氧化应激。总体而言,SR通过炎症、氧化应激和细胞凋亡加剧了DM KK小鼠的结构改变和功能障碍,增加了死亡风险。提示临床医生和糖尿病患者应注意睡眠习惯,避免加速DCM向心力衰竭的转变以及因不良睡眠习惯导致死亡。

https://cdn.ncbi.nlm.nih.gov/pmc/blobs/4ede/11494183/80373f289ba8/41420_2024_2214_Fig1_HTML.jpg

文献AI研究员

20分钟写一篇综述,助力文献阅读效率提升50倍。

立即体验

用中文搜PubMed

大模型驱动的PubMed中文搜索引擎

马上搜索

文档翻译

学术文献翻译模型,支持多种主流文档格式。

立即体验