Suppr超能文献

联合 ERAP1 沉默和恩替诺特治疗克服神经母细胞瘤对癌症免疫治疗的耐药性。

Combining ERAP1 silencing and entinostat therapy to overcome resistance to cancer immunotherapy in neuroblastoma.

机构信息

Bambino Gesù Children's Hospital, IRCCS, Rome, Italy.

Department of Biochemistry and Molecular Biology, Infection and Immunity Program, Biomedicine Discovery Institute, Monash University, Clayton 3800, Victoria, Australia.

出版信息

J Exp Clin Cancer Res. 2024 Oct 22;43(1):292. doi: 10.1186/s13046-024-03180-y.

Abstract

BACKGROUND

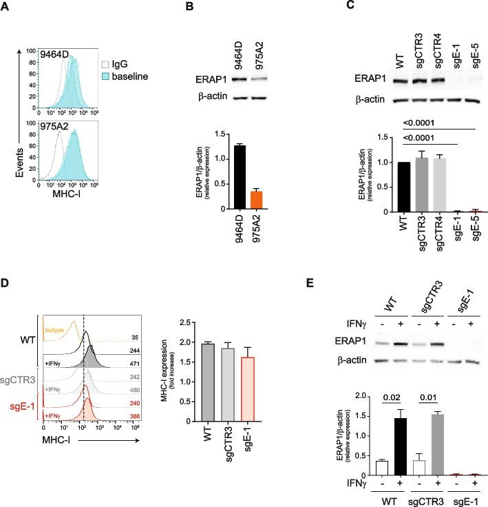
Checkpoint immunotherapy unleashes tumor control by T cells, but it is undermined in non-immunogenic tumors, e.g. with low MHC class I expression and low neoantigen burden, such as neuroblastoma (NB). Endoplasmic reticulum aminopeptidase 1 (ERAP1) is an enzyme that trims peptides before loading on MHC class I molecules. Inhibition of ERAP1 results in the generation of new antigens able of inducing potent anti-tumor immune responses. Here, we identify a novel non-toxic combinatorial strategy based on genetic inhibition of ERAP1 and administration of the HDAC inhibitor (HDACi) entinostat that increase the immunogenicity of NB, making it responsive to PD-1 therapy.

METHODS

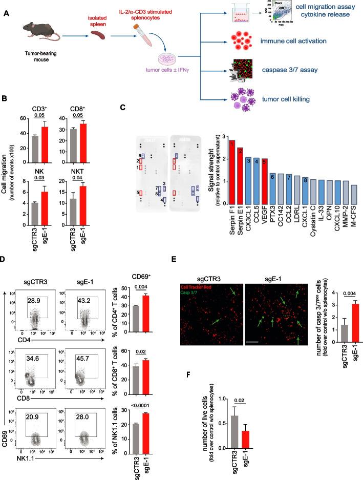
CRISPR/Cas9-mediated gene editing was used to knockout (KO) the ERAP1 gene in 9464D NB cells derived from spontaneous tumors of TH-MYCN transgenic mice. The expression of MHC class I and PD-L1 was evaluated by flow cytometry (FC). The immunopeptidome of these cells was studied by mass spectrometry. Cocultures of splenocytes derived from 9464D bearing mice and tumor cells allowed the assessment of the effect of ERAP1 inhibition on the secretion of inflammatory cytokines and activation and migration of immune cells towards ERAP1 KO cells by FC. Tumor cell killing was evaluated by Caspase 3/7 assay and flow cytometry analysis. The effect of ERAP1 inhibition on the immune content of tumors was analyzed by FC, immunohistochemistry and multiple immunofluorescence.

RESULTS

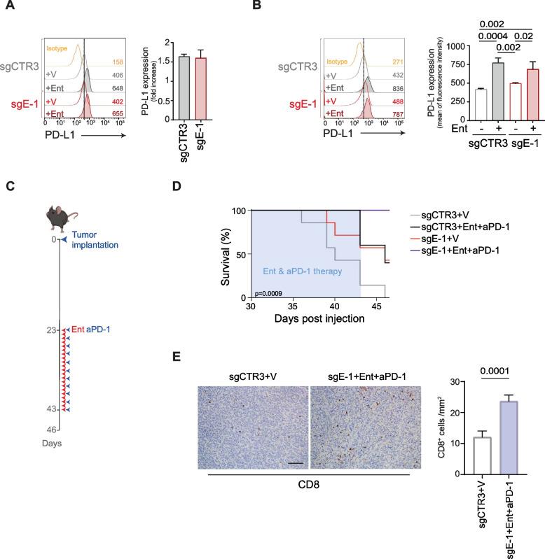
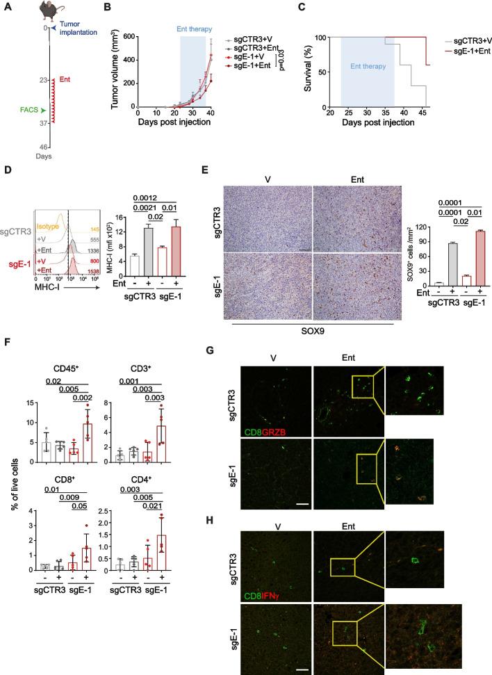
We found that inhibition of ERAP1 makes 9464D cells more susceptible to immune cell-mediated killing by increasing both the recall and activation of CD4 and CD8 T cells and NK cells. Treatment with entinostat induces the expression of MHC class I and PD-L1 molecules in 9464D both in vitro and in vivo. This results in pronounced changes in the immunopeptidome induced by ERAP1 inhibition, but also restrains the growth of ERAP1 KO tumors in vivo by remodelling the tumor-infiltrating T-cell compartment. Interestingly, the absence of ERAP1 in combination with entinostat and PD-1 blockade overcomes resistance to PD-1 immunotherapy and increases host survival.

CONCLUSIONS

These findings demonstrate that ERAP1 inhibition combined with HDACi entinostat treatment and PD-1 blockade remodels the immune landscape of a non-immunogenic tumor such as NB, making it responsive to checkpoint immunotherapy.

摘要

背景

检查点免疫疗法通过 T 细胞释放肿瘤控制,但在非免疫原性肿瘤中受到破坏,例如 MHC 类 I 表达和低新生抗原负担低的神经母细胞瘤 (NB)。内质网氨肽酶 1 (ERAP1) 是一种在 MHC 类 I 分子上加载肽之前修剪肽的酶。ERAP1 的抑制导致能够诱导强烈的抗肿瘤免疫反应的新抗原的产生。在这里,我们确定了一种基于 ERAP1 基因遗传抑制和 HDAC 抑制剂 (HDACi) 恩替诺特治疗的新型非毒性组合策略,该策略增加了 NB 的免疫原性,使其对 PD-1 治疗有反应。

方法

使用 CRISPR/Cas9 介导的基因编辑技术敲除 (KO) TH-MYCN 转基因小鼠自发肿瘤衍生的 9464D NB 细胞中的 ERAP1 基因。通过流式细胞术 (FC) 评估 MHC 类 I 和 PD-L1 的表达。通过质谱研究这些细胞的免疫肽组。将来自携带 9464D 的小鼠的脾细胞与肿瘤细胞共培养,通过 FC 评估 ERAP1 抑制对炎症细胞因子分泌以及免疫细胞向 ERAP1 KO 细胞的激活和迁移的影响。通过 Caspase 3/7 测定和流式细胞术分析评估肿瘤细胞杀伤。通过 FC、免疫组织化学和多重免疫荧光分析评估 ERAP1 抑制对肿瘤免疫含量的影响。

结果

我们发现,通过增加 CD4 和 CD8 T 细胞和 NK 细胞的回忆和激活,ERAP1 的抑制使 9464D 细胞更容易受到免疫细胞介导的杀伤。在体外和体内,恩替诺特治疗诱导 9464D 中 MHC 类 I 和 PD-L1 分子的表达。这导致由 ERAP1 抑制诱导的免疫肽组发生明显变化,但通过重塑肿瘤浸润性 T 细胞区室也限制了 ERAP1 KO 肿瘤在体内的生长。有趣的是,在缺乏 ERAP1 的情况下,与恩替诺特和 PD-1 阻断联合使用克服了对 PD-1 免疫疗法的耐药性并增加了宿主存活。

结论

这些发现表明,ERAP1 抑制联合 HDACi 恩替诺特治疗和 PD-1 阻断重塑了非免疫原性肿瘤(如 NB)的免疫景观,使其对检查点免疫疗法有反应。

https://cdn.ncbi.nlm.nih.gov/pmc/blobs/aad6/11494811/aebce0ae4e2c/13046_2024_3180_Fig1_HTML.jpg

文献AI研究员

20分钟写一篇综述,助力文献阅读效率提升50倍。

立即体验

用中文搜PubMed

大模型驱动的PubMed中文搜索引擎

马上搜索

文档翻译

学术文献翻译模型,支持多种主流文档格式。

立即体验