Suppr超能文献

卵泡内在和空间上不同的分子程序驱动哺乳动物排卵过程中卵泡破裂和黄体化。

Follicle-intrinsic and spatially distinct molecular programs drive follicle rupture and luteinization during ex vivo mammalian ovulation.

机构信息

Department of Obstetrics and Gynecology, Feinberg School of Medicine, Northwestern University, Chicago, IL, 60611, USA.

Department of Pharmacology and Toxicology, Ernest Mario School of Pharmacy, Rutgers University, Piscataway, NJ, USA.

出版信息

Commun Biol. 2024 Oct 23;7(1):1374. doi: 10.1038/s42003-024-07074-9.

Abstract

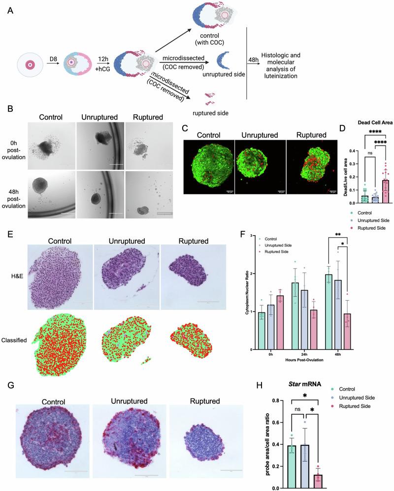
During ovulation, the apical wall of the preovulatory follicle breaks down to facilitate gamete release. In parallel, the residual follicle wall differentiates into a progesterone-producing corpus luteum. Disruption of ovulation, whether through contraceptive intervention or infertility, has implications for women's health. In this study, we harness the power of an ex vivo ovulation model and machine-learning guided microdissection to identify differences between the ruptured and unruptured sides of the follicle wall. We demonstrate that the unruptured side exhibits clear markers of luteinization after ovulation while the ruptured side exhibits cell death signals. RNA-sequencing of individual follicle sides reveals 2099 differentially expressed genes (DEGs) between follicle sides without ovulation induction, and 1673 DEGs 12 h after induction of ovulation. Our model validates molecular patterns consistent with known ovulation biology even though this process occurs in the absence of the ovarian stroma, vasculature, and immune cells. We further identify previously unappreciated pathways including amino acid transport and Jag-Notch signaling on the ruptured side and glycolysis, metal ion processing, and IL-11 signaling on the unruptured side of the follicle. This study yields key insights into follicle-inherent, spatially-defined pathways that underlie follicle rupture, which may further understanding of ovulation physiology and advance women's health.

摘要

在排卵期间,成熟前卵泡的顶壁破裂,以促进配子释放。同时,剩余的卵泡壁分化为分泌孕激素的黄体。排卵的中断,无论是通过避孕干预还是不孕,都会对女性健康产生影响。在这项研究中,我们利用体外排卵模型和机器学习指导的显微解剖技术,来识别卵泡壁破裂和未破裂侧之间的差异。我们发现,排卵后,未破裂侧表现出明显的黄体化标志物,而破裂侧则表现出细胞死亡信号。对单个卵泡侧的 RNA 测序显示,在未诱导排卵的情况下,卵泡两侧有 2099 个差异表达基因(DEGs),排卵诱导 12 小时后有 1673 个 DEGs。尽管这个过程是在没有卵巢基质、血管和免疫细胞的情况下发生的,但我们的模型验证了与已知排卵生物学一致的分子模式。我们进一步确定了以前未被认识的途径,包括破裂侧的氨基酸转运和 Jag-Notch 信号通路,以及未破裂侧的糖酵解、金属离子处理和 IL-11 信号通路。这项研究为卵泡内在的、空间定义的途径提供了关键的见解,这些途径是卵泡破裂的基础,可能进一步理解排卵生理学并促进女性健康。

https://cdn.ncbi.nlm.nih.gov/pmc/blobs/68a6/11500180/9e581ee441f9/42003_2024_7074_Fig1_HTML.jpg

文献AI研究员

20分钟写一篇综述,助力文献阅读效率提升50倍。

立即体验

用中文搜PubMed

大模型驱动的PubMed中文搜索引擎

马上搜索

文档翻译

学术文献翻译模型,支持多种主流文档格式。

立即体验