Suppr超能文献

线粒体脂肪酸氧化驱动衰老。

Mitochondrial fatty acid oxidation drives senescence.

机构信息

Laboratory of Cell Signaling, Graduate School of Pharmaceutical Sciences, University of Tokyo, Bunkyo-ku, Tokyo 113-0033, Japan.

Division of Cellular Senescence, Cancer Institute, Japanese Foundation for Cancer Research, Koto-ku, Tokyo 135-8550, Japan.

出版信息

Sci Adv. 2024 Oct 25;10(43):eado5887. doi: 10.1126/sciadv.ado5887.

Abstract

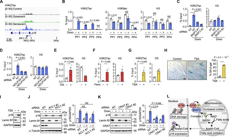
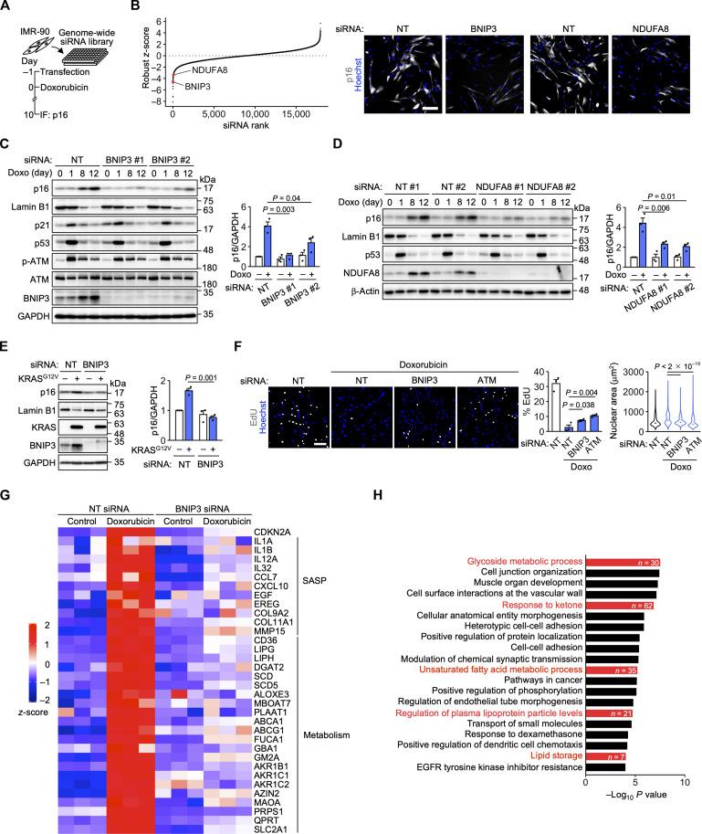
Cellular senescence is a stress-induced irreversible cell cycle arrest involved in tumor suppression and aging. Many stresses, such as telomere shortening and oncogene activation, induce senescence by damaging nuclear DNA. However, the mechanisms linking DNA damage to senescence remain unclear. Here, we show that DNA damage response (DDR) signaling to mitochondria triggers senescence. A genome-wide small interfering RNA screen implicated the outer mitochondrial transmembrane protein BNIP3 in senescence induction. We found that BNIP3 is phosphorylated by the DDR kinase ataxia telangiectasia mutated (ATM) and contributes to an increase in the number of mitochondrial cristae. Stable isotope labeling metabolomics indicated that the increase in cristae enhances fatty acid oxidation (FAO) to acetyl-coenzyme A (acetyl-CoA). This promotes histone acetylation and expression of the cyclin-dependent kinase inhibitor p16. Notably, pharmacological activation of FAO alone induced senescence both in vitro and in vivo. Thus, mitochondrial energy metabolism plays a critical role in senescence induction and is a potential intervention target to control senescence.

摘要

细胞衰老(Cellular senescence)是一种应激诱导的不可逆细胞周期停滞,涉及肿瘤抑制和衰老。许多应激,如端粒缩短和癌基因激活,通过破坏核 DNA 诱导衰老。然而,将 DNA 损伤与衰老联系起来的机制仍不清楚。在这里,我们表明,DNA 损伤反应(DDR)信号传递到线粒体引发衰老。全基因组小干扰 RNA 筛选表明,外线粒体跨膜蛋白 BNIP3 参与了衰老的诱导。我们发现,DDR 激酶共济失调毛细血管扩张突变(ataxia telangiectasia mutated,ATM)磷酸化 BNIP3,并有助于增加线粒体嵴的数量。稳定同位素标记代谢组学表明,嵴的增加增强了脂肪酸氧化(fatty acid oxidation,FAO)为乙酰辅酶 A(acetyl-coenzyme A,acetyl-CoA)。这促进了组蛋白乙酰化和细胞周期蛋白依赖性激酶抑制剂 p16 的表达。值得注意的是,体外和体内实验均表明,FAO 的药理学激活单独诱导衰老。因此,线粒体能量代谢在衰老诱导中起着关键作用,是控制衰老的潜在干预靶点。

https://cdn.ncbi.nlm.nih.gov/pmc/blobs/7ac8/11506141/76195eb39dff/sciadv.ado5887-f1.jpg

文献AI研究员

20分钟写一篇综述,助力文献阅读效率提升50倍。

立即体验

用中文搜PubMed

大模型驱动的PubMed中文搜索引擎

马上搜索

文档翻译

学术文献翻译模型,支持多种主流文档格式。

立即体验