Suppr超能文献

靶向 FAP 阳性软骨细胞的骨关节炎治疗:一种新型脂质纳米颗粒 siRNA 方法可减轻软骨退变。

Targeting FAP-positive chondrocytes in osteoarthritis: a novel lipid nanoparticle siRNA approach to mitigate cartilage degeneration.

机构信息

Department of Surgery of Spine and Spinal Cord, Henan Provincial People's Hospital, People's Hospital of Zhengzhou University, People's Hospital of Henan University, No.7 Weiwu Road, Zhengzhou, Henan Province, 450003, China.

Department of Orthopaedics, Renji Hospital, School of Medicine, Shanghai Jiao Tong University, 160 Pujian Road, Shanghai, 200127, China.

出版信息

J Nanobiotechnology. 2024 Oct 26;22(1):659. doi: 10.1186/s12951-024-02946-y.

Abstract

BACKGROUND

Osteoarthritis (OA) is a common joint disease that leads to chronic pain and functional limitations. Recent research has revealed soluble fibroblast activation protein (FAP) secreted from OA synovium could degrade type II collagen (Col2) in cartilage to promote the progression of OA. This study aimed to reveal the role of FAP from chondrocytes in OA and develop a novel lipid nanoparticle (LNP)-FAP siRNA delivery system for OA treatment.

METHODS

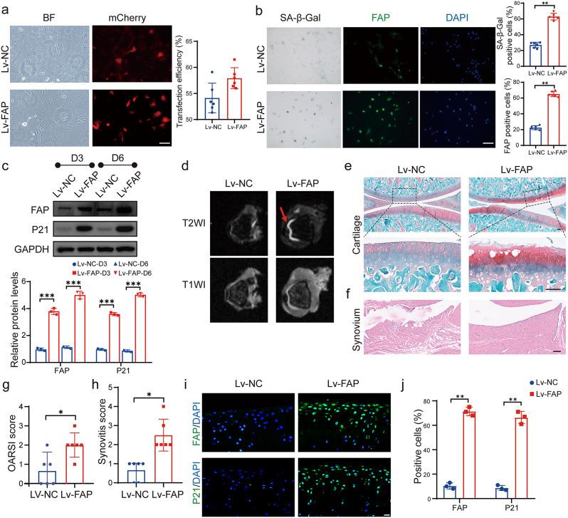
The expression of FAP in the cartilage of knee OA patients was investigated using [68 Ga]Ga-FAPI-04 PET in vivo and immunofluorescence, western blotting, and RT-qPCR in vitro. Cell senescence was determined by senescence-associated β-galactosidase (SA-β-Gal) assay after FAP overexpressing or knockdown in chondrocytes. An OA model with chondrocyte-specific FAP knockout mice was applied to investigate the role of FAP in chondrocyte senescence and OA development. The therapeutic effects of lipid nanoparticle (LNP) @FAP siRNA on cartilage degeneration were evaluated in the rat OA model.

RESULTS

Our study found that higher [68 Ga]Ga-FAPI-04 uptake was detected in knee OA patients by PET/CT scan. FAP mRNA and protein levels were highly expressed in OA-damaged cartilage. Moreover, we found that overexpression of FAP promotes chondrocyte senescence, and the genetic knockout of FAP in chondrocytes alleviates OA. Knockdown FAP by siRNA could alleviate chondrocyte senescence and suppress the NF-κB pathway to reduce the senescence-associated secretory phenotype (SASP). In the rat model of OA, intraarticular injection of LNP@FAP siRNA can reduce senescent cells and ameliorate cartilage destruction.

CONCLUSION

FAP-positive chondrocytes play a significant role in the pathogenesis of OA. Targeting these cells selectively has the potential to mitigate the progression of the disease. Our study provides valuable insights into the intraarticular injection of LNP@FAP siRNA as a promising strategy for the treatment of OA.

摘要

背景

骨关节炎(OA)是一种常见的关节疾病,可导致慢性疼痛和功能受限。最近的研究表明,OA 滑膜分泌的可溶性成纤维细胞激活蛋白(FAP)可降解软骨中的 II 型胶原(Col2),从而促进 OA 的进展。本研究旨在揭示软骨细胞中 FAP 在 OA 中的作用,并开发一种新型脂质纳米颗粒(LNP)-FAP siRNA 递药系统用于 OA 的治疗。

方法

通过 [68 Ga]Ga-FAPI-04 PET 体内和免疫荧光、Western blot 和 RT-qPCR 体外检测膝关节 OA 患者软骨中 FAP 的表达。在软骨细胞中过表达或敲低 FAP 后,通过衰老相关β-半乳糖苷酶(SA-β-Gal)测定法测定细胞衰老。应用软骨细胞特异性 FAP 敲除小鼠 OA 模型,研究 FAP 在软骨细胞衰老和 OA 发展中的作用。在大鼠 OA 模型中评估脂质纳米颗粒(LNP)@FAP siRNA 对软骨退变的治疗效果。

结果

我们的研究发现,通过 PET/CT 扫描,OA 患者膝关节的 [68 Ga]Ga-FAPI-04 摄取量较高。OA 损伤软骨中 FAP mRNA 和蛋白水平高表达。此外,我们发现 FAP 的过表达促进软骨细胞衰老,软骨细胞中 FAP 的基因敲除可减轻 OA。siRNA 敲低 FAP 可减轻软骨细胞衰老,并抑制 NF-κB 通路以减少衰老相关 secretory 表型(SASP)。在大鼠 OA 模型中,关节内注射 LNP@FAP siRNA 可减少衰老细胞并改善软骨破坏。

结论

FAP 阳性软骨细胞在 OA 的发病机制中起重要作用。靶向这些细胞具有减轻疾病进展的潜力。本研究为关节内注射 LNP@FAP siRNA 作为 OA 治疗的一种有前途的策略提供了有价值的见解。

https://cdn.ncbi.nlm.nih.gov/pmc/blobs/8ac5/11515236/0155adf0fec5/12951_2024_2946_Fig1_HTML.jpg

文献AI研究员

20分钟写一篇综述,助力文献阅读效率提升50倍。

立即体验

用中文搜PubMed

大模型驱动的PubMed中文搜索引擎

马上搜索

文档翻译

学术文献翻译模型,支持多种主流文档格式。

立即体验