Suppr超能文献

微小隐孢子虫 NFDQ1 基因的特征分析。

Characterization of NFDQ1 in Cryptosporidium parvum.

机构信息

State Key Laboratory for Animal Disease Control and Prevention Center for Emerging and Zoonotic Diseases, College of Veterinary Medicine, South China Agricultural University, Guangzhou, 510642, China.

出版信息

Parasit Vectors. 2024 Oct 26;17(1):439. doi: 10.1186/s13071-024-06532-x.

Abstract

BACKGROUND

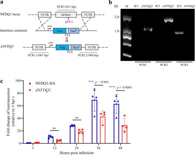
Cryptosporidium spp. are important zoonotic parasites that can cause moderate to severe diarrhea in humans and animals. Among the three Cryptosporidium species infecting the intestines of calves, Cryptosporidium parvum has a broad host range and causes severe diarrhea in calves, while Cryptosporidium bovis and Cryptosporidium ryanae mainly infect calves without obvious clinical symptoms. Comparative genomic analysis revealed differences in the copy number of genes encoding the nonfinancial disclosure quality (NFDQ) secretory protein family among the three species, suggesting that this protein family may be associated with the host range or pathogenicity of Cryptosporidium spp. To understand the function of cgd8_10 encoded NFDQ1, tagged and knockout strains were constructed and characterized in this study.

METHODS

To determine the localization of NFDQ1, we used clustered regularly interspaced short palindromic repeats (CRISPR)/CRISPR-associated protein 9 (Cas9) technology to tag the C-terminus of NFDQ1 with three hemagglutinin epitopes (3 × HA). The tagged strain was constructed, and the genomic insertion was confirmed by polymerase chain reaction (PCR). Immunofluorescence assays were performed to observe the localization of NFDQ1 both in extracellular sporozoites and at various intracellular developmental stages. Immunoelectron microscopy was used to study the ultrastructural localization of NFDQ1. Then, the ΔNFDQ1 strain was generated by CRISPR/Cas9 and the in vitro growth assay on HCT-8 cells was used to analyze of phenotypic changes after knockout NFDQ1 in parasites.

RESULTS

The NFDQ1 tagging and knockout stains were successfully constructed by CRISPR/Cas9 technology and the insertions of transgenic strains were validated by PCR. The expression of NFDQ1 was validated in parasite by western blot. Immunofluorescence and immune-electron microscopy assay showed that NFDQ1 expressed in both asexual and sexual stages of C. parvum, where it was localized to the cytoplasm of the parasite. Upon ablation of NFDQ1, the ΔNFDQ1 strain showed an apparent growth retardation during sexual replication in vitro.

CONCLUSIONS

NFDQ1 is a cytoplasmic protein without specific localization to secretory organelles, and it may participate in C. parvum growth during sexual reproduction. Future study should determine the role of NFDQ1 following C. parvum infection in vivo.

摘要

背景

隐孢子虫是重要的人畜共患寄生虫,可引起人和动物中度至重度腹泻。在感染牛犊肠道的三种隐孢子虫中,微小隐孢子虫宿主范围广泛,可导致牛犊严重腹泻,而牛隐孢子虫和牛隐孢子虫主要感染无明显临床症状的牛犊。比较基因组分析显示,三种隐孢子虫中编码非财务披露质量(NFDQ)分泌蛋白家族的基因拷贝数存在差异,提示该蛋白家族可能与隐孢子虫的宿主范围或致病性有关。为了了解 cgd8_10 编码的 NFDQ1 的功能,本研究构建并鉴定了标记和敲除株。

方法

为了确定 NFDQ1 的定位,我们使用成簇规律间隔短回文重复(CRISPR)/CRISPR 相关蛋白 9(Cas9)技术将 NFDQ1 的 C 末端标记有三个血凝素表位(3×HA)。构建标记株,并通过聚合酶链反应(PCR)确认基因组插入。进行免疫荧光分析以观察 NFDQ1 在细胞外孢子和各种细胞内发育阶段的定位。免疫电镜用于研究 NFDQ1 的超微结构定位。然后,通过 CRISPR/Cas9 生成 ΔNFDQ1 株,并在 HCT-8 细胞上进行体外生长试验,以分析寄生虫中敲除 NFDQ1 后的表型变化。

结果

CRISPR/Cas9 技术成功构建了 NFDQ1 标记和敲除株,并通过 PCR 验证了转基因株的插入。通过 western blot 验证了寄生虫中 NFDQ1 的表达。免疫荧光和免疫电镜检测显示,NFDQ1 在微小隐孢子虫的无性和有性阶段均有表达,定位于寄生虫的细胞质中。在敲除 NFDQ1 后,ΔNFDQ1 株在体外有性复制过程中表现出明显的生长迟缓。

结论

NFDQ1 是一种细胞质蛋白,没有特定的分泌细胞器定位,它可能参与微小隐孢子虫有性繁殖过程中的生长。未来的研究应确定 NFDQ1 在体内微小隐孢子虫感染后的作用。

https://cdn.ncbi.nlm.nih.gov/pmc/blobs/21a0/11514877/6cc3ac4b8f59/13071_2024_6532_Fig1_HTML.jpg

文献AI研究员

20分钟写一篇综述,助力文献阅读效率提升50倍。

立即体验

用中文搜PubMed

大模型驱动的PubMed中文搜索引擎

马上搜索

文档翻译

学术文献翻译模型,支持多种主流文档格式。

立即体验