Suppr超能文献

Hoxa5 减轻高脂肪饮食诱导的小鼠脂肪组织代谢紊乱,其机制与 MERC 的减少有关。

Hoxa5 alleviates adipose tissue metabolic distortions in high-fat diet mice associated with a reduction in MERC.

机构信息

College of Animal Science and Technology, Northwest A&F University, No. 22 Xi Nong Roud, Yangling, 712100, Shaanxi, China.

出版信息

BMC Biol. 2024 Oct 29;22(1):247. doi: 10.1186/s12915-024-02047-0.

Abstract

BACKGROUND

Mitochondria-endoplasmic reticulum membrane contact (MERC) is an important mode of intercellular organelle communication and plays a crucial role in adipose tissue metabolism. Functionality of Hoxa5 is an important transcription factor involved in adipose tissue fate determination and metabolic regulation, but the relationship between Hoxa5 and MERC is not well understood.

RESULTS

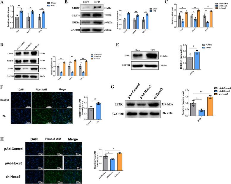
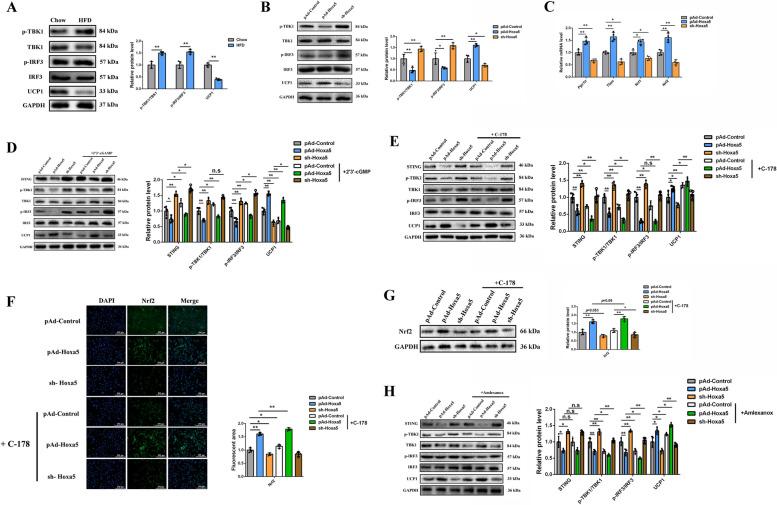
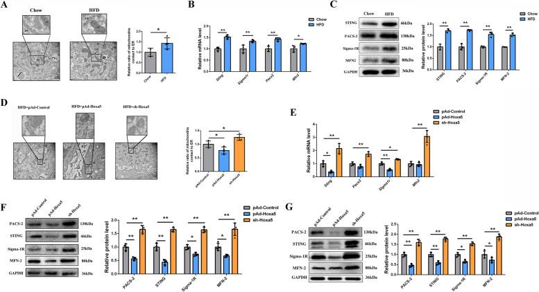
In our study, we established an obesity model mouse by high-fat diet (HFD), induced the alteration of Hoxa5 expression by adenoviral transfection, and explored the effect of Hoxa5 on MERC dysfunction and metabolic distortions of adipose tissue with the help of transmission electron microscopy, calcium ion probe staining, and other detection means. The results showed Hoxa5 was able to reduce MERC production, alleviate endoplasmic reticulum stress (ERS) and calcium over-transport, and affect cGAS-STING-mediated innate immune response affecting adipose tissue energy metabolism, as well as affect the AKT-IP3R pathway to alleviate insulin resistance and ameliorate metabolic distortions in adipose tissue of mice.

CONCLUSIONS

Our results suggest that Hoxa5 can ameliorate high-fat diet-induced MERC overproduction and related functional abnormalities, in which finding is expected to provide new ideas for the improvement of obesity-related metabolic distortions.

摘要

背景

线粒体-内质网膜接触(MERC)是细胞间细胞器通讯的重要方式,在脂肪组织代谢中起着至关重要的作用。Hoxa5 的功能是参与脂肪组织命运决定和代谢调节的重要转录因子,但 Hoxa5 与 MERC 的关系尚不清楚。

结果

在我们的研究中,我们通过高脂肪饮食(HFD)建立了肥胖模型小鼠,通过腺病毒转染诱导 Hoxa5 表达的改变,并借助透射电子显微镜、钙离子探针染色等检测手段,探讨了 Hoxa5 对 MERC 功能障碍和脂肪组织代谢紊乱的影响。结果表明,Hoxa5 能够减少 MERC 的产生,减轻内质网应激(ERS)和钙离子过度转运,并影响 cGAS-STING 介导的固有免疫反应,影响脂肪组织能量代谢,还能影响 AKT-IP3R 通路,减轻胰岛素抵抗,改善脂肪组织代谢紊乱。

结论

我们的结果表明,Hoxa5 可以改善高脂肪饮食诱导的 MERC 过度产生和相关功能异常,这一发现有望为改善肥胖相关代谢紊乱提供新的思路。

https://cdn.ncbi.nlm.nih.gov/pmc/blobs/4192/11520472/806dcb7b2853/12915_2024_2047_Fig1_HTML.jpg

文献AI研究员

20分钟写一篇综述,助力文献阅读效率提升50倍。

立即体验

用中文搜PubMed

大模型驱动的PubMed中文搜索引擎

马上搜索

文档翻译

学术文献翻译模型,支持多种主流文档格式。

立即体验