Suppr超能文献

昼夜节律紊乱通过 NR1D1/NF-κB 轴调节肠神经前体细胞分化,导致胃肠动力功能障碍。

Circadian rhythm disruption modulates enteric neural precursor cells differentiation leading to gastrointestinal motility dysfunction via the NR1D1/NF-κB axis.

机构信息

Department of Gastroenterology, Union Hospital, Tongji Medical College, Huazhong University of Science and Technology, Wuhan, 430022, China.

出版信息

J Transl Med. 2024 Oct 28;22(1):975. doi: 10.1186/s12967-024-05766-8.

Abstract

OBJECTIVES

Circadian rhythm disruption (CRD) is implicated with numerous gastrointestinal motility diseases, with the enteric nervous system (ENS) taking main responsibility for the coordination of gastrointestinal motility. The purpose of this study is to explore the role of circadian rhythms in ENS remodeling and to further elucidate the underlying mechanisms.

METHODS

First, we established a jet-lagged mice model by advancing the light/dark phase shift by six hours every three days for eight weeks. Subsequent changes in gastrointestinal motility and the ENS were then assessed. Additionally, a triple-transgenic mouse strain (Nestin-creER × Ngfr-DreER: DTRGFP) was utilized to track the effects of CRD on the differentiation of enteric neural precursor cells (ENPCs). RNA sequencing was also performed to elucidate the underlying mechanism.

RESULTS

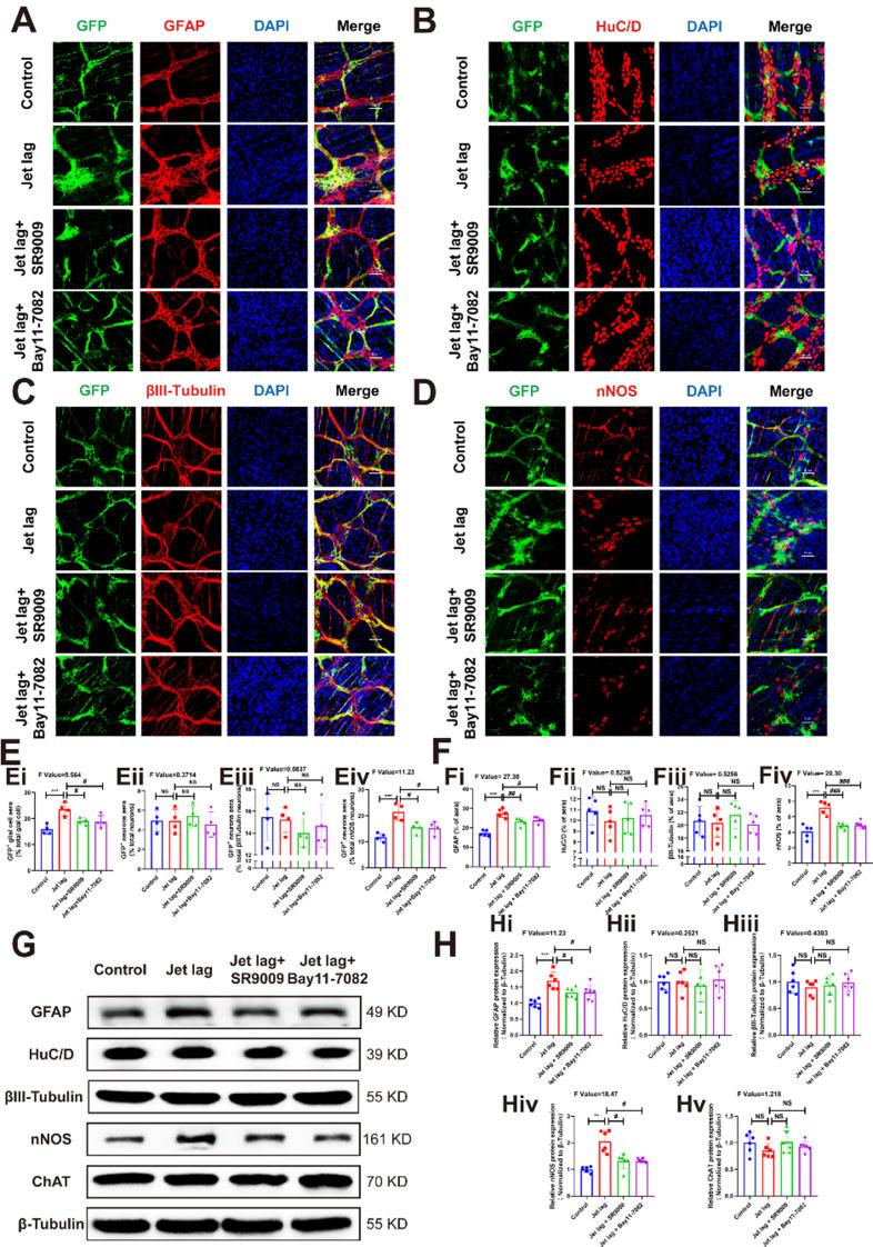
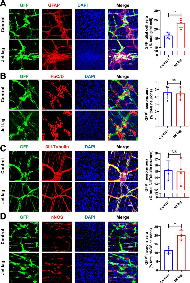
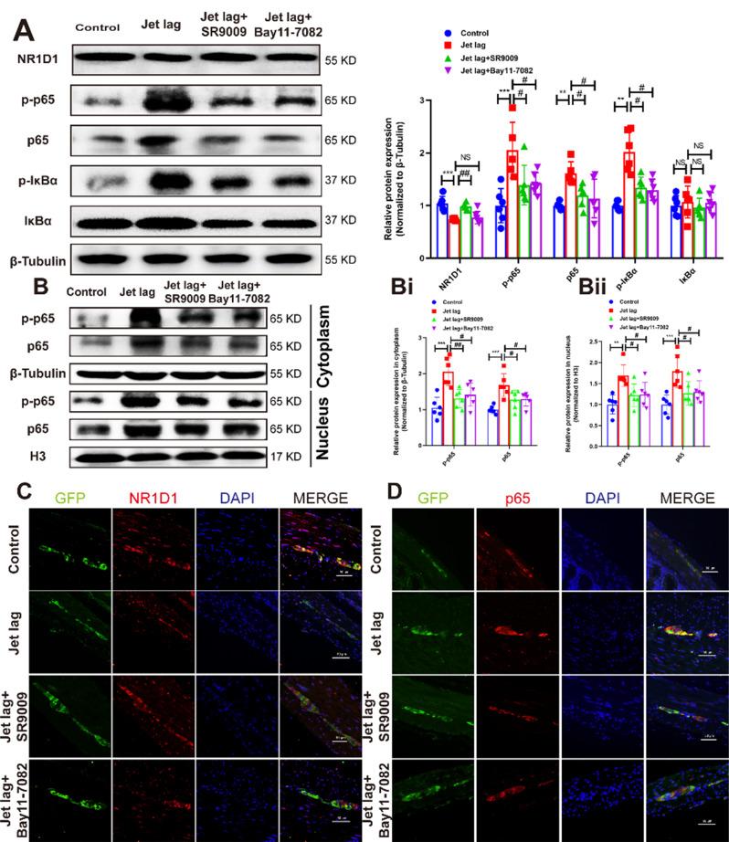
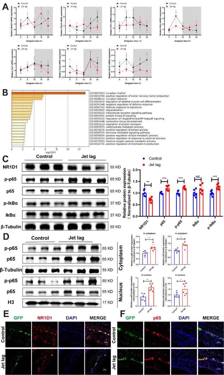
Compared to the control group, CRD significantly accelerated gastrointestinal motility, evidenced by faster intestinal peristalsis (P < 0.01), increased fecal output (P < 0.01), and elevated fecal water content (P < 0.05), as well as enhanced electrical field stimulation induced contractions (P < 0.05). These effects were associated with an increase in the number of glial cells and nitrergic neurons in the colonic myenteric plexus. Additionally, ENPCs in the colon showed a heightened differentiation into glial cells and nitrergic neurons. Notably, the NR1D1/nuclear factor-kappaB (NF-κB) axis played a crucial role in the CRD-mediated changes in ENPCs differentiation. Supplementation with NR1D1 agonist or NF-κB antagonist was able to restore gastrointestinal motility and normalize the ENS in jet-lagged mice.

CONCLUSIONS

CRD regulates the differentiation of ENPCs through the NR1D1/NF-κB axis, resulting in dysfunction of the ENS and impaired gastrointestinal motility in mice.

摘要

目的

昼夜节律紊乱(CRD)与许多胃肠道动力疾病有关,其中肠神经系统(ENS)主要负责协调胃肠道动力。本研究旨在探讨昼夜节律在 ENS 重塑中的作用,并进一步阐明其潜在机制。

方法

首先,我们通过每三天将光照/黑暗相移提前 6 小时建立了时差小鼠模型,持续 8 周。随后评估了胃肠道动力和 ENS 的变化。此外,还利用三重转基因小鼠品系(Nestin-creER×Ngfr-DreER:DTRGFP)来跟踪 CRD 对肠神经前体细胞(ENPCs)分化的影响。还进行了 RNA 测序以阐明潜在的机制。

结果

与对照组相比,CRD 显著加速了胃肠道动力,表现为更快的肠道蠕动(P<0.01)、增加的粪便排出量(P<0.01)和升高的粪便含水量(P<0.05),以及增强的电刺激诱导收缩(P<0.05)。这些作用与结肠肌间神经丛中神经胶质细胞和氮能神经元数量的增加有关。此外,结肠中的 ENPCs 表现出向神经胶质细胞和氮能神经元分化的增加。值得注意的是,NR1D1/核因子-κB(NF-κB)轴在 CRD 介导的 ENPCs 分化变化中起着关键作用。补充 NR1D1 激动剂或 NF-κB 拮抗剂能够恢复时差小鼠的胃肠道动力并使 ENS 正常化。

结论

CRD 通过 NR1D1/NF-κB 轴调节 ENPCs 的分化,导致 ENS 功能障碍和小鼠胃肠道动力受损。

https://cdn.ncbi.nlm.nih.gov/pmc/blobs/0fbc/11520590/1aac0fa6f91c/12967_2024_5766_Fig1_HTML.jpg

文献AI研究员

20分钟写一篇综述,助力文献阅读效率提升50倍。

立即体验

用中文搜PubMed

大模型驱动的PubMed中文搜索引擎

马上搜索

文档翻译

学术文献翻译模型,支持多种主流文档格式。

立即体验