Suppr超能文献

释放脂联素受体激动剂(AdipoRon)的潜力:通过鞘氨醇代谢调节应对支气管扩张症感染的新方法。

Unleashing AdipoRon's Potential: A Fresh Approach to Tackle Infections in Bronchiectasis via Sphingosine Metabolism Modulation.

作者信息

Xu Jia-Wei, Chen Fang-Fang, Qv Ying-Hui, Sun Cong-Cong, Zhang Dong, Guo Zhi, Wang Yu-Jiao, Wang Jun-Fei, Liu Tian, Dong Liang, Qi Qian

机构信息

Department of Pulmonary and Critical Care Medicine, The First Affiliated Hospital of Shandong First Medical University & Shandong Provincial Qianfoshan Hospital, Shandong Institute of Respiratory Diseases, Shandong Characteristic Laboratory of Clinical Transformation of Respiratory Biological Immunity and Regenerative Medicine, Jinan, Shandong Province, 250014, People's Republic of China.

Department of Pulmonary and Critical Care Medicine, Shandong Provincial Qianfoshan Hospital, Shandong University, Jinan, Shandong Province, 250014, People's Republic of China.

出版信息

J Inflamm Res. 2024 Oct 24;17:7653-7674. doi: 10.2147/JIR.S483689. eCollection 2024.

Abstract

PURPOSE

Bronchiectasis patients are prone to infection due to decreased level of sphingosine in airway. Adiponectin receptor agonist AdipoRon activates the intrinsic ceramidase activity of adiponectin receptor 1 (AdipoR1) and positively regulates sphingosine metabolism. This study aimed to investigate the potential therapeutic benefit of AdipoRon against infection.

METHODS

A mouse model of lung infection and a co-culture model of human bronchial epithelial cells with were established to explore the protective effect of AdipoRon. Liquid chromatography-mass spectrometry was used to detect the effect of AdipoRon on sphingosine level in lung of -infected mouse models.

RESULTS

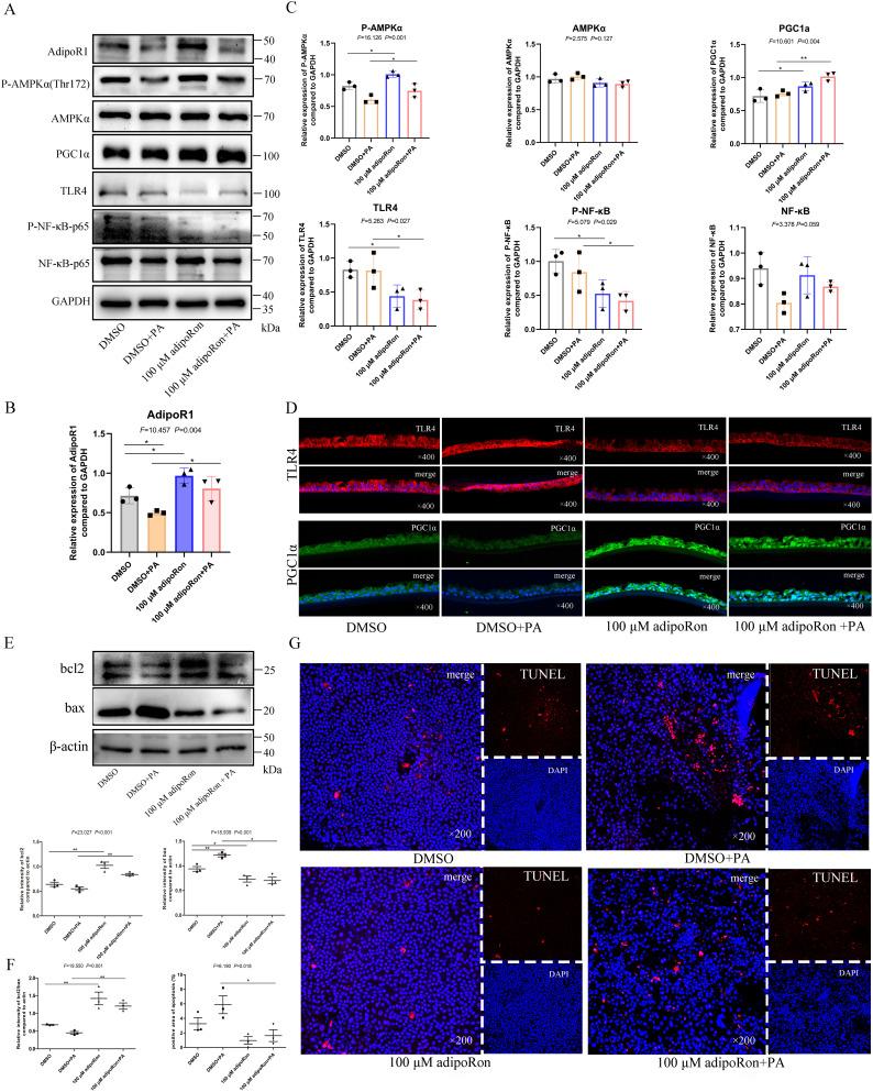
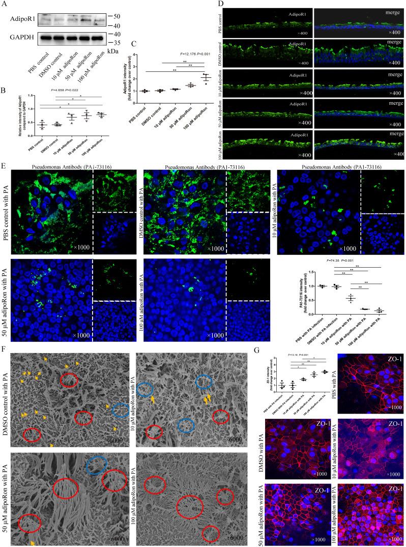
The down-regulation of adiponectin and AdipoR1 in airway of bronchiectasis patients was linked to infection. By activating AdipoR1, AdipoRon reduced adherence on bronchial epithelial cells and protected cilia from damage in vitro. With the treatment of AdipoRon, the load of in lung significantly decreased, and peribronchial inflammatory cell infiltration was lessened in vivo. The reduced level of sphingosine in the airway of infected mice was replenished by AdipoRon, thus playing a protective role in the airway. Moreover, AdipoRon activated P-AMPKα/PGC1α, inhibited TLR4/P-NF-κB p65, and reduced expression of pro-apoptotic bax. However, the protective effect of AdipoRon on resisting infection was weakened when AdipoR1 was knocked down.

CONCLUSION

AdipoRon protects bronchial epithelial cells and lung by enhancing their resistance to infection. The mechanism might be modulating sphingosine metabolism and activating P-AMPKα/PGC1α while inhibiting TLR4/P-NF-κB p65.

摘要

目的

支气管扩张症患者气道中鞘氨醇水平降低,易发生感染。脂联素受体激动剂AdipoRon可激活脂联素受体1(AdipoR1)的内在神经酰胺酶活性,并正向调节鞘氨醇代谢。本研究旨在探讨AdipoRon对感染的潜在治疗益处。

方法

建立肺部感染小鼠模型和人支气管上皮细胞与[具体病原体]的共培养模型,以探究AdipoRon的保护作用。采用液相色谱-质谱联用技术检测AdipoRon对[具体病原体]感染小鼠模型肺组织中鞘氨醇水平的影响。

结果

支气管扩张症患者气道中脂联素和AdipoR1的下调与[具体病原体]感染有关。通过激活AdipoR1,AdipoRon减少了[具体病原体]对支气管上皮细胞的黏附,并在体外保护纤毛免受损伤。经AdipoRon治疗后,体内肺部[具体病原体]载量显著降低,支气管周围炎性细胞浸润减轻。AdipoRon补充了[具体病原体]感染小鼠气道中降低的鞘氨醇水平,从而在气道中发挥保护作用。此外,AdipoRon激活了P-AMPKα/PGC1α,抑制了TLR4/P-NF-κB p65,并降低了促凋亡蛋白bax的表达。然而,敲低AdipoR1后,AdipoRon抵抗[具体病原体]感染的保护作用减弱。

结论

AdipoRon通过增强支气管上皮细胞和肺组织对[具体病原体]感染的抵抗力来发挥保护作用。其机制可能是调节鞘氨醇代谢,激活P-AMPKα/PGC1α,同时抑制TLR4/P-NF-κB p65。

https://cdn.ncbi.nlm.nih.gov/pmc/blobs/f40d/11514707/513478729063/JIR-17-7653-g0001.jpg

文献AI研究员

20分钟写一篇综述,助力文献阅读效率提升50倍。

立即体验

用中文搜PubMed

大模型驱动的PubMed中文搜索引擎

马上搜索

文档翻译

学术文献翻译模型,支持多种主流文档格式。

立即体验