Suppr超能文献

突触后 BMP 信号调节果蝇幼虫肌肉的核特性。

Postsynaptic BMP signaling regulates myonuclear properties in Drosophila larval muscles.

机构信息

Developmental Biology Program, Sloan Kettering Institute, Memorial Sloan Kettering Cancer Center , New York, NY, USA.

Weill Cornell-Rockefeller-Sloan Kettering Tri-Institutional MD-PhD Program , New York, NY, USA.

出版信息

J Cell Biol. 2025 Jan 6;224(1). doi: 10.1083/jcb.202404052. Epub 2024 Oct 30.

Abstract

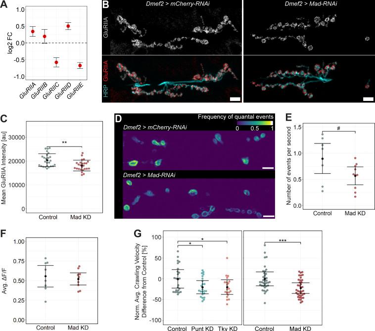
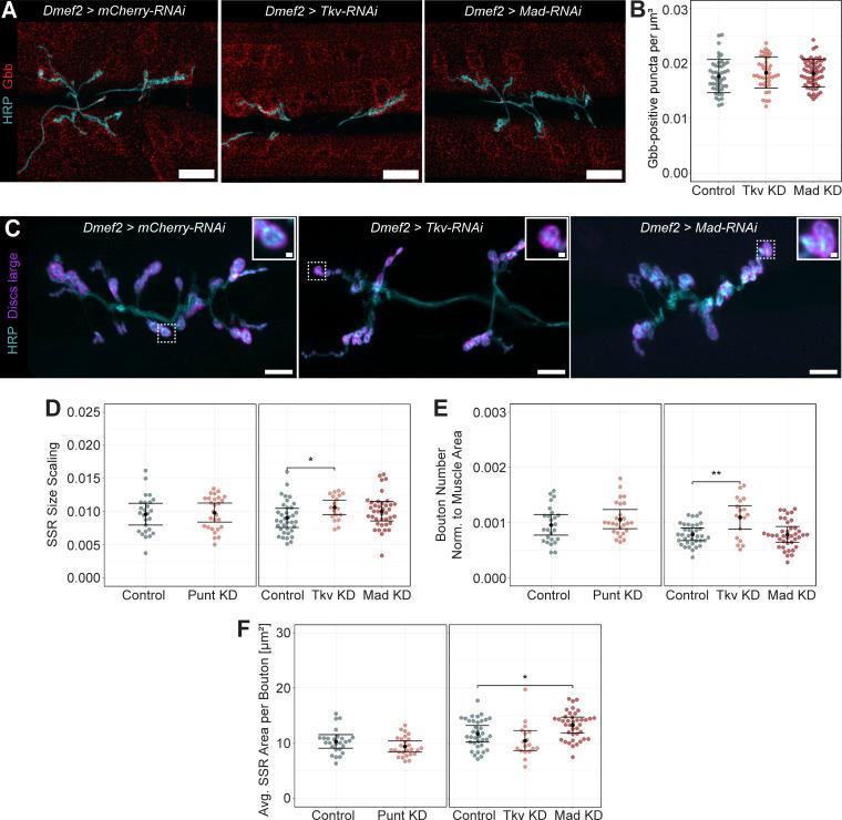
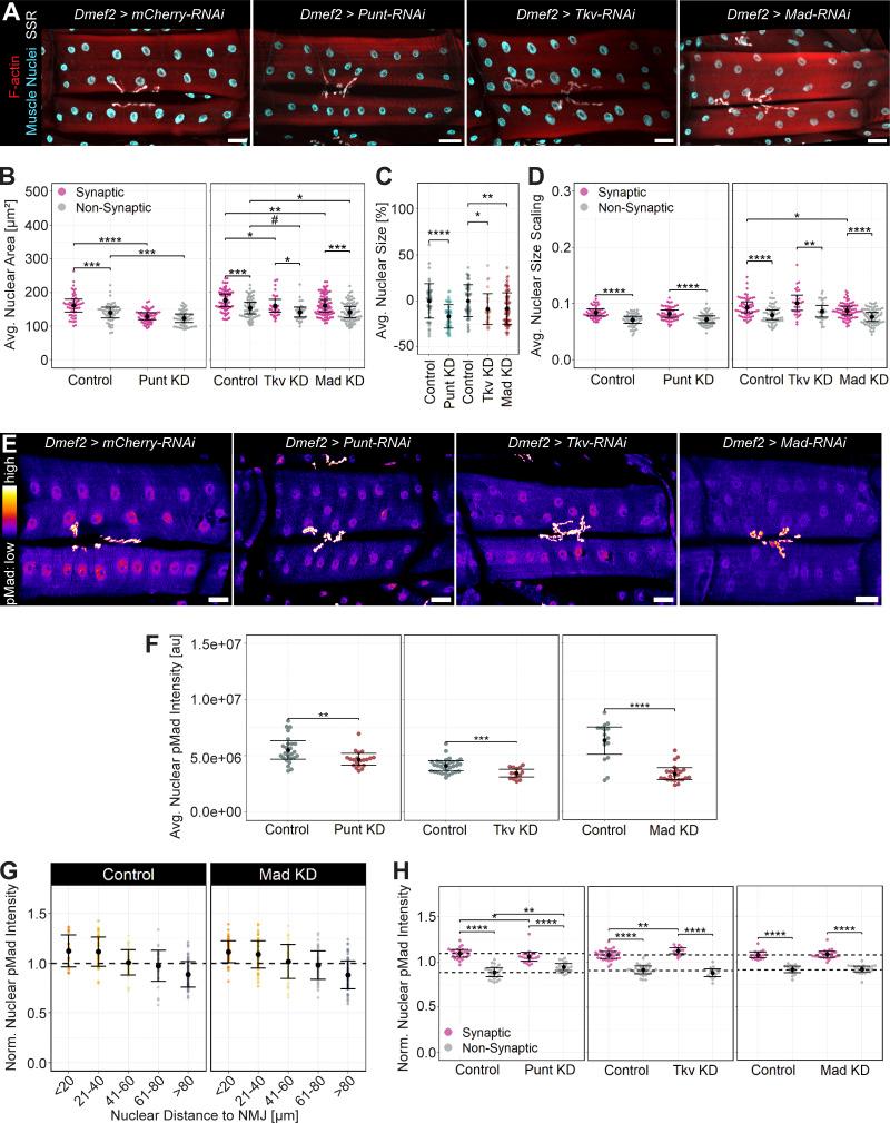
The syncytial mammalian muscle fiber contains a heterogeneous population of (myo)nuclei. At the neuromuscular junction (NMJ), myonuclei have specialized positioning and gene expression. However, it remains unclear how myonuclei are recruited and what regulates myonuclear output at the NMJ. Here, we identify specific properties of myonuclei located near the Drosophila larval NMJ. These synaptic myonuclei have increased size in relation to their surrounding cytoplasmic domain (size scaling), increased DNA content (ploidy), and increased levels of transcription factor pMad, a readout for BMP signaling activity. Our genetic manipulations show that local BMP signaling affects muscle size, nuclear size, ploidy, and NMJ size and function. In support, RNA sequencing analysis reveals that pMad regulates genes involved in muscle growth, ploidy (i.e., E2f1), and neurotransmission. Our data suggest that muscle BMP signaling instructs synaptic myonuclear output that positively shapes the NMJ synapse. This study deepens our understanding of how myonuclear heterogeneity supports local signaling demands to fine tune cellular function and NMJ activity.

摘要

合胞体哺乳动物肌肉纤维包含异质性的(肌)核群体。在神经肌肉接点(NMJ)处,肌核具有特化的定位和基因表达。然而,肌核如何被募集以及什么调节 NMJ 处的肌核输出仍然不清楚。在这里,我们鉴定了位于果蝇幼虫 NMJ 附近的肌核的特定特性。这些突触肌核与周围细胞质域相比具有增大的大小(大小缩放)、增加的 DNA 含量(倍性)和转录因子 pMad 的增加水平,pMad 是 BMP 信号活性的读出。我们的遗传操作表明局部 BMP 信号影响肌肉大小、核大小、倍性和 NMJ 大小和功能。支持这一观点的是,RNA 测序分析表明 pMad 调节参与肌肉生长、倍性(即 E2f1)和神经递质传递的基因。我们的数据表明,肌肉 BMP 信号指示突触肌核输出,这积极塑造 NMJ 突触。这项研究加深了我们对肌核异质性如何支持局部信号需求以微调细胞功能和 NMJ 活性的理解。

https://cdn.ncbi.nlm.nih.gov/pmc/blobs/816c/11530350/2b809e7bf476/JCB_202404052_Fig1.jpg

文献AI研究员

20分钟写一篇综述,助力文献阅读效率提升50倍。

立即体验

用中文搜PubMed

大模型驱动的PubMed中文搜索引擎

马上搜索

文档翻译

学术文献翻译模型,支持多种主流文档格式。

立即体验