Suppr超能文献

细菌中经典去酰基酶的分布与多样性。

Distribution and diversity of classical deacylases in bacteria.

机构信息

Department Synthetic and Structural Biochemistry, Institute of Biochemistry, University of Greifswald, Greifswald, Germany.

Center for Biopharmaceuticals & Department of Drug Design and Pharmacology, Faculty of Health and Medical Sciences, University of Copenhagen, Copenhagen, Denmark.

出版信息

Nat Commun. 2024 Nov 3;15(1):9496. doi: 10.1038/s41467-024-53903-0.

Abstract

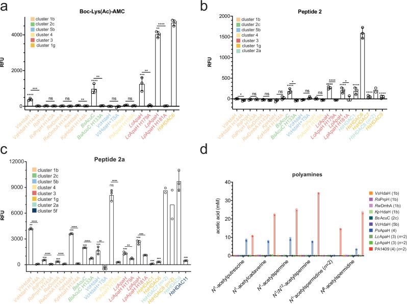
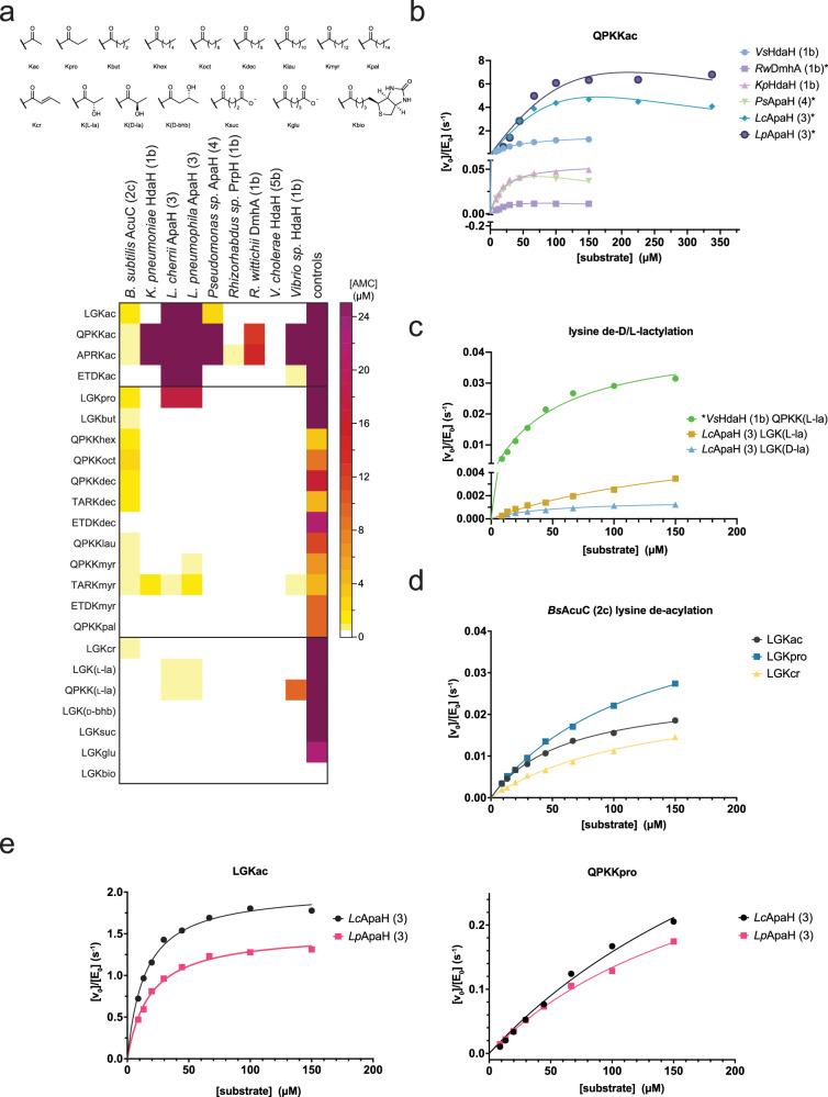
Classical Zn-dependent deac(et)ylases play fundamental regulatory roles in life and are well characterized in eukaryotes regarding their structures, substrates and physiological roles. In bacteria, however, classical deacylases are less well understood. We construct a Generalized Profile (GP) and identify thousands of uncharacterized classical deacylases in bacteria, which are grouped into five clusters. Systematic structural and functional characterization of representative enzymes from each cluster reveal high functional diversity, including polyamine deacylases and protein deacylases with various acyl-chain type preferences. These data are supported by multiple crystal structures of enzymes from different clusters. Through this extensive analysis, we define the structural requirements of substrate selectivity, and discovered bacterial de-D-/L-lactylases and long-chain deacylases. Importantly, bacterial deacylases are inhibited by archetypal HDAC inhibitors, as supported by co-crystal structures with the inhibitors SAHA and TSA, and setting the ground for drug repurposing strategies to fight bacterial infections. Thus, we provide a systematic structure-function analysis of classical deacylases in bacteria and reveal the basis of substrate specificity, acyl-chain preference and inhibition.

摘要

经典的 Zn 依赖性去乙酰(基)酶在生命中发挥着基本的调节作用,其结构、底物和生理作用在真核生物中得到了很好的描述。然而,在细菌中,经典的去乙酰酶的了解较少。我们构建了一个广义轮廓(GP),并在细菌中鉴定了数千种未表征的经典去乙酰酶,这些酶分为五个簇。对每个簇的代表性酶进行系统的结构和功能表征,揭示了高度的功能多样性,包括多胺去乙酰酶和具有各种酰基链类型偏好的蛋白质去乙酰酶。这些数据得到了来自不同簇的酶的多个晶体结构的支持。通过广泛的分析,我们定义了底物选择性的结构要求,并发现了细菌去 D-/L-乳酰酶和长链去酰酶。重要的是,细菌去乙酰酶被典型的 HDAC 抑制剂抑制,这得到了与抑制剂 SAHA 和 TSA 的共晶结构的支持,为针对细菌感染的药物再利用策略奠定了基础。因此,我们对细菌中的经典去乙酰酶进行了系统的结构-功能分析,并揭示了底物特异性、酰基链偏好和抑制的基础。

https://cdn.ncbi.nlm.nih.gov/pmc/blobs/0ab5/11532494/bf1d2bf89914/41467_2024_53903_Fig1_HTML.jpg

文献AI研究员

20分钟写一篇综述,助力文献阅读效率提升50倍。

立即体验

用中文搜PubMed

大模型驱动的PubMed中文搜索引擎

马上搜索

文档翻译

学术文献翻译模型,支持多种主流文档格式。

立即体验