Suppr超能文献

使用联合佐剂进行异源肌内mRNA初免/鼻内蛋白加强免疫后增强的黏膜严重急性呼吸综合征冠状病毒2免疫力

Enhanced mucosal SARS-CoV-2 immunity after heterologous intramuscular mRNA prime/intranasal protein boost vaccination with a combination adjuvant.

作者信息

Laghlali Gabriel, Wiest Matthew J, Karadag Dilara, Warang Prajakta, O'Konek Jessica J, Chang Lauren A, Park Seok-Chan, Yan Vivian, Farazuddin Mohammad, Janczak Katarzyna W, García-Sastre Adolfo, Baker James R, Wong Pamela T, Schotsaert Michael

机构信息

Department of Microbiology, Icahn School of Medicine at Mount Sinai, New York, NY, USA; Global Health and Emerging Pathogens Institute, Icahn School of Medicine at Mount Sinai, New York, NY, USA; Department of Pharmaceutics, Ghent University, Ghent, Belgium.

Department of Internal Medicine, University of Michigan Medical School, Ann Arbor, MI, USA; Michigan Nanotechnology Institute for Medicine and Biological Sciences, University of Michigan Medical School, Ann Arbor, MI, USA.

出版信息

Mol Ther. 2024 Dec 4;32(12):4448-4466. doi: 10.1016/j.ymthe.2024.10.016. Epub 2024 Oct 28.

Abstract

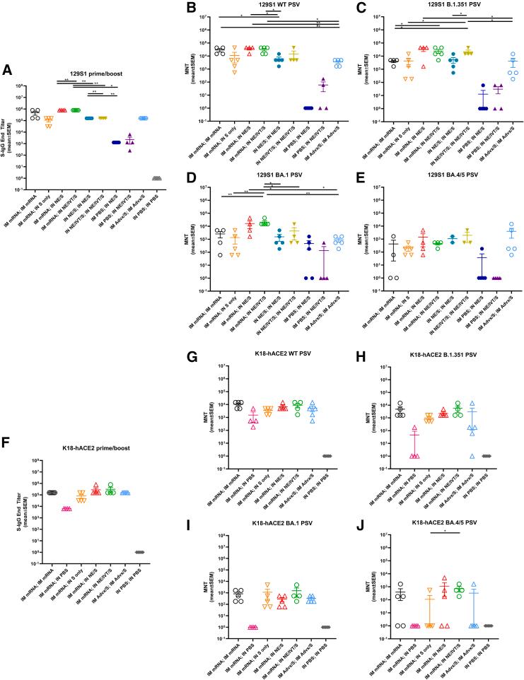
Current COVID-19 mRNA vaccines delivered intramuscularly (IM) induce effective systemic immunity, but with suboptimal immunity at mucosal sites, limiting their ability to impart sterilizing immunity. There is strong interest in rerouting immune responses induced in the periphery by parenteral vaccination to the portal entry site of respiratory viruses, such as severe acute respiratory syndrome coronavirus 2 (SARS-CoV-2), by mucosal vaccination. We previously demonstrated the combination adjuvant, NE/IVT, consisting of a nanoemulsion (NE) and an RNA-based RIG-I agonist (IVT) induces potent systemic and mucosal immune responses in protein-based SARS-CoV-2 vaccines administered intranasally (IN). Herein, we demonstrate priming IM with mRNA followed by heterologous IN boosting with NE/IVT adjuvanted recombinant antigen induces strong mucosal and systemic antibody responses and enhances antigen-specific T cell responses in mucosa-draining lymph nodes compared to IM/IM and IN/IN prime/boost regimens. While all regimens induced cross-neutralizing antibodies against divergent variants and sterilizing immunity in the lungs of challenged mice, mucosal vaccination, either as homologous prime/boost or heterologous IN boost after IM mRNA prime, was required to impart sterilizing immunity in the upper respiratory tract. Our data demonstrate the benefit of hybrid regimens whereby strong immune responses primed via IM vaccination are rerouted by IN vaccination to mucosal sites to provide optimal protection against SARS-CoV-2.

摘要

目前通过肌肉注射(IM)接种的新型冠状病毒肺炎(COVID-19)信使核糖核酸(mRNA)疫苗可诱导有效的全身免疫,但黏膜部位的免疫效果欠佳,限制了其产生无菌免疫的能力。人们对通过黏膜疫苗接种将肠胃外疫苗接种在外周诱导的免疫反应重新导向呼吸道病毒(如严重急性呼吸综合征冠状病毒2,SARS-CoV-2)的门户进入部位有着浓厚兴趣。我们之前证明,由纳米乳剂(NE)和基于RNA的视黄酸诱导基因I(RIG-I)激动剂(IVT)组成的联合佐剂NE/IVT,在经鼻内(IN)接种的基于蛋白质的SARS-CoV-2疫苗中可诱导强大的全身和黏膜免疫反应。在此,我们证明,与IM/IM和IN/IN初免/加强免疫方案相比,先用mRNA进行肌肉注射初免,然后用NE/IVT佐剂重组抗原进行异源鼻内加强免疫,可诱导强烈的黏膜和全身抗体反应,并增强黏膜引流淋巴结中的抗原特异性T细胞反应。虽然所有方案均在受攻击小鼠的肺部诱导了针对不同变体的交叉中和抗体和无菌免疫,但要在上呼吸道产生无菌免疫,需要进行黏膜疫苗接种,无论是同源初免/加强免疫还是在IM mRNA初免后进行异源鼻内加强免疫。我们的数据证明了混合免疫方案的益处,即通过肌肉注射疫苗接种引发的强烈免疫反应通过鼻内接种重新导向黏膜部位,以提供针对SARS-CoV-2的最佳保护。

https://cdn.ncbi.nlm.nih.gov/pmc/blobs/d001/11638833/d23ebd8ec9d6/fx1.jpg

文献AI研究员

20分钟写一篇综述,助力文献阅读效率提升50倍。

立即体验

用中文搜PubMed

大模型驱动的PubMed中文搜索引擎

马上搜索

文档翻译

学术文献翻译模型,支持多种主流文档格式。

立即体验