Suppr超能文献

小儿非酒精性脂肪性肝病相关能量代谢基因的综合分析

Integrative Analyses of Genes of Pediatric Non-alcoholic Fatty Liver Disease Associated with Energy Metabolism.

机构信息

Department of Pediatrics, Fujian Maternity and Child Health Hospital, College of Clinical Medicine for Obstetrics & Gynecology and Pediatrics, Fujian Medical University, No.18, Daoshan Road, Gulou District, Fuzhou, 350001, Fujian, China.

Department of Pediatrics, Fujian Children's Hospital (Fujian Branch of Shanghai Children's Medical Center), Fuzhou, China.

出版信息

Dig Dis Sci. 2024 Dec;69(12):4373-4391. doi: 10.1007/s10620-024-08702-4. Epub 2024 Nov 4.

Abstract

BACKGROUND

Pediatric non-alcoholic fatty liver disease (NAFLD) is a chronic steatosis of the liver associated with energy metabolism in children and adolescents, failure to intervene promptly can elevate the risk of developing hepatocellular carcinoma. Therefore, this study aimed to understand the underlying mechanism of pediatric NAFLD and investigate potential biomarkers and therapeutic targets.

METHODS

We investigated genes using the GSE185051 data set related to energy metabolism from the GeneCards database, constructed protein-protein interaction network, identified hub genes and established networks representing interactions between these hub genes and miRNA, RNA-binding proteins, transcription factors, and drugs. Subsequently, we performed Gene Ontology (GO), Kyoto Encyclopedia of Genes and Genomes (KEGG) functional enrichment analysis, Gene Set Enrichment Analysis (GSEA), and immune infiltration analysis.

RESULTS

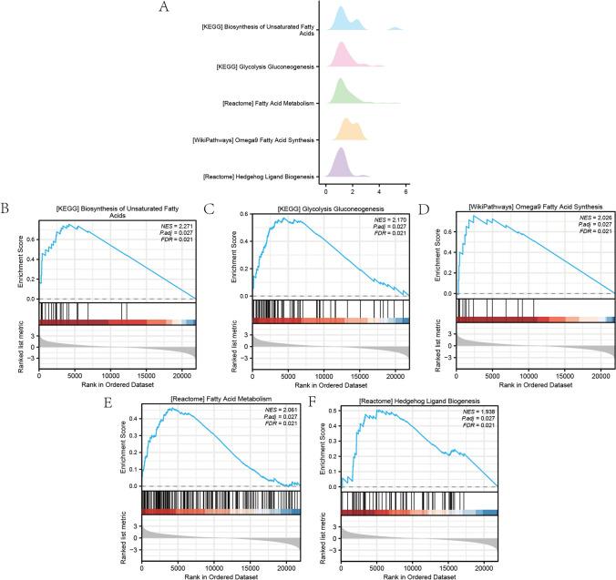
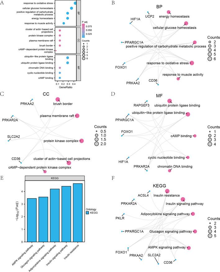
Our analysis identified 9 hub genes through the PPI network. The target molecules were identified through the interaction network between hub genes and miRNAs, RNA-binding proteins, transcription factors, and drugs. GO analysis revealed that hub genes were associated with oxidative stress responses and other pathways. KEGG analysis highlighted their involvement in pathways such as insulin resistance, among others. GSEA revealed that hub genes were highly enriched in pathways related to Omega-9 fatty acid synthesis, among others. Immune infiltration analysis suggested that mast cells and T follicular helper cells play significant roles in the pathogenesis of NAFLD.

CONCLUSION

We identified the hub genes in pediatric NAFLD closely related to energy metabolism. These findings offer the potential for identifying potential novel diagnostic biomarkers, and establishing therapeutic targets for pediatric NAFLD.

摘要

背景

小儿非酒精性脂肪性肝病(NAFLD)是一种与儿童和青少年能量代谢相关的慢性肝脂肪变性,如果不能及时干预,可能会增加肝细胞癌的发病风险。因此,本研究旨在探讨小儿 NAFLD 的潜在发病机制,并寻找潜在的生物标志物和治疗靶点。

方法

我们从 GeneCards 数据库中使用与能量代谢相关的 GSE185051 数据集来研究基因,构建蛋白质-蛋白质相互作用网络,识别核心基因,并建立这些核心基因与 miRNA、RNA 结合蛋白、转录因子和药物相互作用的网络。随后,我们进行了基因本体论(GO)、京都基因与基因组百科全书(KEGG)功能富集分析、基因集富集分析(GSEA)和免疫浸润分析。

结果

通过 PPI 网络,我们鉴定出 9 个核心基因。通过核心基因与 miRNA、RNA 结合蛋白、转录因子和药物相互作用的网络,确定了靶分子。GO 分析表明,核心基因与氧化应激反应和其他途径有关。KEGG 分析强调了它们在胰岛素抵抗等途径中的参与。GSEA 分析表明,核心基因在与 Omega-9 脂肪酸合成等途径中高度富集。免疫浸润分析表明,肥大细胞和滤泡辅助 T 细胞在 NAFLD 的发病机制中发挥着重要作用。

结论

我们鉴定出与小儿 NAFLD 密切相关的能量代谢核心基因。这些发现为识别潜在的新型诊断生物标志物和建立小儿 NAFLD 的治疗靶点提供了可能。

https://cdn.ncbi.nlm.nih.gov/pmc/blobs/fcac/11602812/413a2a86f275/10620_2024_8702_Fig1_HTML.jpg

文献AI研究员

20分钟写一篇综述,助力文献阅读效率提升50倍。

立即体验

用中文搜PubMed

大模型驱动的PubMed中文搜索引擎

马上搜索

文档翻译

学术文献翻译模型,支持多种主流文档格式。

立即体验