Suppr超能文献

基于机器学习构建肾母细胞瘤风险模型及鉴定铜死亡相关簇

Construction of a Wilms tumor risk model based on machine learning and identification of cuproptosis-related clusters.

机构信息

Department of Pediatric Surgery, The First Affiliated Hospital of Guangxi Medical University, Guangxi Zhuang Autonomous Region, No. 6, Shuangyong Road, Nanning, 530022, China.

Department of Pediatric Surgery, Qilu Hospital of Shandong University, No. 107, Wenhua West Road, Jinan, Shandong Province, 250012, China.

出版信息

BMC Med Inform Decis Mak. 2024 Nov 4;24(1):325. doi: 10.1186/s12911-024-02716-8.

Abstract

BACKGROUND

Cuproptosis, a recently identified type of programmed cell death triggered by copper, has mechanisms in Wilms tumor (WT) that are not yet fully understood. This research focuses on examining the link between WT and Cuproptosis-related genes (CRGs), with the goal of developing a predictive model for WT.

METHODS

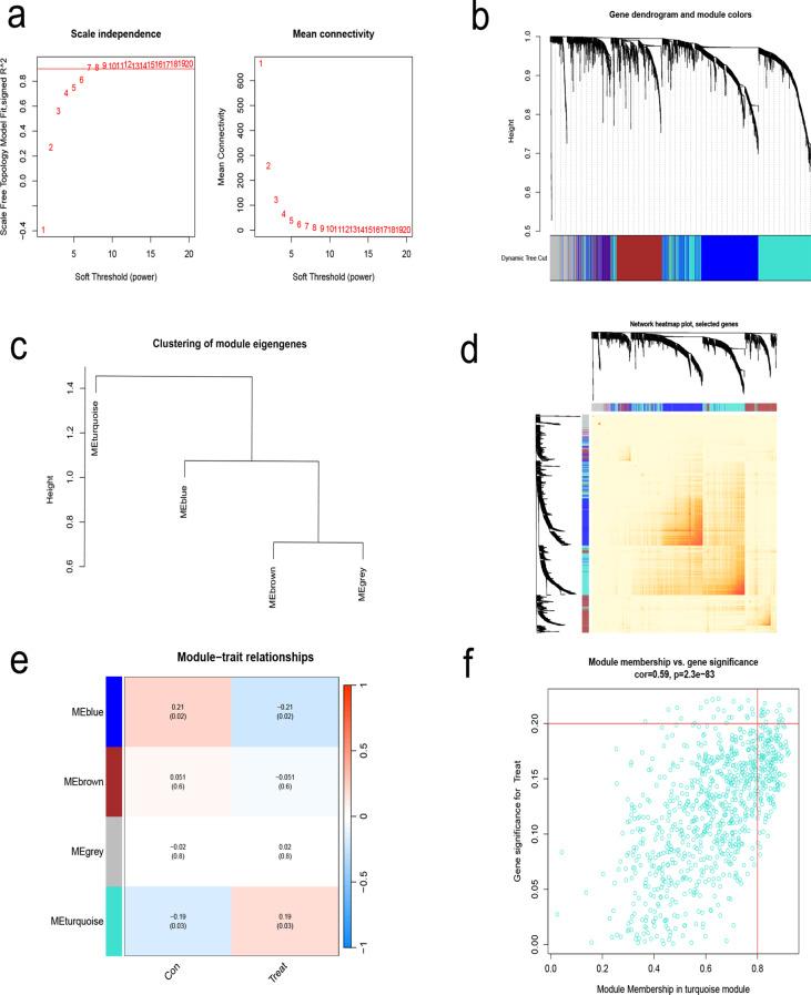
Four gene expression datasets related to WT were sourced from the GEO database. Subsequently, expression profiles of CRGs were extracted for differential analysis and immune infiltration studies. Utilizing 105 WT samples, clusters related to Cuproptosis were identified. This involved analyzing associated immune cell infiltration and conducting functional enrichment analysis. Disease-characteristic genes were pinpointed using weighted gene co-expression network analysis. Finally, the WT risk prediction model was constructed by four machine learning methods: random forest, support vector machine (SVM), generalized linear and extreme gradient strength model. The best-performing machine learning model was chosen, and a nomogram was created. The effectiveness of this predictive model was validated using methods such as the calibration curve, decision curve analysis, and by appiying it to the TARGET-GTEx dataset.

RESULTS

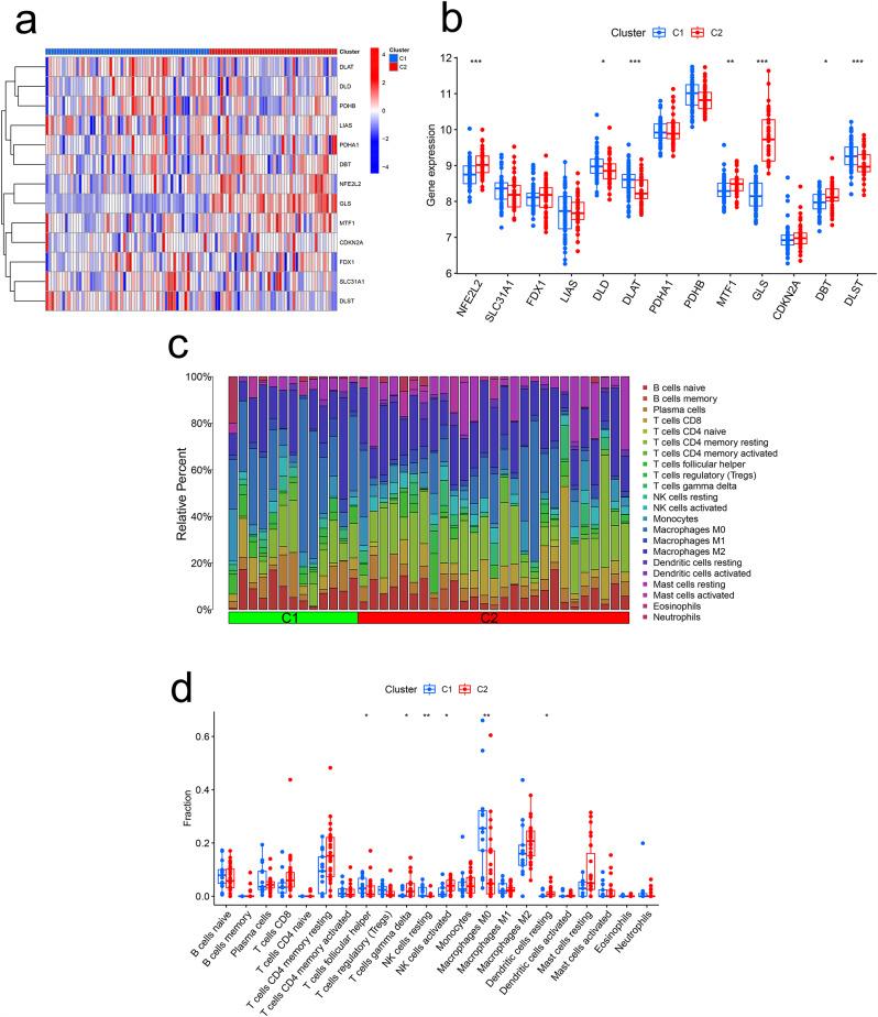
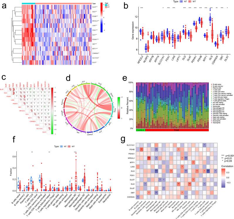
Thirteen differentially expressed Cuproptosis-related genes were identified. The infiltration level of CD8 + T cells in WT children was lower than that in Normal tissue (NT) children, and the level of M0 infiltration of macrophages and T follicular helper cells was higher than that in NT children. In addition, two clusters of cuproptosis-related WT were identified. Enrichment analysis results indicated that genes in cluster 2 were primarily involved in cell division, nuclear division regulation, DNA biosynthesis process, ubiquitin-mediated proteolysis. The SVM model was judged to be the optimal model using 5 genes. Its accuracy was confirmed through a calibration curve and decision curve analysis, demonstrating satisfactory performance on the TARGET-GTEx validation dataset. Additional analysis revealed that these five genes exhibited high expression in both the TARGET-GTEx validation dataset and sequencing data.

CONCLUSION

This research established a link between WT and Cuproptosis. It developed a predictive model for assessing the risk of WT and pinpointed five key genes associated with the disease.

摘要

背景

铜死亡是一种新发现的由铜触发的程序性细胞死亡类型,其在肾母细胞瘤(WT)中的机制尚不完全清楚。本研究旨在探讨 WT 与铜死亡相关基因(CRG)之间的联系,以期建立 WT 的预测模型。

方法

从 GEO 数据库中获取了 4 个与 WT 相关的基因表达数据集。随后,提取了 CRG 的表达谱进行差异分析和免疫浸润研究。利用 105 个 WT 样本,鉴定了与铜死亡相关的聚类。这涉及分析相关免疫细胞浸润和进行功能富集分析。使用加权基因共表达网络分析确定疾病特征基因。最后,通过随机森林、支持向量机(SVM)、广义线性和极端梯度增强模型四种机器学习方法构建 WT 风险预测模型。选择表现最好的机器学习模型,并创建了一个列线图。通过校准曲线、决策曲线分析以及将其应用于 TARGET-GTEx 数据集来验证该预测模型的有效性。

结果

鉴定出 13 个差异表达的铜死亡相关基因。WT 患儿 CD8+T 细胞浸润水平低于正常组织(NT)患儿,M0 型巨噬细胞和滤泡辅助 T 细胞浸润水平高于 NT 患儿。此外,还鉴定出两种与铜死亡相关的 WT 聚类。富集分析结果表明,簇 2 中的基因主要参与细胞分裂、核分裂调节、DNA 生物合成过程、泛素介导的蛋白水解。使用 5 个基因判断 SVM 模型为最佳模型。通过校准曲线和决策曲线分析验证了其准确性,在 TARGET-GTEx 验证数据集上表现出令人满意的性能。进一步分析表明,这 5 个基因在 TARGET-GTEx 验证数据集和测序数据中均表现出高表达。

结论

本研究建立了 WT 与铜死亡之间的联系,建立了评估 WT 风险的预测模型,并确定了与疾病相关的 5 个关键基因。

https://cdn.ncbi.nlm.nih.gov/pmc/blobs/637b/11536559/fd1d3a65381b/12911_2024_2716_Fig1_HTML.jpg

文献AI研究员

20分钟写一篇综述,助力文献阅读效率提升50倍。

立即体验

用中文搜PubMed

大模型驱动的PubMed中文搜索引擎

马上搜索

文档翻译

学术文献翻译模型,支持多种主流文档格式。

立即体验