Suppr超能文献

创伤相关浓度的前列腺素 E 对固有免疫系统抗菌活性的影响。

The impact of trauma relevant concentrations of prostaglandin E on the anti-microbial activity of the innate immune system.

机构信息

Institute of Inflammation and Ageing, University of Birmingham, Birmingham, United Kingdom.

National Institute for Health Research Surgical Reconstruction and Microbiology Research Centre, Queen Elizabeth Hospital Birmingham, Birmingham, United Kingdom.

出版信息

Front Immunol. 2024 Oct 22;15:1401185. doi: 10.3389/fimmu.2024.1401185. eCollection 2024.

Abstract

BACKGROUND

The mechanisms underlying the state of systemic immune suppression that develops following major trauma are poorly understood. A post-injury increase in circulating levels of prostaglandin E (PGE) has been proposed as a contributory factor, yet few studies have addressed how trauma influences PGE biology.

METHODS

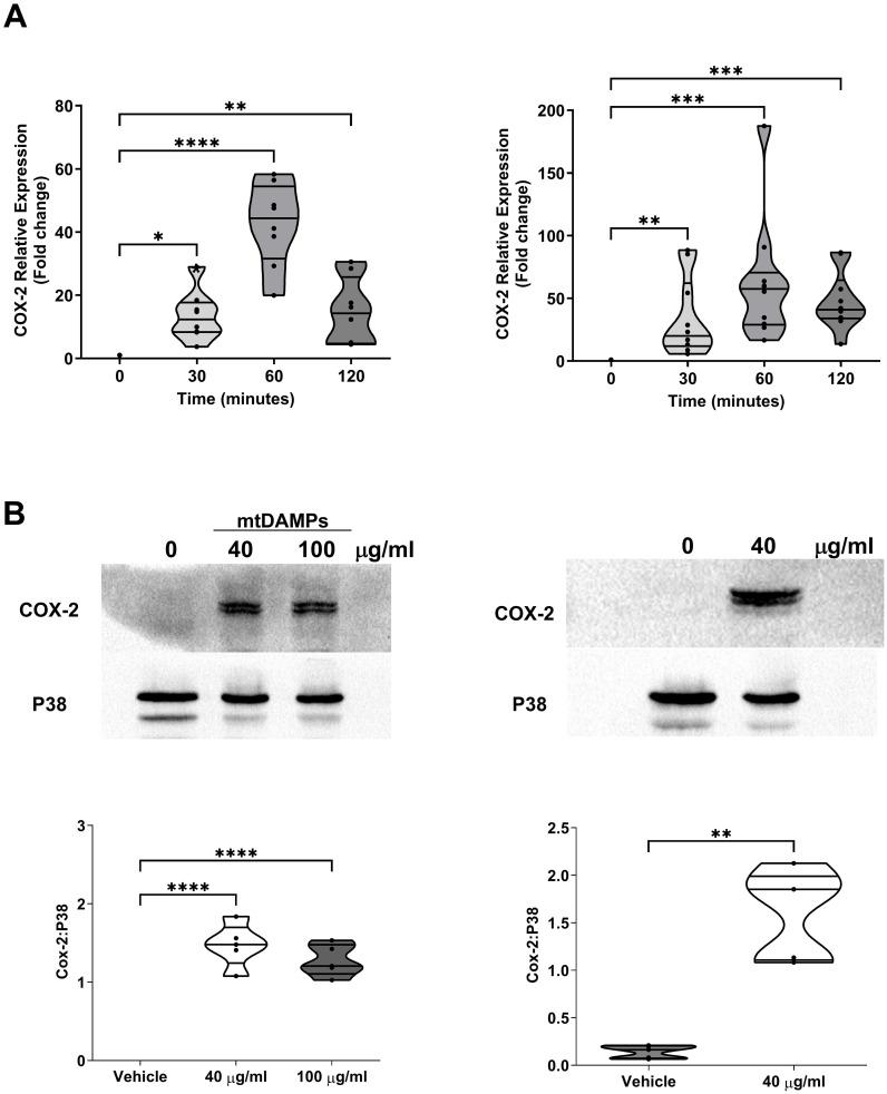
Blood samples from 95 traumatically-injured patients (injury severity score ≥8) were collected across the pre-hospital (≤2 hours), acute (4-12 hours) and subacute (48-72 hours) post-injury settings. Alongside assessments of lipopolysaccharide (LPS)-induced cytokine production by monocytes, neutrophil reactive oxygen species production and phagocytosis, serum concentrations of PGE and its scavenger albumin were measured, and the expression of enzymes and receptors involved in PGE synthesis and signalling analysed. Leukocytes from trauma patients were treated with cyclooxygenase (COX) inhibitors (indomethacin or NS-398), or the protein kinase A inhibitor H89, to determine whether injury-induced immune suppression could be reversed by targeting the PGE pathway. The effect that trauma relevant concentrations of PGE had on the anti-microbial functions of neutrophils, monocytes and monocyte-derived macrophages (MDMs) from healthy controls (HC) was examined, as was the effect of PGE on efferocytosis. To identify factors that may trigger PGE production post-trauma, leukocytes from HC were treated with mitochondrial-derived damage associated molecular patterns (mtDAMPs) and COX-2 expression and PGE generation measured.

RESULTS

PGE concentrations peaked in blood samples acquired ≤2 hours post-injury and coincided with significantly reduced levels of albumin and impaired LPS-induced cytokine production by monocytes. Significantly higher COX-2 and phospholipase A expression was detected in neutrophils and/or peripheral blood mononuclear cells isolated from trauma patients. Treatment of patient leukocytes with indomethacin, NS-398 or H89 enhanced LPS-induced cytokine production and neutrophil extracellular trap generation. Exposure to physiological concentrations of PGE suppressed the anti-microbial activity of monocytes, neutrophils and MDMs of HC, but did not influence efferocytosis. In a formyl-peptide receptor-1 dependent manner, mtDAMP treatment significantly increased COX-2 protein expression in neutrophils and monocytes, which resulted in increased PGE production.

CONCLUSIONS

Physiological concentrations of PGE suppress the anti-microbial activities of neutrophils, monocytes and MDMs. Targeting the PGE pathway could be a therapeutic approach by which to enhance innate immune function post-injury.

摘要

背景

严重创伤后全身免疫抑制状态的发生机制尚不清楚。受伤后循环中前列腺素 E (PGE)水平升高被认为是一个促成因素,但很少有研究探讨创伤如何影响 PGE 生物学。

方法

收集 95 名创伤患者(损伤严重程度评分≥8)的血液样本,分别在院前(≤2 小时)、急性期(4-12 小时)和亚急性期(48-72 小时)采集。除了评估单核细胞中脂多糖(LPS)诱导的细胞因子产生、中性粒细胞活性氧产生和吞噬作用外,还测量了 PGE 及其清除剂白蛋白的血清浓度,并分析了参与 PGE 合成和信号转导的酶和受体的表达。用环氧化酶(COX)抑制剂(吲哚美辛或 NS-398)或蛋白激酶 A 抑制剂 H89 处理创伤患者的白细胞,以确定通过靶向 PGE 途径是否可以逆转损伤引起的免疫抑制。检查创伤相关浓度的 PGE 对来自健康对照者(HC)的中性粒细胞、单核细胞和单核细胞衍生的巨噬细胞(MDM)的抗微生物功能的影响,以及 PGE 对吞噬作用的影响。为了确定创伤后可能触发 PGE 产生的因素,用线粒体来源的损伤相关分子模式(mtDAMPs)处理 HC 的白细胞,并测量 COX-2 表达和 PGE 的产生。

结果

PGE 浓度在创伤后≤2 小时采集的血液样本中达到峰值,同时白蛋白水平显著降低,单核细胞 LPS 诱导的细胞因子产生受损。在创伤患者分离的中性粒细胞和/或外周血单核细胞中检测到明显更高的 COX-2 和磷脂酶 A 表达。用吲哚美辛、NS-398 或 H89 处理患者的白细胞可增强 LPS 诱导的细胞因子产生和中性粒细胞细胞外陷阱的生成。暴露于生理浓度的 PGE 抑制了 HC 中单核细胞、中性粒细胞和 MDM 的抗微生物活性,但不影响吞噬作用。以形式肽受体-1 依赖的方式,mtDAMP 处理可显著增加中性粒细胞和单核细胞中 COX-2 蛋白表达,从而增加 PGE 产生。

结论

生理浓度的 PGE 抑制中性粒细胞、单核细胞和 MDM 的抗微生物活性。靶向 PGE 途径可能是一种通过增强创伤后固有免疫功能的治疗方法。

https://cdn.ncbi.nlm.nih.gov/pmc/blobs/6139/11535544/ab6b12f1aff2/fimmu-15-1401185-g001.jpg

文献AI研究员

20分钟写一篇综述,助力文献阅读效率提升50倍。

立即体验

用中文搜PubMed

大模型驱动的PubMed中文搜索引擎

马上搜索

文档翻译

学术文献翻译模型,支持多种主流文档格式。

立即体验